主要气候类型的解析和判读(知识讲解).docx

上传人:p** 文档编号:1107626 上传时间:2024-07-25 格式:DOCX 页数:6 大小:67.89KB
下载 相关 举报
主要气候类型的解析和判读(知识讲解).docx_第1页
第1页 / 共6页
主要气候类型的解析和判读(知识讲解).docx_第2页
第2页 / 共6页
主要气候类型的解析和判读(知识讲解).docx_第3页
第3页 / 共6页
主要气候类型的解析和判读(知识讲解).docx_第4页
第4页 / 共6页
主要气候类型的解析和判读(知识讲解).docx_第5页
第5页 / 共6页
主要气候类型的解析和判读(知识讲解).docx_第6页
第6页 / 共6页
亲,该文档总共6页,全部预览完了,如果喜欢就下载吧!
资源描述

《主要气候类型的解析和判读(知识讲解).docx》由会员分享,可在线阅读,更多相关《主要气候类型的解析和判读(知识讲解).docx(6页珍藏版)》请在第壹文秘上搜索。

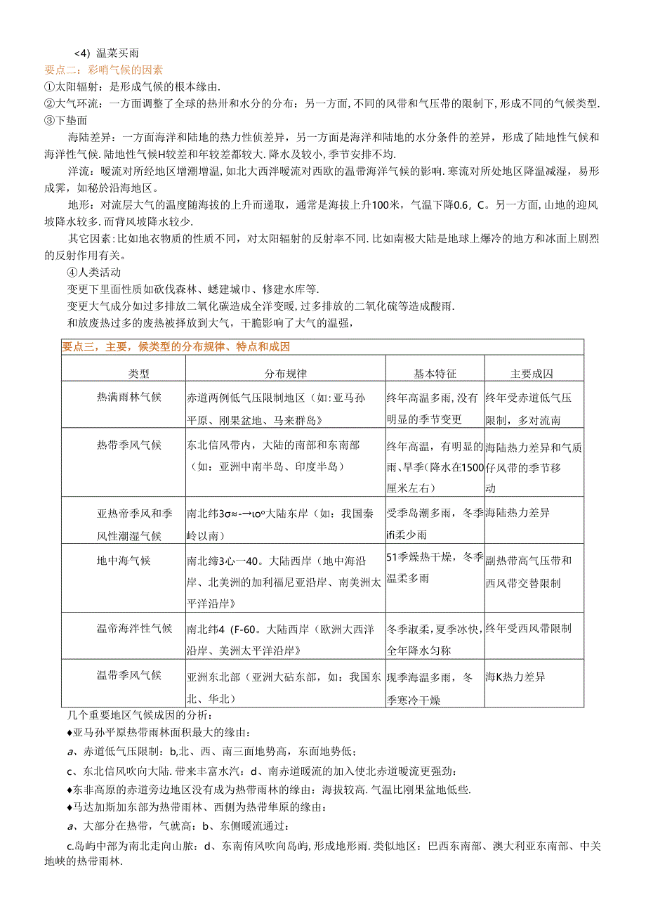
1、主要气1胭的解析和判读考点解读I.气压带和风带时气候的影响.2.气候类型的推断方法.学问清单I,气压带和风带对气候的影响2.世要点一俯2播现国襦以北半球为例)赤道低压气压带一一,使凹凸纬度之间、泡时之间的热设和水分汨到交换。气候一一高温多雨融地愉部U越电解徽,翻带UM物失却碘幽醴狗4帆!酸报师桓海明岐号外JW1.i候一一干、湿季明显副热带高气压带和西风带交静气候一一夏季燎热干燥,冬季温柔多雨气压毛榭例对Ffta1.彩血候温柔多雨人询环流赤啕蝴眩成短1-3皿他他是各地天气变更和气候形成的我要因素。方面,大气环流调整着全球即J水热分布:另一方面,大气环流本身也是一种气候现象,在不同的环流形势下气候

2、类型不同.以北半球为例:气压带和风带与气候类型的形成和分布的关系大Itt西岸的,候受气压带风带影响着:单一气压带或风带限制下的气候类型位置气恢类型气候成因气帔特点热带赤道旁边南北纬I(F之间热带雨林气候地处赤道旁边,终年受赤道低气压带跟制终年高温多雨南北回来线南北纬30大Iyi中西部地区热带沙漠气候受信风带或副热带高气压带醐M常年燥热干燥温带的北纬40。60。大陆西岸温帚海洋性气帔终年受西风带限制终年溺柔多雨在两种气压带避风带交替限制下的气艮类型位置气候类型气候成因气候特点热带南北玮10。南北回来线热带草原受赤道低气压带(夏)和终年高温,干湿季之间大陆中西部地区气候信风格冬交替隈制明显亚热带南

3、北纬3040。大西岸地中海气候受副热带商气压带(双)和西风带冬交替限制夏季燥热干燥.冬季淑柔多雨大Itt东倬的,像一受季风环谢绅Ja着【典型例题】读下图并叵!答问逊。此时是月,推断理由是.2C处此时受带限制,气候特征是.此时E处的气候特征是.缘由是.此时A、D两地气候的共同特点贴.解析:本题主要考查饵度位置和海附位置及大气环流时气候的影响,从图示的大气环流形势中可看出,北绊30。一4伊的大陆西岸殳西风带限制,而该地区受西阿带限制时为冬季(1月份).(2此时,C处受副热带高气压带限制,盛行下沉气流,慢热干燥.3此时E处受冬季风限制,实冷干燥。(4)D处受西风带限制,温柔多雨。答案,I北纬3O4O

4、之间的大陆西岸受西风带限制副热带高气压燥热干燎寒冷干燥受西北季风的影响A.温带季风气候B.地中海气候C.亚热带季风气候D.温带大Mi性气候(2)扮气候类型中(A.受气压指、风带的交国限制B.主要分布在亚热带大陆东岸C.终年受西风带的影响D.分布在各大洲中纬度大陆西岸解析:(D图中地区,I月份平均气温在O度至零下10度之间,七月份平均气温在20度至30度之间,属于温带气候,而I月份降水量在Somm以下,7月份降水附在15Omm至20Omm之间,符合温带季风气候的特点.而温带大陆性气候的冬季更冷.降水更少.(2)地区电于温满季风气候,是受季风环流影响因海陆热力性质差弁造成的,所以A选项错误.地区1

5、月份平均气混在20度至30度之间,7月份平均气温在0度至IO度之间,地于亚热带气候,而且是在南半球,1月份降水量在150mm至2m11之间,7月份降水量在50mm至100mm之间,符合亚热带季风气候的特点.因此判定B选项正确。气温终年维持较高温度,降水豉终年多用且较为平均,符合热带雨林气候特点.应是受赤道低气压影响.所以C选项错误.温带季风气候分布在大陆东岸,热带雨林在赤道低纬度地区大陆两岸均有分布,所以D选项错误,答案tAB支点四,气候类型的推斫技巧以温度定带,以降水定型.步探依据因素变更结论三i南北半球最高(或最低)气温月份6.7.8三个月气温见高北半球12、1、2三个月气温个高前半球推断

6、所思温度带最冷月均涉最冷月均温15七以上热带气候最冷月气温在OC-15C之间亚热带气候、温带海洋性气候最冷月气温在一IST0C之间温带气候以热月均温小于一15C塞带气候确定详细的气候类型降水坡的年内安排状况年雨型热带热帝雨林气候大于2019mm温带温带海洋性气候7U0I(XX)min量雨型热带热带草原气候750-IO(X)nm热带季风气候1500-2019mm亚热带亚热带季风气候大于1()00mm温带温带大隔性气候小于300mm温带季风气候500-600rnm冬雨型亚热带地中海气候3OO100Omm少雨型热带热带沙漠气帔小于20Omm我带苔原气候、冰像气候小于25Omm说明:表中涉带海洋性气候

7、最冷月均温大于OC,而其他淑带气候(如温带季风气候和温带大陆性气候).其最冷月均温小于(TC,IM三1.读图,北京、成都、伦敦三地位置示意图及气温曲线和降水状柱状图和资料,回答下列问魄,(1)英国伦敦位于亚欧大陆侧.受盛行风和洋流)影响,形成典型的温带海洋性气候.(2)与伦敦相比,北京的气候特点是,A.全年气温变更小B.肛季气温高C.降水量季节变更大D.冬季气候潮湿(3)与北京相比,成椰冬季气温更鸟,其主要影响因素是、.MW:(I)据图信息判定伦敦位于亚欧大隔西侧,依据所在站度位置,或者气温曲践和降水最柱状图,伦敦的气温变更较小,幅度约在015度之间,每月降水H比较平均,均在1(X)mm以下,

8、是典型的图带海洋性气候的特点。而伦敦的温带海洋性气候成因是受盛行西风和大西洋暖流的影响而成,(2)北京位于北萍40度旁边的大陆东岸,依据北京的气温曲线和降水量柱状图判定,气温变更较大,冬季有零度以下气血,爰季气温有25度左右,属于温带气候.年降水量在50(OOmm.集中在夏季.最高不超过3(X)mm囚此属于谢带季风气快.与伦敦相比,北京全年气温变更大,史季气温施,降水量季节变更大,冬季气候较干燥。(3)成都冬季气湿更高,主要是因为成都地处四川盆地,海拔较低,玮度也比北京低.答案,(I)西、西、大西洋暧流(2) BC(3)耸度位置、地形【例JB2图示为四地多年平均各月气温柔降水破图.读图回答下列

9、问起.1)依据图示信息推断四地的气候类型.2)地气候特征或季.冬季该气候类型形成的缘曲是.从海端位置看,该气候类型分布于-3)图中气候类型受到盛行西风带影响的有(埴序号)。4)地降水丰富是由于常年受(填写气压带或风带)限制。券折,(1)从图中可以看出.地夏季燥热干燥、冬季淑柔多雨,为地中海气候:地终年温柔潮湿,气温年较差和降水季节变更小,为温帚海洋性气候:地全年高温多雨.为热带雨林气候:地夏季岛潮多雨、冬季温柔少雨,降水集中在受季、雨季较长,G冷月均温在09以上,为温带季风气候,(2)从上题分析可知,地气候特征是反季高就多雨、冬季温柔少雨.,该气候分布在大陆东岸,受海陆热力性破差异影响,冬5T

10、季分别盛行从暗地吹向海洋的风和从海洋吹向隔地的风,因此形成该种气候类型.(3)气候冬季受西风话影响,气候全年受西风带影响,(41地位热带雨林气候,分布在赤道旁边,全年受赤道低气压带限制.盛行上升气漉,降水丰富.答案,(D地中海气候温带海洋性气候热带雨林气候亚热带季风气候(2高温多雨温柔(低温)少PH海陆热力性质差异大陆东岸(4)赤道低气压带思僮拓展依据气温、降水玫瑰图,推断气候类型:“气温、降水玫魂图”是把一个地方一年中各月的月平均气温、11降水量统计数据逐一绘制在极坐标图上而得到的图形。在图上平均划分出12条极半径依次代表1-12个月份(或在极坐标图上划4条极坐标,分别表示I、4、7、10月,再在极坐标上划分数等份.分别表示气温(C)和降水(mm),在图上将各月气温柔降水值用点标出,再将各点用不同的戏段连接,所形成的图形形似玫瑰,故林为-玫珠图”.又称a?达图读“某地气候要素玫瑰图*问答下列问区.该地气候类型是该气候类型的形成缘由是 3)气候特征是:所处自然带是该地盛产的水果有、木本油料作物是。以嘀”定球:图中最高力为7月,则此类型为北半球.以“冷”定带:爆冷月为1月,月平均气温为2,由此可推断该热业带为亚热带或者是温带的温带海洋性气候.

展开阅读全文
相关资源
猜你喜欢
相关搜索

当前位置:首页 > 中学教育 > 中学学案

copyright@ 2008-2023 1wenmi网站版权所有

经营许可证编号:宁ICP备2022001189号-1

本站为文档C2C交易模式,即用户上传的文档直接被用户下载,本站只是中间服务平台,本站所有文档下载所得的收益归上传人(含作者)所有。第壹文秘仅提供信息存储空间,仅对用户上传内容的表现方式做保护处理,对上载内容本身不做任何修改或编辑。若文档所含内容侵犯了您的版权或隐私,请立即通知第壹文秘网,我们立即给予删除!