驾驶证遗失补办操作指引.docx

上传人:p** 文档编号:1132601 上传时间:2024-08-05 格式:DOCX 页数:2 大小:7.85KB
下载 相关 举报
驾驶证遗失补办操作指引.docx_第1页
第1页 / 共2页
驾驶证遗失补办操作指引.docx_第2页
第2页 / 共2页
亲,该文档总共2页,全部预览完了,如果喜欢就下载吧!
资源描述

《驾驶证遗失补办操作指引.docx》由会员分享,可在线阅读,更多相关《驾驶证遗失补办操作指引.docx(2页珍藏版)》请在第壹文秘上搜索。

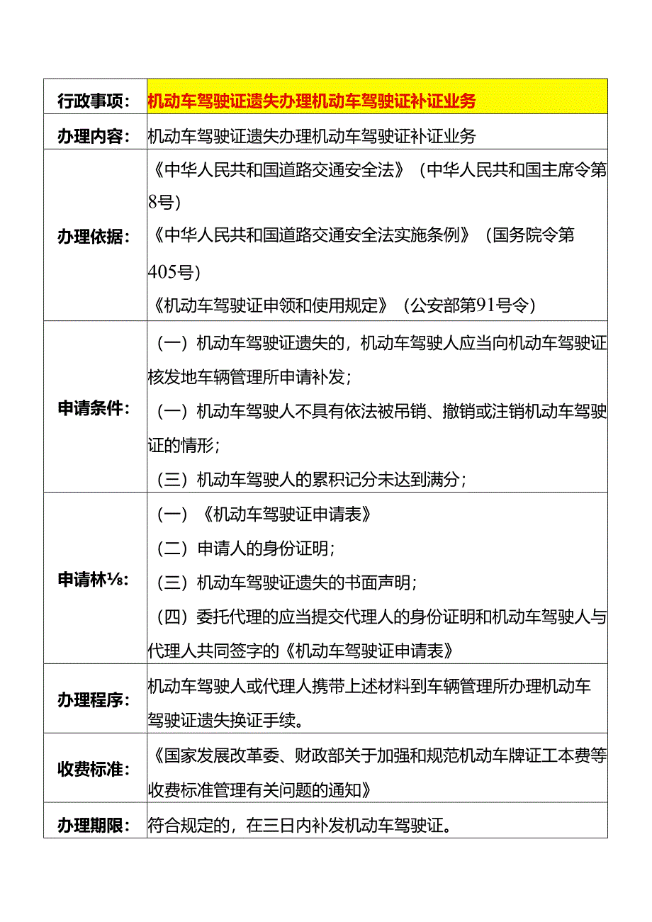
行政事项:机动车驾驶证遗失办理机动车驾驶证补证业务办理内容:机动车驾驶证遗失办理机动车驾驶证补证业务办理依据:中华人民共和国道路交通安全法(中华人民共和国主席令第8号)中华人民共和国道路交通安全法实施条例(国务院令第405号)机动车驾驶证申领和使用规定(公安部第91号令)申请条件:(一)机动车驾驶证遗失的,机动车驾驶人应当向机动车驾驶证核发地车辆管理所申请补发;(一)机动车驾驶人不具有依法被吊销、撤销或注销机动车驾驶证的情形;(三)机动车驾驶人的累积记分未达到满分;申请林:(一)机动车驾驶证申请表(二)申请人的身份证明;(三)机动车驾驶证遗失的书面声明;(四)委托代理的应当提交代理人的身份证明和机动车驾驶人与代理人共同签字的机动车驾驶证申请表办理程序:机动车驾驶人或代理人携带上述材料到车辆管理所办理机动车驾驶证遗失换证手续。收费标准:国家发展改革委、财政部关于加强和规范机动车牌证工本费等收费标准管理有关问题的通知办理期限:符合规定的,在三日内补发机动车驾驶证。办理单位:机动车驾驶证核发地公安机关交通管理部门车辆管理所

展开阅读全文
相关资源
猜你喜欢
相关搜索

当前位置:首页 > 法律/法学 > 民法

copyright@ 2008-2023 1wenmi网站版权所有

经营许可证编号:宁ICP备2022001189号-1

本站为文档C2C交易模式,即用户上传的文档直接被用户下载,本站只是中间服务平台,本站所有文档下载所得的收益归上传人(含作者)所有。第壹文秘仅提供信息存储空间,仅对用户上传内容的表现方式做保护处理,对上载内容本身不做任何修改或编辑。若文档所含内容侵犯了您的版权或隐私,请立即通知第壹文秘网,我们立即给予删除!