二次函数复习课教案.docx

上传人:p** 文档编号:1200174 上传时间:2024-11-24 格式:DOCX 页数:4 大小:39.08KB
下载 相关 举报
二次函数复习课教案.docx_第1页
第1页 / 共4页
二次函数复习课教案.docx_第2页
第2页 / 共4页
二次函数复习课教案.docx_第3页
第3页 / 共4页
二次函数复习课教案.docx_第4页
第4页 / 共4页
亲,该文档总共4页,全部预览完了,如果喜欢就下载吧!
资源描述

《二次函数复习课教案.docx》由会员分享,可在线阅读,更多相关《二次函数复习课教案.docx(4页珍藏版)》请在第壹文秘上搜索。

1、二次函数复习教学案教学目标学问技能:1、驾驶二次函数的图象及其性质,能敏捷运用抛物线的学问解一些实际问题.2,通过视察、猜想、验证、推理、沟通等数学活动进一步发展学生的演绎推理实力和发散思维实力。3、学生亲E1.经验巩固二次函数相关学问点的过程,体会解决问题策略的多样性。情感看法:经验探究二次函数相关题H的过程,体会数形结合思想、化归思想在数学中的广泛应用,同时感受数学学问来源于实际生活,反之,又服务于实际生活。教学点:二次函数图象及其性质,应用二次函数分析和解决简洁的实际问题。教学难点二次函数性质的敏捷运用,能把相关应用问题转化为数学问题。课甫打算(教具、活动打算等):制作课件教学过程:一、

2、基础学问回顾让学生思索函数y=X2-4+3并写出相关结论(设计意图:主要止学生同忆二次由数行关据酬学何.同学们之间可以相互补充体现团结伊作相神.同时发收了学生的探究森识.培育/学生思维的广表性.二、基础学问应用:老师让学生思索14题,然后让学生回答,其他同学可以补充.1、求将二次函数F=X3-2X图像向右平移1个单位,再向上平移2个单位后得到图像的函数表达式.2、请写出个二次函数解析式,使其图像的对称轴为x=1.,并I1.开口向下.3、请写出一个二次函数解析式,使其图象与X轴的交点坐标为(2,0)、(-1,0).4、请写出一个二次函数解析式,使式图缴与),轴的交点坐标为(0,2),且图象的对称

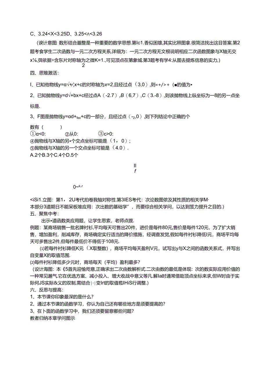
3、轴在3,轴的右侧.教拧让学生口答第5、6题.(设计意图:第18主要考杳二次的数6、如图,抛物线=/+板+0;ax2+zr+c().2、关于r的一元二次方程/-.丫-=。无实数根,则抛物线),=犬-*-的顶点在()A.第一象限B.其次象限C.第三象限D.第四象限3、依据卜.列表格的对应值:X3.233.243.253.26-尿,C-0.06-0.020.030.09不解方程,忒推断方程+fer+c=0(u0,a,b,C为常数)一个解X的范囤是()A、33.23B、3.23.V3.24C、3.24X3.25D、3.25+(的值为2、已知抛物线y=d+bx+c经过点A(-2.7),B(6,7),C(

4、3.-8),则该抛物线上纵坐标为一8的另一点坐标是.3、F图是抛物线y=d+fex+c的一部分,且经过点(-2,0),则下列结论中正确的个数有()0:抛物线与X轴的另个交点坐标可能是(1,0);抛物线与X轴的另一个交点坐标可能是(4.0).A.2个B.3个C.4个D.5个IIf0kriSi1.立图:第1,2U考代拍卷我轴对称性.第3IES考代:次论数图侬及其性质的相关学M本部分3道期日不能呆板堆应用:次出数的基础学”,而要综合相关学问,以达到笈力提升之目的.)五、聚焦中考:出示道函数类应用题,让学生思索,老师点拨.例题:某商场销售一批名牌衬衫,平均每天可售出20件,进价是每件80元,售价是每件

5、120元,为了扩大销售,增加盈利,削减库存,商场确定实行适当的降价措施,经调查发觉,假如每件衬衫降低I元,商场平均每天可多售出2件,但每件最低价不得低于108元.若每件衬衫降低K元(X取整数),商场平均每天盈利V元,试写出y与X之间的函数关系式,并写出自变量X的取值范围.每件衬衫降低多少元时,商场每天(平均)盈利最多?(设计海图:本5首先迎愉咫意,正确求出二次由数解析式.二次由数的最低是体现:次的数实际应用价值的一种常见邂气.它在优选方案、减小投入、增大收战中意义等凡.解Ia时通常借助顶点坐标来求,但W时由于实际何JS实际&义的双制,需结合变Irt的取值苞IHiS行调整.)六、反思与提高:1、本节课你印象最深的是什么?2、通过本节课的函数学习,你认为自己还有哪些地方是须要提高的?3、在卜面的函数学习中,我们还须要留意哪些问题?教者归纳本章学问图示

展开阅读全文
相关资源
猜你喜欢
相关搜索

当前位置:首页 > 中学教育 > 中学学案

copyright@ 2008-2023 1wenmi网站版权所有

经营许可证编号:宁ICP备2022001189号-1

本站为文档C2C交易模式,即用户上传的文档直接被用户下载,本站只是中间服务平台,本站所有文档下载所得的收益归上传人(含作者)所有。第壹文秘仅提供信息存储空间,仅对用户上传内容的表现方式做保护处理,对上载内容本身不做任何修改或编辑。若文档所含内容侵犯了您的版权或隐私,请立即通知第壹文秘网,我们立即给予删除!