顶岗实习学生量化考核方案带队教师.docx

上传人:p** 文档编号:1237863 上传时间:2024-12-16 格式:DOCX 页数:4 大小:16.56KB
下载 相关 举报
顶岗实习学生量化考核方案带队教师.docx_第1页
第1页 / 共4页
顶岗实习学生量化考核方案带队教师.docx_第2页
第2页 / 共4页
顶岗实习学生量化考核方案带队教师.docx_第3页
第3页 / 共4页
顶岗实习学生量化考核方案带队教师.docx_第4页
第4页 / 共4页
亲,该文档总共4页,全部预览完了,如果喜欢就下载吧!
资源描述

《顶岗实习学生量化考核方案带队教师.docx》由会员分享,可在线阅读,更多相关《顶岗实习学生量化考核方案带队教师.docx(4页珍藏版)》请在第壹文秘上搜索。

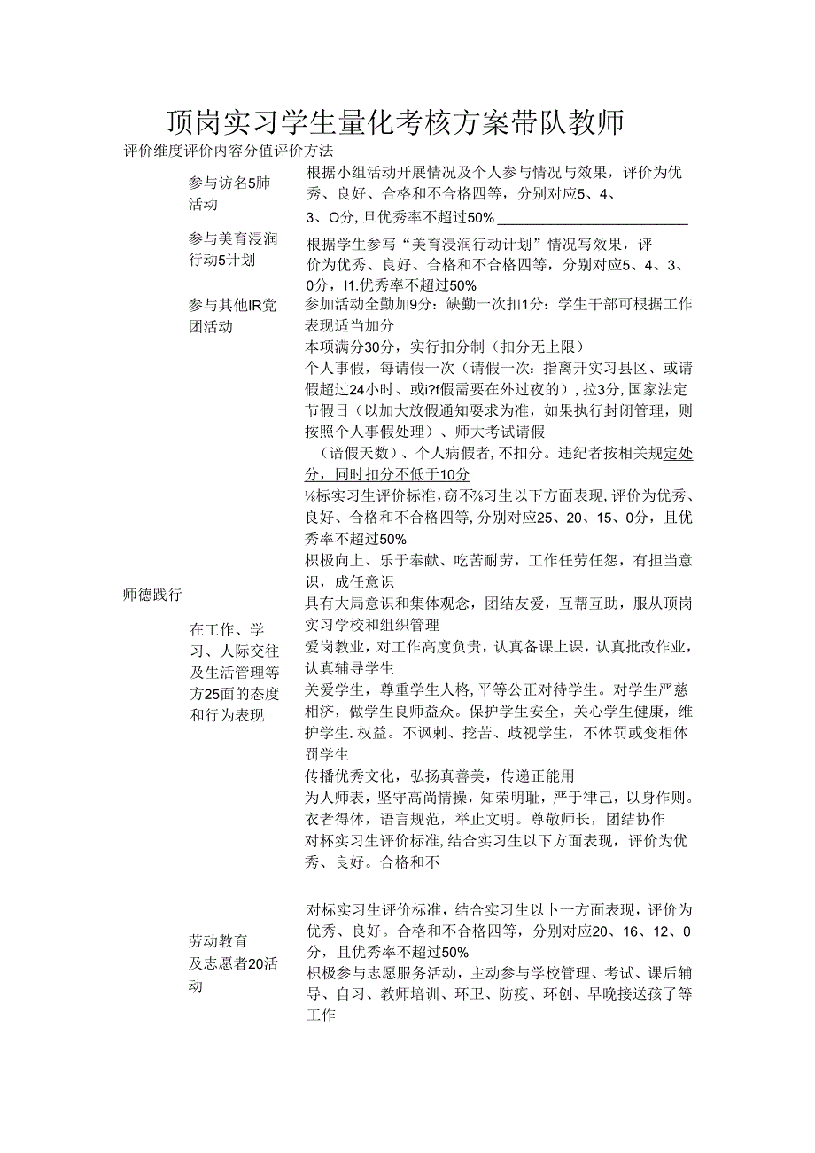
1、顶岗实习学生量化考核方案带队教师评价维度评价内容分值评价方法参与访名5肺活动参与美育浸润行动5计划根据小组活动开展情况及个人参与情况与效果,评价为优秀、良好、合格和不合格四等,分别对应5、4、3、O分,旦优秀率不超过50%根据学生参写“美育浸润行动计划”情况写效果,评价为优秀、良好、合格和不合格四等,分别对应5、4、3、0分,I1.优秀率不超过50%参与其他IR党团活动师德践行在工作、学习、人际交往及生活管理等方25面的态度和行为表现参加活动全勤加9分:缺勤一次扣1分:学生干部可根据工作表现适当加分本项满分30分,实行扣分制(扣分无上限)个人事假,每请假一次(请假一次:指离开实习县区、或请假超

2、过24小时、或i?f假需要在外过夜的),拉3分,国家法定节假日(以加大放假通知耍求为准,如果执行封闭管理,则按照个人事假处理)、师大考试请假(谙假天数)、个人病假者,不扣分。违纪者按相关规定处分,同时扣分不低于10分标实习生评价标准,窃不习生以下方面表现,评价为优秀、良好、合格和不合格四等,分别对应25、20、15、0分,且优秀率不超过50%枳极向上、乐于奉献、吃苦耐劳,工作任劳任怨,有担当意识,成任意识具有大局意识和集体观念,团结友爱,互帮互助,服从顶岗实习学校和组织管理爱岗教业,对工作高度负贵,认真备课上课,认真批改作业,认真辅导学生关爱学生,尊重学生人格,平等公正对待学生。对学生严慈相济

3、,做学生良师益众。保护学生安全,关心学生健康,维护学生.权益。不讽剌、挖苦、歧视学生,不体罚或变相体罚学生传播优秀文化,弘扬真善美,传递正能用为人师表,坚守高尚情操,知荣明耻,严于律己,以身作则。衣者得体,语言规范,举止文明。尊敬师长,团结协作对杯实习生评价标准,结合实习生以下方面表现,评价为优秀、良好。合格和不劳动教育及志愿者20活动对标实习生评价标准,结合实习生以卜一方面表现,评价为优秀、良好。合格和不合格四等,分别对应20、16、12、0分,且优秀率不超过50%枳极参与志愿服务活动,主动参与学校管理、考试、课后辅导、自习、教师培训、环卫、防疫、环创、早晚接送孩了等工作自觉参加体育锻炼,主

4、动打扫宿舍、办公室和楼道卫生.能为实习队友做出可口的饭菜对标实习生评价标准,结合实习生以下方面表现,评价为优秀、良好、合格和不合格四等,分别对应25、20,15、。分,且优秀率不超过50%51;(-见符合生学实过综习教和务的现立龙门仃中内教学态度积极,主动承担学校交给的教学任务,备课认真,教学严谨教学能力突出,效果显者,学生满意度高枳极参加学校的教研活动,主动所课、研课、赛课,主动向指导教师请教善于开展教学研究,尝试课堂创新教学设计严格遵守学校的教学纪律和要求,违纪者按相关规定处分,同时评价结果为。分听评课25要求每周听课不少下2节,做好听评课记录.根据听课次数和材料质量,结合实习学校反馈,实

5、习生评价为优秀、良好、合格和不合格四等,分别对应25、20、15、。分,I1.优秀率不超过50%教研活动5根据参加各类教研活动(实习学校、区域、分队、小组)的表现和提交材科的质量进行评价,实习生评价为优秀、良好、合格和不合格四等,分别对应5、4、3、0分,且优秀率不超过50%教学实践完成至少一个学科一学期的教学设计,提交备课本(教案),指导教师给出指导意见并答字。根据教案数量和25质量,结合指导教师评价,实习生评价为优秀、良好、合格和不合格四等,分别对应25、20、15、。分,口优秀率不超过50%实习期问参加技能类比赛获奖者的情加分,上限为20分。实习全域:一等奖10分,二等奖8分,三等奖6分

6、;实习区城:一等奖5分,二等奖4分,三等奖3分;买习县城:一等奖3分、二等奖2分、等奖1分教育教学技能大赛9n如果比赛设特等奖,则特等奖得分按原一等奖计算,-等奖得分按原二等奖计算以此类推其他非技能类比赛可视奖项大小酌情加分,原则上无特别优异事迹,加分不得超过同级别奖项的等奖分数:本期我校开展的微视频大赛和美育浸涧为实习全域级别赛事见习班主心人有A任过程中综U育人的综合表现根据见习班主任的表现和效果,结合实习学校意见,实习生评价为优秀、良好、合格和不合格四等,分别对应100、80、60,0分,且优秀率不超过50%,未见习班主任工作的,评价结果为。分提交和落实实习计划评价结果分为优秀、良好、合格、不合格四等,分别对10应10、8、6、0分,I1.优秀率不超过50:没有提交实习计划得O分:建议参考实习学校意见自主发展反思总结总结反思稿件被师大公众号录用,各执笔人共加50分,个人加分自行分配总结反思稿件被顶岗办公众号录用,各执笔人共加30分,个人加分自行分配总结反思稿件被项岗办官网录用,各执笔人共加20分,QC个人加分自行分配总结反思稿件被分队公众号录用,各执笔人共加10分,个人加分自行分配总结反思稿件被实习县官媒录用,各执笔人共加20分,个人加分自行分配同篇稿件取最高值,不重匆加分,多项累计最高90分

展开阅读全文
相关资源
猜你喜欢
相关搜索

当前位置:首页 > 办公文档 > 工作总结

copyright@ 2008-2023 1wenmi网站版权所有

经营许可证编号:宁ICP备2022001189号-1

本站为文档C2C交易模式,即用户上传的文档直接被用户下载,本站只是中间服务平台,本站所有文档下载所得的收益归上传人(含作者)所有。第壹文秘仅提供信息存储空间,仅对用户上传内容的表现方式做保护处理,对上载内容本身不做任何修改或编辑。若文档所含内容侵犯了您的版权或隐私,请立即通知第壹文秘网,我们立即给予删除!