幼儿园教师考核制度.docx

上传人:p** 文档编号:1249908 上传时间:2024-12-18 格式:DOCX 页数:4 大小:12.96KB
下载 相关 举报
幼儿园教师考核制度.docx_第1页
第1页 / 共4页
幼儿园教师考核制度.docx_第2页
第2页 / 共4页
幼儿园教师考核制度.docx_第3页
第3页 / 共4页
幼儿园教师考核制度.docx_第4页
第4页 / 共4页
亲,该文档总共4页,全部预览完了,如果喜欢就下载吧!
资源描述

《幼儿园教师考核制度.docx》由会员分享,可在线阅读,更多相关《幼儿园教师考核制度.docx(4页珍藏版)》请在第壹文秘上搜索。

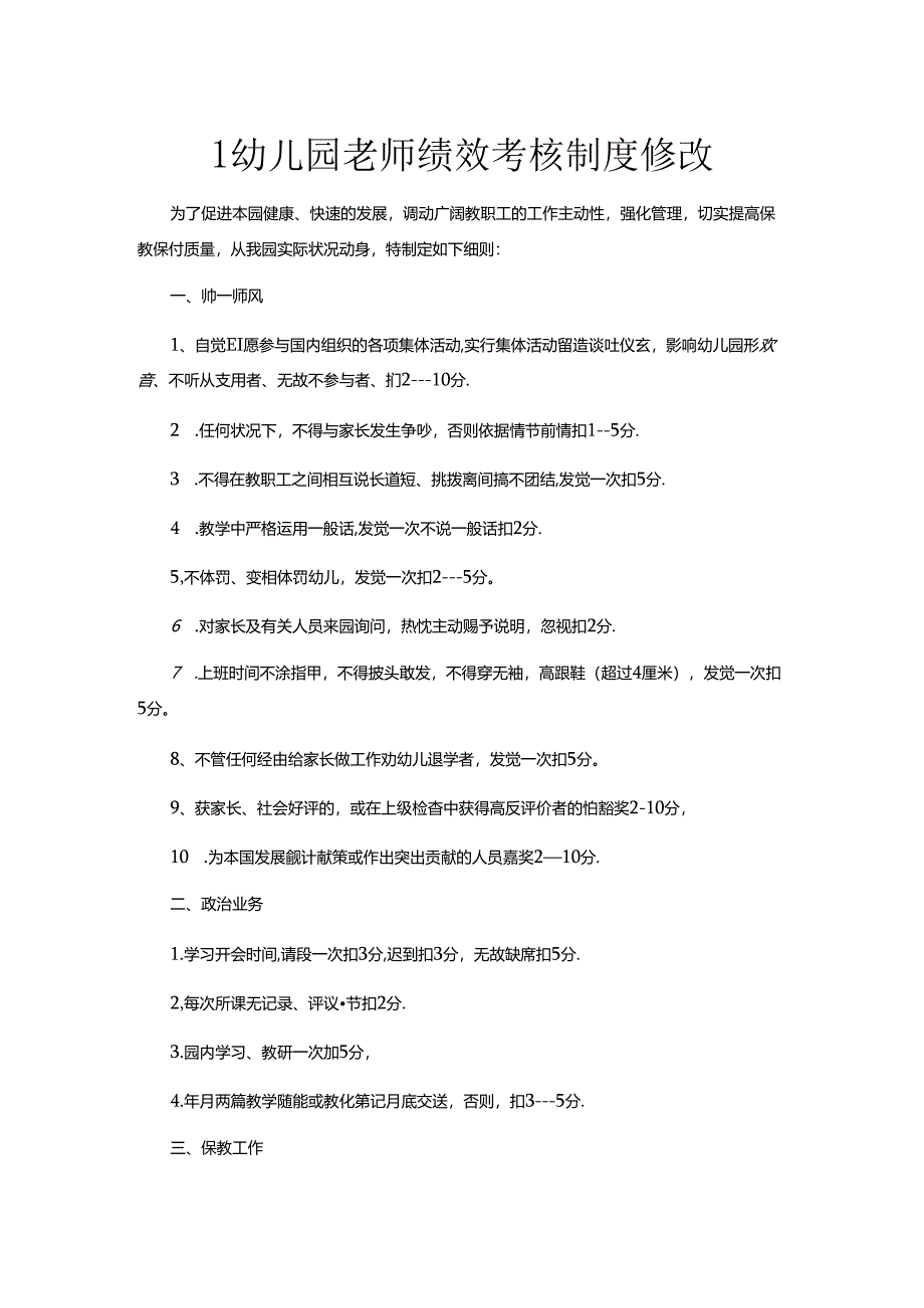
1、1幼儿园老师绩效考核制度修改为了促进本园健康、快速的发展,调动广阔教职工的工作主动性,强化管理,切实提高保教保付质量,从我园实际状况动身,特制定如下细则:一、帅一师风1、自觉EI愿参与国内组织的各项集体活动,实行集体活动留造谈吐仪玄,影响幼儿园形欢音、不听从支用者、无故不参与者、扪2-10分.2 .任何状况下,不得与家长发生争吵,否则依据情节前情扣1-5分.3 .不得在教职工之间相互说长道短、挑拨离间搞不团结,发觉一次扣5分.4 .教学中严格运用一般话,发觉一次不说一般话扣2分.5,不体罚、变相体罚幼儿,发觉一次扣2-5分。6 .对家长及有关人员来园询问,热忱主动赐予说明,忽视扣2分.7 .上

2、班时间不涂指甲,不得披头敢发,不得穿无袖,高跟鞋(超过4厘米),发觉一次扣5分。8、不管任何经由给家长做工作劝幼儿退学者,发觉一次扣5分。9、获家长、社会好评的,或在上级检杳中获得高反评价者的怕豁奖2-10分,10 .为本国发展觎计献策或作出突出贡献的人员嘉奖210分.二、政治业务1.学习开会时间,请段一次扣3分,迟到扣3分,无故缺席扣5分.2,每次所课无记录、评议节扣2分.3.园内学习、教研一次加5分,4.年月两篇教学随能或教化第记月底交送,否则,扣3-5分.三、保教工作1、按时完成各项支配总站,玦须扣5分。2,提前一周课,不得照抄敦参.每节课后要有教后感,检查时未完成一次扣5分.3,周支配

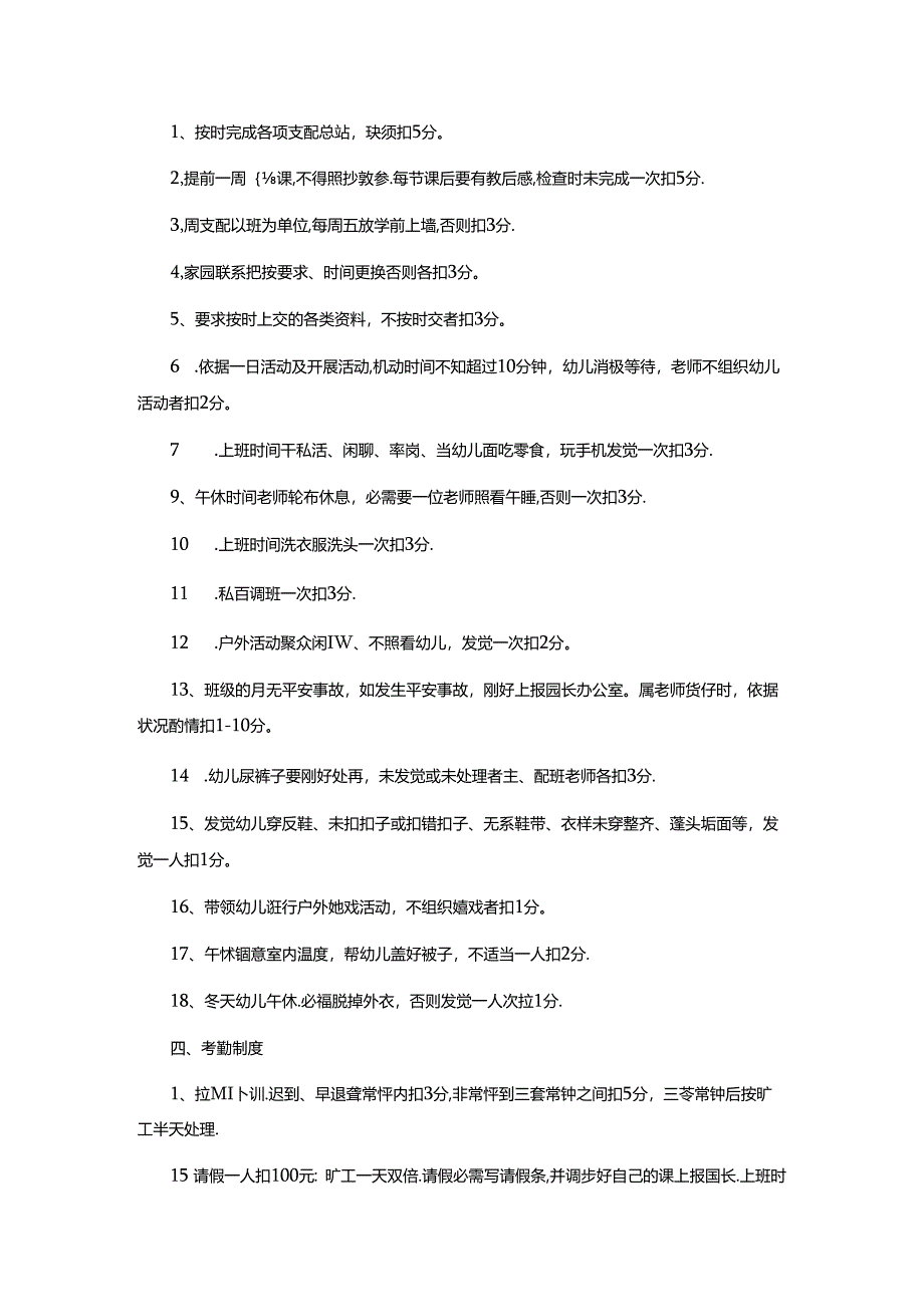
3、以班为单位,每周五放学前上墙,否则扣3分.4,家园联系把按要求、时间更换否则各扣3分。5、要求按时上交的各类资料,不按时交者扣3分。6 .依据一日活动及开展活动,机动时间不知超过10分钟,幼儿消极等待,老师不组织幼儿活动者扣2分。7 .上班时间干私活、闲聊、率岗、当幼儿面吃零食,玩手机发觉一次扣3分.9、午休时间老师轮布休息,必需要一位老师照看午睡,否则一次扣3分.10 .上班时间洗衣服洗头一次扣3分.11 .私百调班一次扣3分.12 .户外活动聚众闲IW、不照看幼儿,发觉一次扣2分。13、班级的月无平安事故,如发生平安事故,刚好上报园长办公室。属老师货仔时,依据状况酌情扣1-10分。14 .

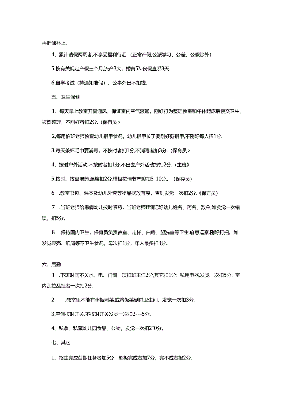
4、幼儿尿裤子要刚好处再,未发觉或未处理者主、配班老师各扣3分.15、发觉幼儿穿反鞋、未扣扣子或扣错扣子、无系鞋带、衣样未穿整齐、蓬头垢面等,发觉一人扣1分。16、带领幼儿诳行户外她戏活动,不组织嬉戏者扣1分。17、午怵锢意室内温度,帮幼儿盖好被子,不适当一人扣2分.18、冬天幼儿午休.必福脱掉外衣,否则发觉一人次拉1分.四、考勤制度1、拉MI卜训.迟到、早退聋常怦内扣3分,非常怦到三套常钟之间扣5分,三苓常钟后按旷工半天处理.15 请假一人扣100元:旷工一天双倍.请假必需写请假条,并调步好自己的课上报国长.上班时再把课补上.4、累计请假两周者,不享受福利待泗.(正常产假,公派学习、公差、公假除

5、外)5,按有关规定产假三个月,流产3大,婚黄5.丧假直系3天.6,自学考试(持通知准假)、公事外出不扣钱,五、卫生保健1、每天早上教室开窗通风,保证室内空气液通,刚好打为整理教室和午休起床后寝交卫生、被树整理,不刚好者扣2分.(保有员2,每用伯班老师检查幼儿指甲状况,幼儿指甲长了要刚好剪指甲,不刚好每人扭1分.3,每天茶杯毛巾要浦毒,不按时者扪1分,不消毒者扣3分.(保育员4、按时户外活动,不按时者扣1分,不出去户外活动拧扣2分.(主班5,按时、按盘喂药.混族扣2分,槽极按情节严竣扣5-10分。(保存员)6 .教室书包、课本及幼儿外套等物品摆放有序,否则发觉一次扣2分.保方员)7 .当班老师给

6、患病幼儿按时喂药,当班老师ff细记好幼儿姓名、药名、数朵,如发觉一次错误,扣5分。8 .保持国内卫生,保育员负责教室、走梯、曲房、盟洗室等卫生.府意巡察.刚好打扫。如发觉果壳、纸屑等不卫生状况,母次扣1分,年人最多扣3分。六、后勤1 .下班时间不关水、电、门窗一项扣班主任2分,其它扣1分:私用电器,发觉一次扣5分:室内乱拉乱扯者一次扣2分.2 .教室里不能有粥饭剩菜,或将饭菜倒进卫生间,发觉一次扣3分.3,空调按时开关,不按时开关发觉一次扣2-5分。4、私拿、私藏幼儿园食品、公物,发觉一次扣2“0分。七、其它1、招生完成苜期任务者加5分,超板完成者加7分,完不成者报2分.2,流失流失一人扣5分.以此舲积.(搬家除外)3,艇员定额小班28人:中班30人:大班35人,超一人班级老师各加20元。4、排演节目嘉奖大型4动依据旗量评出优、良、中、差,依据状况进行痴奖。5、交也按规定时间收粮一人奖5元,按时按此完成交费任务奖100分元.(对准班级)6、上级检件工作,受到指出者一次扣20分。7 .工作主动主动,火挑明担,任劳任怨者的情期奖5-10分.本细则自宣布之日起试实行.

展开阅读全文
相关资源
猜你喜欢
相关搜索

当前位置:首页 > 办公文档 > 规章制度

copyright@ 2008-2023 1wenmi网站版权所有

经营许可证编号:宁ICP备2022001189号-1

本站为文档C2C交易模式,即用户上传的文档直接被用户下载,本站只是中间服务平台,本站所有文档下载所得的收益归上传人(含作者)所有。第壹文秘仅提供信息存储空间,仅对用户上传内容的表现方式做保护处理,对上载内容本身不做任何修改或编辑。若文档所含内容侵犯了您的版权或隐私,请立即通知第壹文秘网,我们立即给予删除!