工厂二级安全标准化安全生产责任制管理制度.docx

上传人:p** 文档编号:1271730 上传时间:2024-12-27 格式:DOCX 页数:3 大小:13.30KB
下载 相关 举报
工厂二级安全标准化安全生产责任制管理制度.docx_第1页
第1页 / 共3页
工厂二级安全标准化安全生产责任制管理制度.docx_第2页
第2页 / 共3页
工厂二级安全标准化安全生产责任制管理制度.docx_第3页
第3页 / 共3页
亲,该文档总共3页,全部预览完了,如果喜欢就下载吧!
资源描述

《工厂二级安全标准化安全生产责任制管理制度.docx》由会员分享,可在线阅读,更多相关《工厂二级安全标准化安全生产责任制管理制度.docx(3页珍藏版)》请在第壹文秘上搜索。

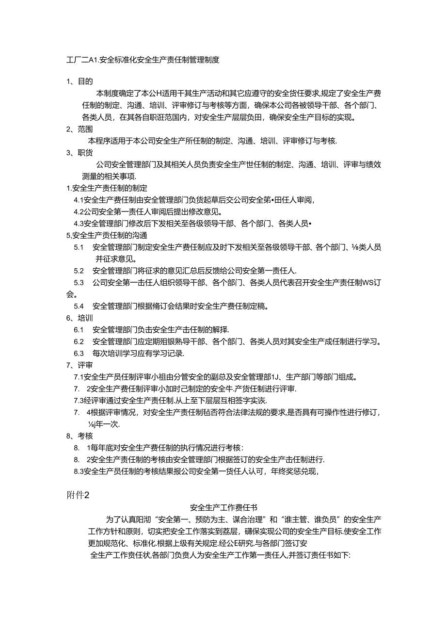
1、工厂二A1.安全标准化安全生产责任制管理制度1、目的本制度确定了本公H适用干其生产活动和其它应遵守的安全货任要求,规定了安全生产费任制的制定、沟通、培训、评审修订与考核等方面,确保本公司各被领导干部、各个部门、各类人员,在其各自职诳范国内,对安全生产层层负田,确保安全生产目标的实现。2、范围本程序适用于本公司安全生产所任制的制定、沟通、培训、评审修订与考核.3、职货公司安全管理部门及其相关人员负责安全生产世任制的制定、沟通、培训、评审与绩效测量的相关事项.1.安全生产责任制的制定4.1安全生产费任制由安全管理部门负货起草后交公司安全笫田任人审阅,4.2公司安全第一责任人审阅后提出修改意见。4.

2、3安全管理部门修改后下发相关至各级领导干部、各个部门、各类人员5,安全生产贡任制的沟通5.1 安全管理部门制定安全生产费任制应及时下发相关至各级领导干部、各个部门、类人员并征求意见。5.2 安全管理部门将征求的意见汇总后反馈给公司安全第一责任人.5.3 公司安全第一击任人组织领导干部、各个部门、各类人员代表召开安全生产责任制WS订会。5.4 安全管理部门根据脩订会结果时安全生产费任制定稿。6、培训6.1 安全管埋部门负击安全生产击任制的解择.6.2 安全管理部门应定期殂银熟导干部、各个部门、各类人员对其安全生产成任制进行学习。6.3 每次培训学习应有学习记录.7、评审7.1安全生产员任制评审小

3、祖由分管安全的副总及安全管理部1J、生产部门等部门组成。7. 2安全生产费任制评审小加时己制定的安全牛.产货任制进行评审.7.3经评审通过安全生产责任制.从上至下层层互相签字实诙.7. 4根据评审情况,对安全生产责任制毡否符合法律法规的要求,是否具有可操作性进行修订,j年一次.8、考核8. 1每年底对安全生产费任制的执行情况进行考核:8. 2安全生产责任制的考核由安全管理部门根据签订的安全生产击任制进行.8.3安全生产员任制的考核结果报公司安全第一货任人认可,年终奖惩兑现,附件2安全生产工作费任书为了认真阳沏“安全第一、预防为主、谋合治理”和“谁主管、谁负员”的安全生产工作方针和原则,切实把安

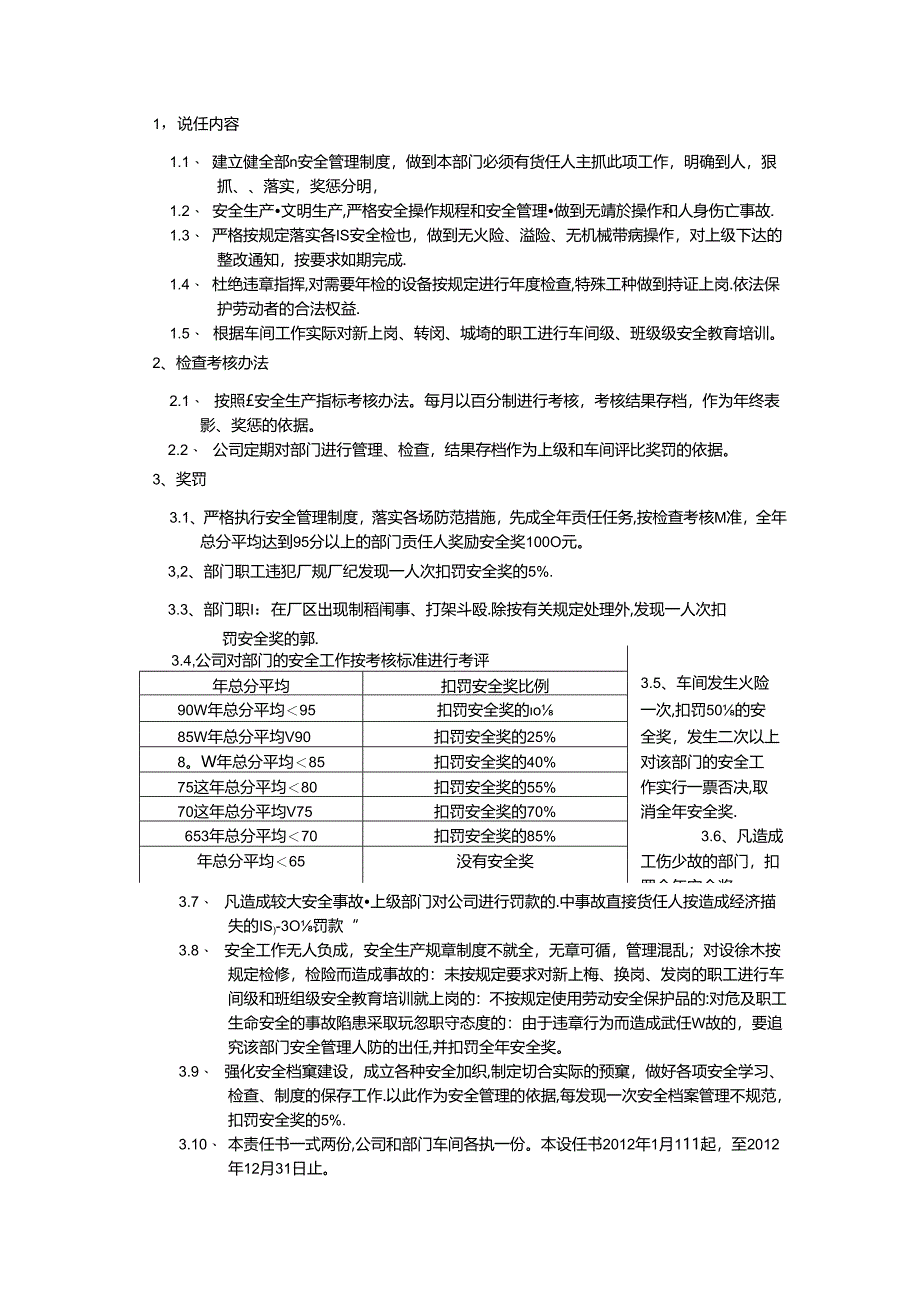
4、全工作落实到荔层,礴保实现公司的安全生产目标.使安全工作更加规范化、标准化.根据上级有关规定.经公E研究.与各部门签订安全生产工作贲任状,各部门负贲人为安全生产工作第一责任人,并签订责任书如下:1,说任内容1.1、 建立健全部n安全管理制度,做到本部门必须有货任人主抓此项工作,明确到人,狠抓、落实,奖惩分明,1.2、 安全生产文明生产,严格安全操作规程和安全管理做到无靖於操作和人身伤亡事故.1.3、 严格按规定落实各IS安全检也,做到无火险、溢险、无机械带病操作,对上级下达的整改通知,按要求如期完成.1.4、 杜绝违章指挥,对需要年检的设备按规定进行年度检查,特殊工种做到持证上岗.依法保护劳动

5、者的合法权益.1.5、 根据车间工作实际对新上岗、转闵、城埼的职工进行车间级、班级级安全教育培训。2、检查考核办法2.1、 按照安全生产指标考核办法。每月以百分制进行考核,考核结果存档,作为年终表影、奖惩的依据。2.2、 公司定期对部门进行管理、检查,结果存档作为上级和车间评比奖罚的依据。3、奖罚3.1、严格执行安全管理制度,落实各场防范措施,先成全年贡任任务,按检查考核M准,全年总分平均达到95分以上的部门贡任人奖励安全奖100O元。3,2、部门职工违犯厂规厂纪发现一人次扣罚安全奖的5%.3.3、部门职I:在厂区出现制稻闱事、打架斗殴.除按有关规定处理外,发现一人次扣罚安全奖的郭.3.4,公

6、司对部门的安全工作按考核标准进行考评3.5、车间发生火险年总分平均扣罚安全奖比例90W年总分平均95扣罚安全奖的o一次,扣罚50的安85W年总分平均V90扣罚安全奖的25%全奖,发生二次以上8。W年总分平均85扣罚安全奖的40%对该部门的安全工75这年总分平均80扣罚安全奖的55%作实行一票否决,取70这年总分平均V75扣罚安全奖的70%消全年安全奖.653年总分平均70扣罚安全奖的85%3.6、凡造成年总分平均65没有安全奖工伤少故的部门,扣罚全年安全奖.3.7、 凡造成较大安全事故上级部门对公司进行罚款的.中事故直接货任人按造成经济描失的IS)-3O罚款“3.8、 安全工作无人负成,安全生

7、产规章制度不就全,无章可循,管理混乱;对设徐木按规定检修,检险而造成事故的:未按规定要求对新上梅、换岗、发岗的职工进行车间级和班组级安全教育培训就上岗的:不按规定使用劳动安全保护品的:对危及职工生命安全的事故陷患采取玩忽职守态度的:由于违章行为而造成武任W故的,要追究该部门安全管理人防的出任,并扣罚全年安全奖。3.9、 强化安全档窠建设,成立各种安全加织,制定切合实际的预窠,做好各项安全学习、检查、制度的保存工作.以此作为安全管理的依据,每发现一次安全档案管理不规范,扣罚安全奖的5%.3.10、 本责任书一式两份,公司和部门车间各执一份。本设任书2012年1月111起,至2012年12月31日止。总经理:责任人:时间:时间:

展开阅读全文
相关资源
猜你喜欢
相关搜索

当前位置:首页 > 办公文档 > 规章制度

copyright@ 2008-2023 1wenmi网站版权所有

经营许可证编号:宁ICP备2022001189号-1

本站为文档C2C交易模式,即用户上传的文档直接被用户下载,本站只是中间服务平台,本站所有文档下载所得的收益归上传人(含作者)所有。第壹文秘仅提供信息存储空间,仅对用户上传内容的表现方式做保护处理,对上载内容本身不做任何修改或编辑。若文档所含内容侵犯了您的版权或隐私,请立即通知第壹文秘网,我们立即给予删除!