行政部岗位职责.docx

上传人:p** 文档编号:1299658 上传时间:2025-01-16 格式:DOCX 页数:5 大小:24.77KB
下载 相关 举报
行政部岗位职责.docx_第1页
第1页 / 共5页
行政部岗位职责.docx_第2页
第2页 / 共5页
行政部岗位职责.docx_第3页
第3页 / 共5页
行政部岗位职责.docx_第4页
第4页 / 共5页
行政部岗位职责.docx_第5页
第5页 / 共5页
亲,该文档总共5页,全部预览完了,如果喜欢就下载吧!
资源描述

《行政部岗位职责.docx》由会员分享,可在线阅读,更多相关《行政部岗位职责.docx(5页珍藏版)》请在第壹文秘上搜索。

1、行政部岗位职责文件编号陀本号O1.修改次数0编制/日期生效日期审核/日期页码第I页,共5页批准/日期受控状态更改历史版本号文件更改号更改篇要修改人批准人01首发行发放范围1 .行政部组织结构图:行政部主管人事文2 .部门目标:发挥人系行政部使命,使公司人才尽其才,运用科学的管理办法激发垃工的积极性.同时,通过各类培训提升全员素质,除低公司管理成本,使公司利润达到最大化。3 .行政部经理岗位职贵:3在总经理的领导下,结合公司实际需求,确定公司的组织机制及人员编制,制定本公司有关劳动人事、培训、考核等方面人事制度和公司行政管理制度;3.2 负责招聘计划安排及建立公司人才储备库,根据定编及各部门上报

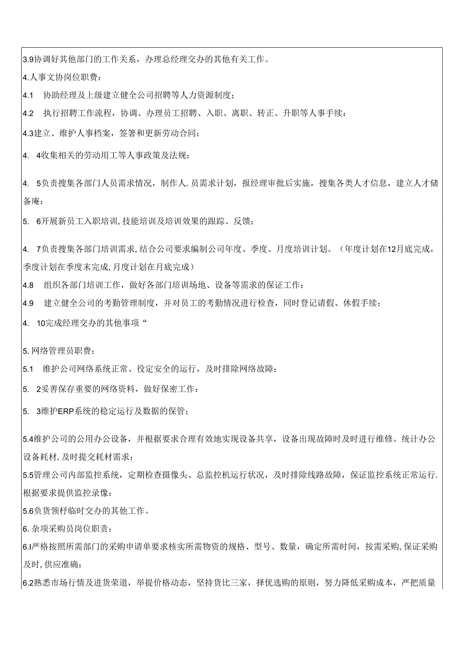
2、需求,进行相应的人员招聘,调配选拔:3.3 制定公司年度培训计划,并负责组织实施、建立培训队伍;3.1监督公司各岗位考勤,并将每月考勤记录发送财务部核发全员工资:3一5负责对历工的惬、勤、能、绩的考核,善于了解处工、发现人才,积极向总经理提出培养、提拔、调动员工的建设性意见,合理使用、发挥各员工的特长;3.6负责核定公司临时用工指标及临时工作协议的卷署工作:3.7制定有效的奖励机制,调动全体加工的工作枳极性,达成公司工作环境的和谐宛闺:3. 8制定公司考核管理办法并负贡组织实施:3.9协调好其他部门的工作关系,办理总经理交办的其他有关工作。4.人事文协岗位职费:4.1 协助经理及上级建立健全公

3、司招聘等人力资源制度;4.2 执行招聘工作流程,协调、办理员工招聘、入职、离职、转正、升职等人事手续:4.3建立、维护人事档案,签箸和更新劳动合同:4. 4收集相关的劳动用工等人事政策及法规:4. 5负责搜集各部门人员需求情况,制作人.员需求计划,报经理审批后实施,搜集各类人才信息,建立人才储备庵:5. 6开展新员工入职培训,技能培训及培训效果的跟踪、反馈;4. 7负责搜集各部门培训需求,结合公司要求编制公司年度、季度、月度培训计划。(年度计划在12月底完成,季度计划在季度末完成,月度计划在月底完成)4.8 组织各部门培训工作,做好各部门培训场地、设备等需求的保证工作:4.9 建立健全公司的考

4、勤管理制度,并对员工的考勤情况进行检查,同时登记请假、休假手续:4. 10完成经理交办的其他事项“5.网络管理员职费:5.1 维护公司网络系统正常、役定安全的运行,及时排除网络故障:5. 2妥善保存重要的网络资料,做好保密工作:5. 3维护ERP系统的稳定运行及数据的保管;5.4维护公司的公用办公设备,并根据要求合理有效地实现设备共享,设备出现故障时及时进行维修。统计办公设备耗材,及时提交耗材需求;5.5管理公司内部监控系统,定期检查摄像头、总监控机运行状况,及时排除线路故障,保证监控系统正常运行.根据要求提供监控录像:5.6负货领杼临时交办的其他工作。6.杂项采购员岗位职责:6.I严格按照所

5、需部门的采购申请单要求核实所需物资的规格、型号、数量,确定所需时间,按需采购,保证采购及时,供应准确:6.2熟悉市场行情及进货荣道,举提价格动态,坚持货比三家,择优选购的原则,努力降低采购成本,严把质量关,杜绝伪劣商品入库:6.3采购回物资及时入库,按规定办理入库手续,不得将已出再办入库手续;6. 4采购资料及所有单据须妥善保管,不得丢弃;6.5认真完成上级交办的其他工作。7.保安协岗位职费:7全面负贡公司的安保与财产,解消防各项设备设施和保安各项规章制度及操作流程,确认各项工作执勤到位:7. 2严格执行岗位职责和工作规程.提高工作质址,保证形象:7. 3定时巡逻工厂各个区域,发现问题及时上报

6、,由行政部统一处理:7. 4做好警卫器械、物资的保管工作:7. 5积极配合与执行公司举行的消防演习活动:7. 6认真完成上级交办的其他工作。8.水电工肉位职费:8.1 协助部门经理做好部门日常管理工作,保证设备设施良性运行;8.2 负货工厂水电、照明、空调等全面工作,保持运行正常:8. 3检杳运行、维修记录,掌握能耗情况,做好节熊工作,并制定具体措施:8. 4做好设备的保养与维修计划并执行:8. 5对无法维修、需报废的仪器设备进行登记上报,并妥善处理;8.6认或完成上级交办的其他工作。9.工厂保洁员岗位职员:9.1 确保卫生贡任区域干净整洁,地面无杂物、纸屑,堵壁、玻璃无污溢;9.2 严格遵守

7、服务规范的有关要求,服从分配,按照质量要求完成卫生工作:9. 3每日应注意办公室里的垃圾篓、垃圾桶保障没有垃圾溢出现象,并运送到指定的垃圾暂放场所进行统一处理;9.4 应做到不定时巡回打扫,善于发现问题,做到随脏随清理:9.5 及时完成领导交待的临时性工作.10.饭堂厨师岗位职责:10.1负责对员工的饭菜进行加工制作,保证食品质量:102服从安拷,按质、按量、按时烹饪饭菜做到饭菜可口,保热保鲜:10. 3计划用料,精工细作,提供烹饪技术,改善制作方法,做到色、杏、味俱佳;10.4严格遵守E食品卫生法3及各项制度,搞好厨房、餐厅及个人卫生,保证职员不吃到有异味食品,防止食物中毒:10. 5经常洗

8、头剪指甲,上洗手间后要洗手,保证个人卫生,穿戴整洁:10.4 分餐前应先洗手,戴好口罩:1O7分餐人员发菜应一视同仁,做到公平、公正、公开:10.8 遵守安全操作规程,合理使用操作工具.合理使用原材料,节约水、电、煤气等:10.9 及时完成装导交待的临时性工作,I1.饭堂厨工岗位职责:11.1 负货荤崇菜的清洗、加工;11.2 清洗消毒餐具按一刮、二洗、三过、四消毒的顺序操通作,消毒餐具放于清洁橱内,防止再污染11.3窗口销售饭菜,做到各尽共贵,不随便离岗.冬季要做好饭菜保暖工作,保证员工能吃到热饭、热菜:11.4 搞好砧墩、案板、地面的卫牛.和刀砧洁净与保养工作:I1.5承办经理临时交待的事项.

展开阅读全文
相关资源
猜你喜欢
相关搜索

当前位置:首页 > 管理/人力资源 > 绩效管理

copyright@ 2008-2023 1wenmi网站版权所有

经营许可证编号:宁ICP备2022001189号-1

本站为文档C2C交易模式,即用户上传的文档直接被用户下载,本站只是中间服务平台,本站所有文档下载所得的收益归上传人(含作者)所有。第壹文秘仅提供信息存储空间,仅对用户上传内容的表现方式做保护处理,对上载内容本身不做任何修改或编辑。若文档所含内容侵犯了您的版权或隐私,请立即通知第壹文秘网,我们立即给予删除!