建筑施工网格化安全管理工作法则.docx

上传人:p** 文档编号:236855 上传时间:2023-04-18 格式:DOCX 页数:3 大小:21.89KB
下载 相关 举报
建筑施工网格化安全管理工作法则.docx_第1页
第1页 / 共3页
建筑施工网格化安全管理工作法则.docx_第2页
第2页 / 共3页
建筑施工网格化安全管理工作法则.docx_第3页
第3页 / 共3页
亲,该文档总共3页,全部预览完了,如果喜欢就下载吧!
资源描述

《建筑施工网格化安全管理工作法则.docx》由会员分享,可在线阅读,更多相关《建筑施工网格化安全管理工作法则.docx(3页珍藏版)》请在第壹文秘上搜索。

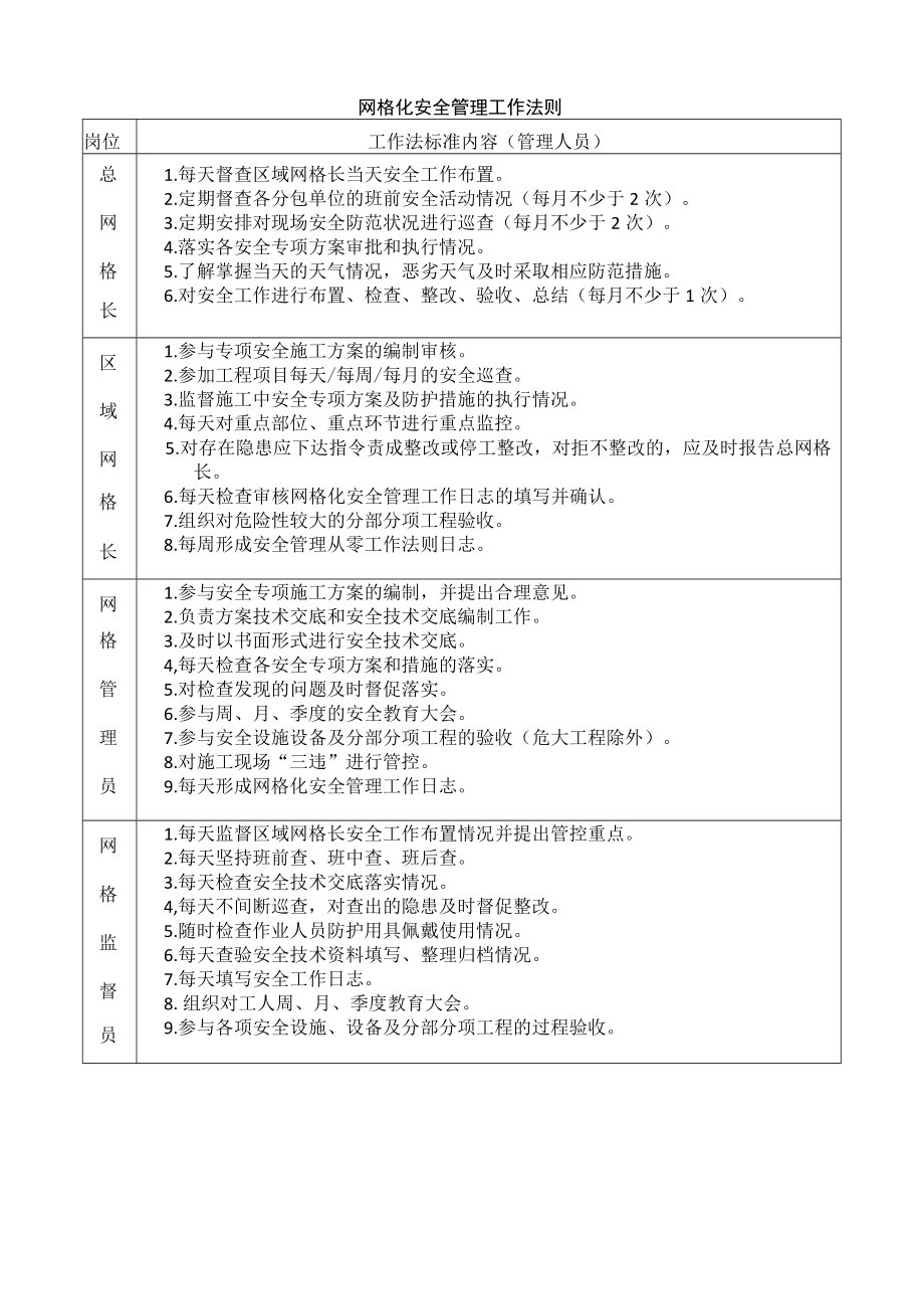
1、网格化安全管理工作法则岗位工作法标准内容(管理人员)总1.每天督查区域网格长当天安全工作布置。2.定期督查各分包单位的班前安全活动情况(每月不少于2次)。网3.定期安排对现场安全防范状况进行巡查(每月不少于2次)。4.落实各安全专项方案审批和执行情况。格5.了解掌握当天的天气情况,恶劣天气及时采取相应防范措施。长6.对安全工作进行布置、检查、整改、验收、总结(每月不少于1次)。区1.参与专项安全施工方案的编制审核。2.参加工程项目每天/每周/每月的安全巡查。域3.监督施工中安全专项方案及防护措施的执行情况。4.每天对重点部位、重点环节进行重点监控。网5 .对存在隐患应下达指令责成整改或停工整改

2、,对拒不整改的,应及时报告总网格长。6 .每天检查审核网格化安全管理工作日志的填写并确认。格7.组织对危险性较大的分部分项工程验收。长8.每周形成安全管理从零工作法则日志。网1.参与安全专项施工方案的编制,并提出合理意见。2.负责方案技术交底和安全技术交底编制工作。格3.及时以书面形式进行安全技术交底。4,每天检查各安全专项方案和措施的落实。管5.对检查发现的问题及时督促落实。6.参与周、月、季度的安全教育大会。理7.参与安全设施设备及分部分项工程的验收(危大工程除外)。8.对施工现场“三违”进行管控。员9.每天形成网格化安全管理工作日志。网1.每天监督区域网格长安全工作布置情况并提出管控重点

3、。2.每天坚持班前查、班中查、班后查。格3.每天检查安全技术交底落实情况。4,每天不间断巡查,对查出的隐患及时督促整改。监5.随时检查作业人员防护用具佩戴使用情况。6.每天查验安全技术资料填写、整理归档情况。督7.每天填写安全工作日志。8.组织对工人周、月、季度教育大会。员9.参与各项安全设施、设备及分部分项工程的过程验收。工种工作法标准内容(各工种)履1.操作前必须检查履带吊基础、起重钢丝绳、限位保险等安全装置。带2.作业前应与信号工进行空载运行试车。3.检查作业区域环境范围内情况,做到“十不吊。吊4.下班停机后进行检查、保养,做好交接班记录和维修保养记录。5.向网格管理员或网格监督员报告当

4、天设备的使用情况。司6.正确佩戴使用安全防护用品。7.发现问题及时报告。机1.按照临时用电专项方案进行现场配电设置。2.每天施工前必须检查各线路架设、敷设与绝缘是否正常。3.每天检查各配电箱设施与保险装置的配置灵敏情况。电4.每天检查设备、机具等保护接零、接地装置、安全电压使用等情况。5.每天检查电气防火设施情况。工6.每天对施工用电巡查、测试工作进行记录。7.正确佩戴使用安全防护用品。8.发现问题及时报告。1.操作前检查电焊机防护装置及绝缘情况。2.操作前检查电缆线、焊把的绝缘和二次降压保护装置。焊3.操作前检查各气瓶的防震、防爆及间隔距离等。4.操作前检查工作点周边防护及明、暗火距离情况。

5、工5.操作前检查焊花坠落点是否有易燃、易爆物品。6.正确佩戴使用安全防护用品。7.发现问题及时报告。1.按照搭设专项方案进行操作。2.每天检查脚手架基础及悬挑杆件的固定情况。架3.每天检查拉接点、杆件联接牢固程度。4.每天检查脚手架垂直度及剪刀撑。子5.每天检查脚手架安全平网架设及密目立网围挡高度与封闭情况。6.每天检查操作层小横杆、防护栏杆及脚手板的设置和固定情况。工7.每天检查卸料平台的支撑系统、脚手板固定及承重情况。8.正确佩戴使用安全防护用品。9.发现问题及时报告。工作法标准内容(各工种)信1.按照起重吊装专项方案进行操作。作业前检查指挥信号工具、通讯器具。2.起重前检查吊拉索具、配套卡扣等器具。号3.起重前掌握被吊物重量及特性。4.起重前检查捆绑点、吊点是否合理。司5.起重前观察起重吊装范围空间及地面作业周围安全情况。6.起重前检查被起重物的码放位置、高度及稳定情况。索7.正确佩戴使用安全防护用品及佩戴信号工标志。工8.发现问题及时报告。1.每天上班前组织班前早会,按照三查四交代及时对班组人员进行安全交底。班2.每天班前对班组人员的安全防护用品佩戴情况进行检查,并随时检查使用情况。3.每天检查作业环境安全情况。组4.每天及时制止、纠正班组人员的违章作业行为。5.每天掌握班组人员的精神状态及身体健康状况。长6.每天作好班前交底记录。7.发现情况及时报告。

展开阅读全文
相关资源
猜你喜欢
相关搜索

当前位置:首页 > 建筑/环境 > 安全文明施工

copyright@ 2008-2023 1wenmi网站版权所有

经营许可证编号:宁ICP备2022001189号-1

本站为文档C2C交易模式,即用户上传的文档直接被用户下载,本站只是中间服务平台,本站所有文档下载所得的收益归上传人(含作者)所有。第壹文秘仅提供信息存储空间,仅对用户上传内容的表现方式做保护处理,对上载内容本身不做任何修改或编辑。若文档所含内容侵犯了您的版权或隐私,请立即通知第壹文秘网,我们立即给予删除!