镜铁山矿锚杆台车购置技术协议.docx

上传人:p** 文档编号:290478 上传时间:2023-04-28 格式:DOCX 页数:5 大小:30.03KB
下载 相关 举报
镜铁山矿锚杆台车购置技术协议.docx_第1页
第1页 / 共5页
镜铁山矿锚杆台车购置技术协议.docx_第2页
第2页 / 共5页
镜铁山矿锚杆台车购置技术协议.docx_第3页
第3页 / 共5页
镜铁山矿锚杆台车购置技术协议.docx_第4页
第4页 / 共5页
镜铁山矿锚杆台车购置技术协议.docx_第5页
第5页 / 共5页
亲,该文档总共5页,全部预览完了,如果喜欢就下载吧!
资源描述

《镜铁山矿锚杆台车购置技术协议.docx》由会员分享,可在线阅读,更多相关《镜铁山矿锚杆台车购置技术协议.docx(5页珍藏版)》请在第壹文秘上搜索。

1、镜铁山矿锚杆台车购置技术协议甲方:甘肃镜铁山矿业有限公司乙方:L总则1.1 本协议书适用于镜铁山矿中西区开拓接续工程项目锚杆台车设备采购。它提出了该设备的使用功能参数、结构、性能、适于设备安装调试、直至试生产、质保整个过程等方面的技术要求。L2本协议书提出的是最低限度的技术要求,并未对一切技术细节做出规定,也未充分引述有关标准和规范的条款,乙方必须提供符合本协议书和有关行业标准的优质产品O1.3 乙方没有以书面形式对本协议书内的条款提出异议,则意味着乙方提供的设备完全符合本协议书的要求。1.4 设备采用的专利涉及到的全部费用均被认为已包含在设备报价中,乙方保证甲方不承担有关设备专利的一切责任。

2、1.5 乙方提供的设备必须是成熟可靠、技术先进的高质量产品,并于甲方进行过充分的技术交流后,方可签订设备购置技术协议。1. 6本协议书所使用的标准如与乙方所执行的标准发生矛盾时,按较高标准执行。2. 7本协议书经甲乙双方确认后作为订货合同的技术附件,与合同正文具有同等法律效力。2.技术要求2. 1设备适应海拔高度:3000m以上2.2矿井温度变化:最高温度20,最低温度-30C2. 3.产品满足相关技术条件要求,设备需取得与设备相符合的安标证书。2. 4液压系统应符合GB/T3766的标准或更高的要求,有集中润滑系统。2. 5设备运行条件:整车满足镜铁山矿3.5m(宽)X3.5m(高)巷道断面

3、正常锚杆支护作业,转向左右摆动角为35。2. 6提供的设备必须采用目前本行业先进技术,设备及各液压元件均为进口件。3. 7免费提供能满足在保质期内设备正常运行的常用零部件及成易损件,详见锚杆台车赠送常用零部件及易损件清单。3.矿岩物理学性质4. 1矿、岩普氏硬度系数:f=10-165. 2矿、岩比重:矿石3.7t岩石2.87t?6. 3矿、岩松散系数:1.64 .电压:IOOo伏5 .设备基本配置品牌进口凿岩机1台纯进口凿岩机功率叁IOkW钎尾(公螺纹)R38钿杆库管缝式锚杆锚杆长度1500-244Oniln锚杆库储钎能力:叁10根大臂上安装挂网式机械手同轴旋转双工作(钻孔+穿锚杆)系统钻孔控

4、制系统集成液压先导控制系统参数可调:全功率可调、开孔功率可调、旋转速度可调防卡钎功能:自动、可调作业效率管缝式叁100根/8小时挂网叁20张电动机55千瓦(进口)底盘被接转向、底盘集中润滑系统发动机纯进口发动机功率工74KW、国In排放标)排气净化器标配传动静液压,自动轮边马达4义径向柱塞轮胎10.00-15行驶制动静液压,正向驻车与紧急制动安全湿式制动器液压支腿伸缩前,垂直后中心注黄油点底盘手持灭火器18kg(ABC型)行驶告警标配安全顶棚液压升降FOPS(落石防护)IS03449认证钎尾润滑气/油雾总输入功率70千瓦电压IoOO伏频率50赫兹接地和过流保护VYK自动电缆卷盘驾驶室操作;带行

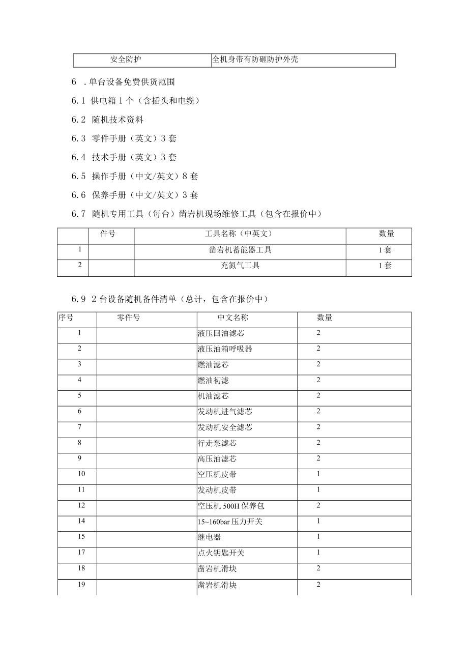
5、驶自锁系统(带水管卷盘,双卷盘)电缆200米安全防护全机身带有防砸防护外壳6 .单台设备免费供货范围6.1 供电箱1个(含插头和电缆)6.2 随机技术资料6.3 零件手册(英文)3套6.4 技术手册(英文)3套6.5 操作手册(中文/英文)8套6.6 保养手册(中文/英文)3套6.7 随机专用工具(每台)凿岩机现场维修工具(包含在报价中)件号工具名称(中英文)数量1凿岩机蓄能器工具1套2充氮气工具1套6.9 2台设备随机备件清单(总计,包含在报价中)序号零件号中文名称数量1液压回油滤芯22液压油箱呼吸器23燃油滤芯24燃油初滤25机油滤芯26发动机进气滤芯27发动机安全滤芯28行走泵滤芯29高

6、压油滤芯210空压机皮带111发动机皮带112空压机500H保养包21415160bar压力开关115继电器117点火钥匙开关118凿岩机滑块219凿岩机滑块220扶钎器前导向套121水封2522凿岩机氮气膜片包123凿岩机冲击体密封包124凿岩机旋转体密封包125锚杆头滑轮17 .质量保证和售后服务7.1 技术培训制造方将在设备投入使用前向使用方提供技术培训。技术培训将由制造方的技术服务人员在用户现场进行。技术培训包含理论和实践操作的内容,培训为期壹周,并视实际需求可延长。培训用必要的教材由制造方提供,通过考核后的合格参训人员将可获得制造方颁发的合格证书。7.2 制造方应派出技术服务人员前往

7、使用方现场协助设备卸车、入库转移以及清点确认等设备接收工作。7.3 制造方应协助使用方实施设备下井的工作。7.4 制造方应根据使用方现场的实际条件进行地面或井下的设备的调试和检测。7.5 制造方应对使用方操作人员进行实际操作的指导和培训。7.6 制造方应与使用方的实施口常维护保养的人员共同实施设备初期的保养,以利于日后定期保养工作正确实施。7.7 以上的服务均由制造方免费向使用方提供。7.8 制造方在国内和国外的售后服务机构的管理人员和高层技术人员将安排对使用方的不定期访问,以便了解设备使用的状况和听取使用方的意见与建议。并根据设备使用的效果不断改进和完善服务质量。7.9 质量保证期:制造方对

8、设备的质量保证期为设备开机后12个月或验收交货后18个月,以先到者为准。制造方需对设备的设计、制造、材质及工艺提供质量保证,正常的磨损与不正确使用维护造成的设备损坏不属质量保证范围。质量保证期内,在设备正常使用情况下,由于制造方原因造成的非消耗件的损坏,由制造方负责免费修理或更换。质量保证期内,使用方应保证使用符合标准的液压油、燃油、润滑油、滤清器、油管等消耗品,并且按照维护使用手册中的规定正确地使用和维护机器。质量保证期内更换重要部件后,该零件的质量保证期按新购零件质量保证周期执行,整机的质保周期不变。7.10 免费维修与更换缺陷部件在现场库存有货时,随时出库使用。在现场库存暂缺而国内备件库内有现货情况下,在收到使用方通知后的24小时内安排发货,配件将由制造方在全部可能的运输的方式中选用最快捷的方式送到使用方现场。在国内暂缺的零配件,将通过制造方的全球配件调配系统快捷地供货,所有快捷运输方式的费用均由制造方承担。8 .检验和验收8.1 设备交货地点:甘肃省张掖市肃南裕固族自治县祁青工业园区(镜铁山矿矿区)。8.2 安装调试完毕,进行72小时试运行,各方签字验收后正式投入使用。9 .其它约定1、本协议原件一式4份,各方签字盖章后生效,各执2份。10 本协议未尽事宜,各方友好协商解决。甲方:甘肃镜铁山矿业有限公司乙方:签字:签字:日期:日期:

展开阅读全文
相关资源
猜你喜欢
相关搜索

当前位置:首页 > 建筑/环境 > 桩基础

copyright@ 2008-2023 1wenmi网站版权所有

经营许可证编号:宁ICP备2022001189号-1

本站为文档C2C交易模式,即用户上传的文档直接被用户下载,本站只是中间服务平台,本站所有文档下载所得的收益归上传人(含作者)所有。第壹文秘仅提供信息存储空间,仅对用户上传内容的表现方式做保护处理,对上载内容本身不做任何修改或编辑。若文档所含内容侵犯了您的版权或隐私,请立即通知第壹文秘网,我们立即给予删除!