模板技术交底模板.docx

上传人:p** 文档编号:332472 上传时间:2023-06-02 格式:DOCX 页数:41 大小:1.05MB
下载 相关 举报
模板技术交底模板.docx_第1页
第1页 / 共41页
模板技术交底模板.docx_第2页
第2页 / 共41页
模板技术交底模板.docx_第3页
第3页 / 共41页
模板技术交底模板.docx_第4页
第4页 / 共41页
模板技术交底模板.docx_第5页
第5页 / 共41页
模板技术交底模板.docx_第6页
第6页 / 共41页
模板技术交底模板.docx_第7页
第7页 / 共41页
模板技术交底模板.docx_第8页
第8页 / 共41页
模板技术交底模板.docx_第9页
第9页 / 共41页
模板技术交底模板.docx_第10页
第10页 / 共41页
亲,该文档总共41页,到这儿已超出免费预览范围,如果喜欢就下载吧!
资源描述

《模板技术交底模板.docx》由会员分享,可在线阅读,更多相关《模板技术交底模板.docx(41页珍藏版)》请在第壹文秘上搜索。

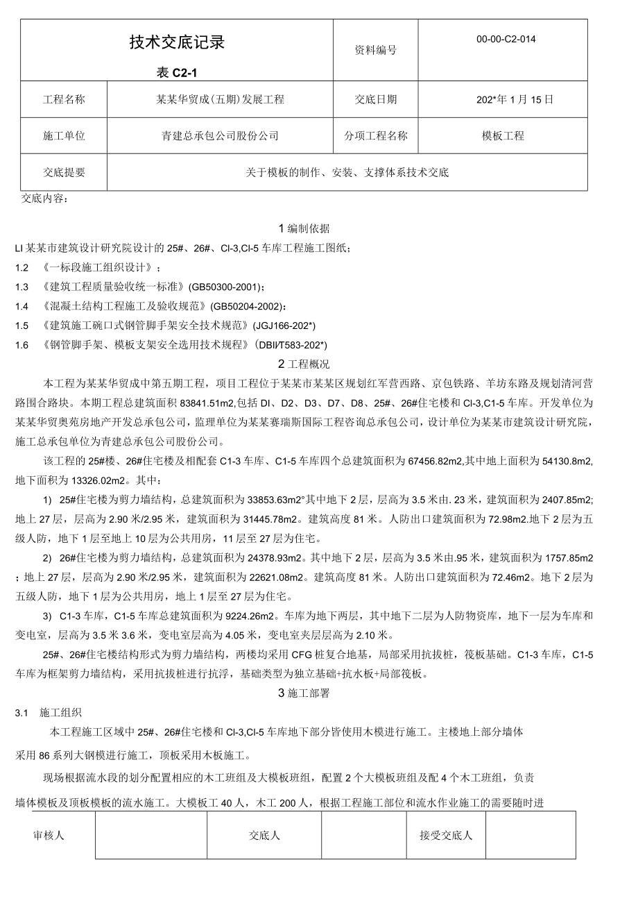
1、技术交底记录表C2-1资料编号00-00-C2-014工程名称某某华贸成(五期)发展工程交底日期202*年1月15日施工单位青建总承包公司股份公司分项工程名称模板工程交底提要关于模板的制作、安装、支撑体系技术交底交底内容:1编制依据LI某某市建筑设计研究院设计的25#、26#、Cl-3,Cl-5车库工程施工图纸;1.2 一标段施工组织设计;1.3 建筑工程质量验收统一标准(GB50300-2001);1.4 混凝土结构工程施工及验收规范(GB50204-2002):1.5 建筑施工碗口式钢管脚手架安全技术规范(JGJ166-202*)1.6 钢管脚手架、模板支架安全选用技术规程(DBIlT58

2、3-202*)2工程概况本工程为某某华贸成中第五期工程,项目工程位于某某市某某区规划红军营西路、京包铁路、羊坊东路及规划清河营路围合路块。本期工程总建筑面积83841.51m2,包括DI、D2、D3、D7、D8、25#、26#住宅楼和Cl-3,C1-5车库。开发单位为某某华贸奥苑房地产开发总承包公司,监理单位为某某赛瑞斯国际工程咨询总承包公司,设计单位为某某市建筑设计研究院,施工总承包单位为青建总承包公司股份公司。该工程的25#楼、26#住宅楼及相配套C1-3车库、C1-5车库四个总建筑面积为67456.82m2,其中地上面积为54130.8m2,地下面积为13326.02m2。其中:1) 2

3、5#住宅楼为剪力墙结构,总建筑面积为33853.63m2其中地下2层,层高为3.5米由.23米,建筑面积为2407.85m2;地上27层,层高为2.90米/2.95米,建筑面积为31445.78m2。建筑高度81米。人防出口建筑面积为72.98m2.地下2层为五级人防,地下1层至地上10层为公共用房,11层至27层为住宅。2) 26#住宅楼为剪力墙结构,总建筑面积为24378.93m2。其中地下2层,层高为3.5米由.95米,建筑面积为1757.85m2;地上27层,层高为2.90米/2.95米,建筑面积为22621.08m2。建筑高度81米。人防出口建筑面积为72.46m2。地下2层为五级人

4、防,地下1层为公共用房,地上1层至27层为住宅。3) C1-3车库,C1-5车库总建筑面积为9224.26m2。车库为地下两层,其中地下二层为人防物资库,地下一层为车库和变电室,层高为3.5米3.6米,变电室层高为4.05米,变电室夹层层高为2.10米。25#、26#住宅楼结构形式为剪力墙结构,两楼均采用CFG桩复合地基,局部采用抗拔桩,筏板基础。C1-3车库,C1-5车库为框架剪力墙结构,采用抗拔桩进行抗浮,基础类型为独立基础+抗水板+局部筏板。3施工部署3.1 施工组织本工程施工区域中25#、26#住宅楼和Cl-3,Cl-5车库地下部分皆使用木模进行施工。主楼地上部分墙体采用86系列大钢模

5、进行施工,顶板采用木板施工。现场根据流水段的划分配置相应的木工班组及大模板班组,配置2个大模板班组及配4个木工班组,负责墙体模板及顶板模板的流水施工。大模板工40人,木工200人,根据工程施工部位和流水作业施工的需要随时进审核人交底人接受交底人技术交底记录表C2-1资料编号00-00-C2-014工程名称某某华贸成(五期)发展工程交底日期202*年1月15日施工单位青建总承包公司股份公司分项工程名称模板工程交底提要关于模板的制作、安装、支撑体系技术交底交底内容:行调配人员以保证工期要求。大钢模制作方案确定后,安排奥鑫及奥宇模板厂家进行大钢模加工制作,并提供大模板加工制作方案(含计算书),计划模

6、板制作周期为7天。3.2 组织协调模板工程在木工工长的指挥下,服从项目部的各项指令,木工工长负责协调木工与其他及工种内的各项事务。木工进场后在垫层底板钢筋施工阶段全力以赴准备并制作地下部分的墙、柱模板。模板安装阶段重点负责模板的安装工作,搭建大模板堆放区以保证后期工作的顺利进行。3.3 工程难点3.3.1 本工程争创某某市结构长成杯,质量必须保证墙、柱、梁、板碎实体的观感质量。因此,在节点的细部做法及模板的制作安装上必须做到精、细、准。332本工程中条形基础与抗水板,独立基础与抗水板施工时支设难度大,加固较难,碎成型亦难;另外,主楼地下一层及车库配电室模板支设高度较高(25#楼6.2m,26#

7、楼6.92m,车库1#配电室6.85m,车库2#配电室7.05m),支设体系的稳定性是关键问题。4施工准备4.1 技术准备4.1.1 技术人员熟悉施工图纸,对本工程的特点、难点部位引起足够重视,并针对本工程实际情况确定施工方法。4.1.2 根据图纸内容组织模板翻样工作。按照构件尺寸、流水段的划分进行模板翻样。根据施工图纸进行大钢模板加工的技术交底工作,并要求奥鑫模板厂家进行大钢模板图纸设置,审批后进行模板加工。4.1.3 组织工人进行施工前技术交底和操作培训学习。4.1.4 制定出详细的施工进度计划,从质量、成本、进度三方面进行控制,确保工程顺利进行。4.1.5 编制施工预算,提出设备材料明细

8、,按施工进度的要求编制设备、材料分批供应计划。4.2 机具准备4.2.1 配备施工资源的原则是:满足工程施工需要,提高工效,并适当注意经济节约。422垂直运输:本工程模板施工阶段26#楼及相对应的车库部分采用1台塔吊进行垂直运输;25#楼及相对应的车库部分采用2台塔吊进行垂直运输。423劳务队伍负责采购的小型施工机械需项目部安全员检查、验收合格后方可投入使用。审核人交底人接受交底人技术交底记录表C2-1资料编号00-00-C2-014工程名称某某华贸成(五期)发展工程交底日期202东年1月15日施工单位青建总承包公司股份公司分项工程名称模板工程交底提要关于模板的制作、安装、支撑体系技术交底交底

9、内容:424模板工程主要使用机具:序号名称规格数量备注1圆盘锯1.5KW4台2电刨1.5KW4台3手提电锯1.1KW20台4电钻1.1KW16台5电焊机BX3-1206台4.3材料准备材料名称部位或用途规格数量备注竹胶板墙、柱、顶板1220*2440*1230000M2根据现场进度分批进场木方主、次龙骨1OOmm*1OOmm50m*IOOmm2000mi碗扣架支撑0.9m、1.2m、L5m等2000t钢管斜撑定位、梁模支撑48SOOt扣件斜撑定位、梁模支撑十字、转扣30000个U托斜撑定位40长50060040000个山形卡墙、梁26型80000个对拉螺栓墙、梁l450000根止水螺栓地下墙、

10、梁l4根大钢模剪力墙86系列4000m24.4现场布置4.4.1 模板等周转材料需要按要求码放在项目指定的场地范围内,需要码放整齐。4.4.2 码放位置见施工组织设计现场平面布置图。审核人交底人接受交底人技术交底记录表C2-1资料编号00-00-C2-014工程名称某某华贸成(五期)发展工程交底日期202*年1月15日施工单位青建总承包公司股份公司分项工程名称模板工程交底提要关于模板的制作、安装、支撑体系技术交底交底内容:5主要施工方法及措施5.1 流水段划分25#楼地下结构分为3个流水段组织施工,即1-19轴、19-34轴、35-53轴,并配置2段墙体模板和2层顶板木模板;地上结构分为6个单

11、元组织流水施工,并从两端向中间方向组织各班组施工,但混凝土浇筑时按照3段施工,即1-18轴(1段+2段)、18-34轴(3段+4段)、35-51轴(5段+6段)。配备2个单元的大钢模,2个单元的角模以及3层顶板模板。按以下施工段数组织流水施工,示意图如下:26#楼地下结构分为2个流水段组织施工,即1-11轴、11-23轴,并配置2段墙体模板和2层顶板模板;地上结构分为4个单元组织流水施工,即:1-7轴、7-11轴、11-17轴、17-23轴,配备1段大钢模,1个单元的角模以及3层顶板木模板。按以下施工段数组织流水施工,示意图如下:技术交底记录表C2-1资料编号00-00-C2-014工程名称某

12、某华贸成(五期)发展工程交底日期202*年1月15日施工单位青建总承包公司股份公司分项工程名称模板工程交底提要关于模板的制作、安装、支撑体系技术交底交底内容:5.2 模板及支撑的配置基础底板,条基,集水坑模板采用12mm厚覆膜多层板进行现场加工,地下室墙体采用12mm厚厚覆膜多层板加50*100木方背楞,采用中48钢管做横肋,并用48钢管支撑体系。楼板模板采用12mm厚覆膜多层板,主龙骨采用100*100方木,次龙骨采用50*100方木;碗扣架加U托支撑体系。地上结构剪力墙采用86型大钢模板,自带可调节支脚。5.3 脱模剂顶板模板施工时为避免污染钢筋,不采用脱模剂。墙体模板采用脱模剂。脱模剂的

13、涂刷必须按以下要求施工:脱模叩不得污染钢筋、混凝干接茬。审核人交底人接受交底人技术交底记录表C2-1资料编号(X)-(X)-C2-014工程名称某某华贸成(五期)发展工程交底日期202*年1月15日施工单位青建总承包公司股份公司分项工程名称模板工程交底提要关于模板的制作、安装、支撑体系技术交底交底内容:(2)模板在堆放场地上表面清理干净,经项目部质检员验收合格后方可进行涂刷脱模剂。(3)模板涂刷脱模剂时,模板下应铺垫塑料薄膜,以免污染现场,施工完毕之后现场及时清理并将塑料薄膜洗净备用。(4)模板板面涂刷脱模剂时应采用滚筒,按竖直方向涂刷,方向一致,涂刷均匀,并一刷压半刷,不漏刷、不流淌。5.4

14、模板设计5.4.1 基础底板模板设计:(I)垫层、防水保护层:基础底板垫层、防水保护层模板施工较为简单,每次浇筑混凝土前,根据浇筑的部位、面积,在浇筑的边缘采用50X100方木隔档,防水保护层施工时,注意保护防水,严禁在防水上部做锚固固定方木。(2)底板侧模:基础底板外侧采用24Omm厚页岩砖砌筑。导墙高度为根据筏板厚度。要求在浇筑底板混凝土前,将导墙处用钢管及方管进行加固,以保证导墙的强度,不至于混凝土浇筑时产生较大变形。基础外墙处导墙模板加工定型模板,面板采用12mm厚竹胶板,50x100方木作为加固龙骨,U型托加中48钢管斜撑在地锚上。有其水平施工缝留置在基础面往上300mm处,施工缝处设置3mm厚20Omm宽止水钢板。审核人交底人接受交底人技术交底记录表C2-1资料编号00-00-C2-014工程名称某某华贸成(五期)发展工程交底日期202*年1月15日施工单位青建总承包公司股份公司分项工程名称模板工程交底提要关于模板的制作、安装、支撑体系技术交底交底内容:

展开阅读全文
相关资源
猜你喜欢
相关搜索

当前位置:首页 > 建筑/环境 > 安全文明施工

copyright@ 2008-2023 1wenmi网站版权所有

经营许可证编号:宁ICP备2022001189号-1

本站为文档C2C交易模式,即用户上传的文档直接被用户下载,本站只是中间服务平台,本站所有文档下载所得的收益归上传人(含作者)所有。第壹文秘仅提供信息存储空间,仅对用户上传内容的表现方式做保护处理,对上载内容本身不做任何修改或编辑。若文档所含内容侵犯了您的版权或隐私,请立即通知第壹文秘网,我们立即给予删除!