XX理工职业大学202X年高水平运动队(网球)术科测试项目、方法及评分细则.docx

上传人:p** 文档编号:395804 上传时间:2023-08-06 格式:DOCX 页数:6 大小:34.12KB
下载 相关 举报
XX理工职业大学202X年高水平运动队(网球)术科测试项目、方法及评分细则.docx_第1页
第1页 / 共6页
XX理工职业大学202X年高水平运动队(网球)术科测试项目、方法及评分细则.docx_第2页
第2页 / 共6页
XX理工职业大学202X年高水平运动队(网球)术科测试项目、方法及评分细则.docx_第3页
第3页 / 共6页
XX理工职业大学202X年高水平运动队(网球)术科测试项目、方法及评分细则.docx_第4页
第4页 / 共6页
XX理工职业大学202X年高水平运动队(网球)术科测试项目、方法及评分细则.docx_第5页
第5页 / 共6页
XX理工职业大学202X年高水平运动队(网球)术科测试项目、方法及评分细则.docx_第6页
第6页 / 共6页
亲,该文档总共6页,全部预览完了,如果喜欢就下载吧!
资源描述

《XX理工职业大学202X年高水平运动队(网球)术科测试项目、方法及评分细则.docx》由会员分享,可在线阅读,更多相关《XX理工职业大学202X年高水平运动队(网球)术科测试项目、方法及评分细则.docx(6页珍藏版)》请在第壹文秘上搜索。

1、XX理工职业大学202X年高水平运动队(网球)术科测试项目、方法及评分细则一、测试项目与所占分值1、实战能力:60分2、正、反拍底线抽球:20分3、网前截击:10分4、半场往返跑:10分二、测试方法与要求(一)实战能力1、比赛,按学校审核确认的运动等级,分不同运动等级、不同性别进行分组测试(1)测试方法:实战能力测试根据实际考生人数采用不同测试方法。测试采用抢十一分制,如比分为14:14时,采用金球决胜,接发球者选择接发球区。方法1:人数在5人以内的采用单循环决出1至5名;方法2:人数在6至11人,分A、B两组循环赛。小组前两名交叉赛,胜者决出第一、二名,负者决出第三、四名;小组第三、四名名交

2、叉赛,决出第五至八名;小组第五名决出第九、十名;小组第六名列为第十一名。方法3:人数12至20名,分为A、B、C、D四个小组。小组前两名采用A对C、B对D翻转交叉赛,决出第一至第八名;小组第三名交叉赛,胜者并列第九名,负者并列第十名;小组第四名交叉赛,胜者并列第十一名,负者并列第十二名;第五名采用交叉赛,胜者并列第十三名,负者并列第十四名。方法4:人数在21名至48名,分A、B、H八个小组进行比赛。小组第一、二名采用A对E、B对F翻转交叉赛,16进8胜者决出第一至第八名,16进8负者按相应签位比赛,胜者并列第九名,负者并列第十名;小组第三名交叉赛,胜者并列第十一名,负者并列第十二名;小组第四名

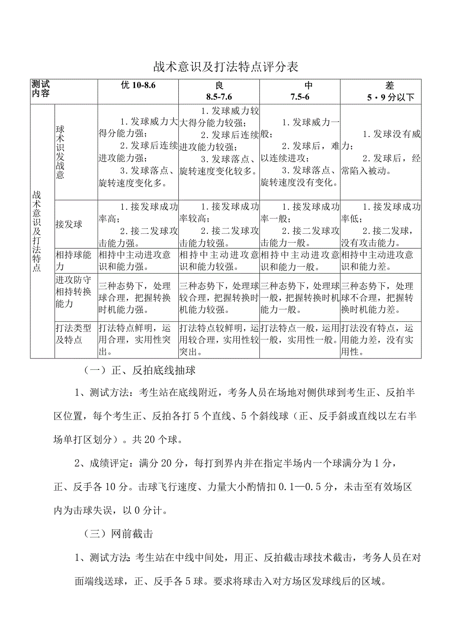
3、交叉赛,胜者并列第十三名,负者并列第十四名;小组第五名交叉赛,胜者并列第十五名,负者并列第十六名;小组第六名交叉赛,胜者并列第十七名,负者并列第十八名。方法5:人数49或49人以上,采用单淘汰进行比赛,决出第一至第八名,未进前八者按轮次并列第九、并列第十以此类推。(2)成绩评定:50分制评分,按比赛名次的评定,成绩评定见比赛成绩评分表。2、战术意识及打法特点(1)测试方法:通过比赛,对考生在实战中的技术运用、战术运用等方面进行考核。(2)成绩评定:10分制评分,由5名考评员(其中至少2名为外校专家)进行打分,取平均分为考生的最后得分。成绩评定见战术意识及打法特点评分表。战术意识及打法特点评分表

4、试容测内优10-8.6良8.5-7.6中7.5-6差59分以下战术意识及打法特点球术识发战意1 .发球威力大得分能力强;2 .发球后连续进攻能力强;3 .发球落点、旋转速度变化多。1 .发球威力较大得分能力较强;2 .发球后连续进攻能力较强;3 .发球落点、旋转速度变化较多。1 .发球威力一般;2 .发球后,难以连续进攻;3 .发球落点、旋转速度没有变化。1 .发球没有威力;2 .发球后,经常陷入被动。接发球1 .接发球成功率高;2 .接二发球攻击能力强。1 .接发球成功率较高;2 .接二发球攻击能力较强。1 .接发球成功率一般;2 .接二发球攻击能力一般。1 .接发球成功率低;2 .接二发球

5、,没有攻击能力。相持球能力相持中主动进攻意识和能力强。相持中主动进攻意识和能力较强。相持中主动进攻意识和能力一般。相持中主动进攻意识和能力差。进攻防守相持转换能力三种态势下,处理球合理,把握转换时机能力强。三种态势下,处理球较合理,把握转换时机能力较强。三种态势下,处理球一般,把握转换时机能力一般。三种态势下,处理球不合理,把握转换时机能力差。打法类型及特点打法特点鲜明,运用合理,实用性突出。打法特点较鲜明,运用较合理,实用性较突出。打法特点一般,运用一般,实用性一般。打法没有特点,运用能力差,没有实用性。(一)正、反拍底线抽球1、测试方法:考生站在底线附近,考务人员在场地对侧供球到考生正、反

6、拍半区位置,每个考生正、反拍各打5个直线、5个斜线球(正、反手斜或直线以左右半场单打区划分)。共20个球。2、成绩评定:满分20分,每打到界内并在指定半场内一个球满分为1分,正、反手各10分。击球飞行速度、力量大小酌情扣0.10.5分,未击至有效场区内为击球失误,以0分计。(三)网前截击1、测试方法:考生站在中线中间处,用正、反拍截击球技术截击,考务人员在对面端线送球,正、反手各5球。要求将球击入对方场区发球线后的区域。2、成绩评定:满分为10分。打到指定区域内,一个球满分为1分,每位考生正、反拍各5个球;从动作规范、动作协调性、用力合理性、击球效果等方面,相应扣0.1一0.5分;未击至有效场

7、区内为击球失误,以0分计。(四)扇形跑1、测试方法:考生站在底线中点处,半场7个点进行折返跑,按顺时针或逆时针依次到每一点,单手触到设定的标志用手推倒置于该点上的矿泉水瓶子;测试员喊“预备开始”之后,计时开始,记录完成的时间。72、成绩评定:每个考生有两次考试机会,按所需时间长短评定成绩,取最好成绩为最后成绩,成绩评定见半场往返跑评分表。半场往返跑评分表及比赛名次评分表半场往返跑比赛得分成绩(秒)得分名次男女1029.232.25019.529.632.649.52930.033.045.538.530.433.4454830.833.84457.831.234.24367.431.634.4

8、427731.834.64186.632.034.83596.232.235.034105.832.435.233115.632.635.432125.432.835.630135.233.035.828144.833.236.026154.633.436.224164.233.636.422174.033.836.620183.834.036.816193.634.237.012203.434.437.28213.234.637.4422334.837.60232.835.037.82.635.238.02.435.438.22.035.638.41.835.838.61.636.038.81.436.239.01.236.439.2136.639.40.836.839.60.637.039.80.437.240.00.237.440.2O37.640.4

展开阅读全文
相关资源
猜你喜欢
相关搜索

当前位置:首页 > 办公文档 > 规章制度

copyright@ 2008-2023 1wenmi网站版权所有

经营许可证编号:宁ICP备2022001189号-1

本站为文档C2C交易模式,即用户上传的文档直接被用户下载,本站只是中间服务平台,本站所有文档下载所得的收益归上传人(含作者)所有。第壹文秘仅提供信息存储空间,仅对用户上传内容的表现方式做保护处理,对上载内容本身不做任何修改或编辑。若文档所含内容侵犯了您的版权或隐私,请立即通知第壹文秘网,我们立即给予删除!