2022心源性卒中病因复杂诊治要点(全文).docx

上传人:p** 文档编号:3966 上传时间:2022-09-22 格式:DOCX 页数:9 大小:45.36KB
下载 相关 举报
2022心源性卒中病因复杂诊治要点(全文).docx_第1页
第1页 / 共9页
2022心源性卒中病因复杂诊治要点(全文).docx_第2页
第2页 / 共9页
2022心源性卒中病因复杂诊治要点(全文).docx_第3页
第3页 / 共9页
2022心源性卒中病因复杂诊治要点(全文).docx_第4页
第4页 / 共9页
2022心源性卒中病因复杂诊治要点(全文).docx_第5页
第5页 / 共9页
2022心源性卒中病因复杂诊治要点(全文).docx_第6页
第6页 / 共9页
2022心源性卒中病因复杂诊治要点(全文).docx_第7页
第7页 / 共9页
2022心源性卒中病因复杂诊治要点(全文).docx_第8页
第8页 / 共9页
2022心源性卒中病因复杂诊治要点(全文).docx_第9页
第9页 / 共9页
亲,该文档总共9页,全部预览完了,如果喜欢就下载吧!
资源描述

《2022心源性卒中病因复杂诊治要点(全文).docx》由会员分享,可在线阅读,更多相关《2022心源性卒中病因复杂诊治要点(全文).docx(9页珍藏版)》请在第壹文秘上搜索。

1、2022心源性卒中病因复杂诊治要点(全文)心源性卒中又称心源性栓塞性卒中(cardioembolicstroke,CES),是指来自心脏和主动脉弓的栓子通过循环导致脑动脉栓塞引起相应脑功能障碍的临床综合征,与其他病因所致的缺血性卒中相比,心源性卒中的病因更复杂,病情程度相对更重,预后更差,复发率更高,所以,应提高临床医生对该病的认识。全球死亡率最高的三大疾病为脑卒中、恶性肿瘤、心脏病。脑卒中的四高包括发病率高.死亡率高.致残率高、复发率高。全球每年新增约1500万卒中的人群,其中约500万人死亡。美国每年有80万卒中人群,卒中占所有死亡人群的1/18。而在中国,卒中发病率约为120-180/1

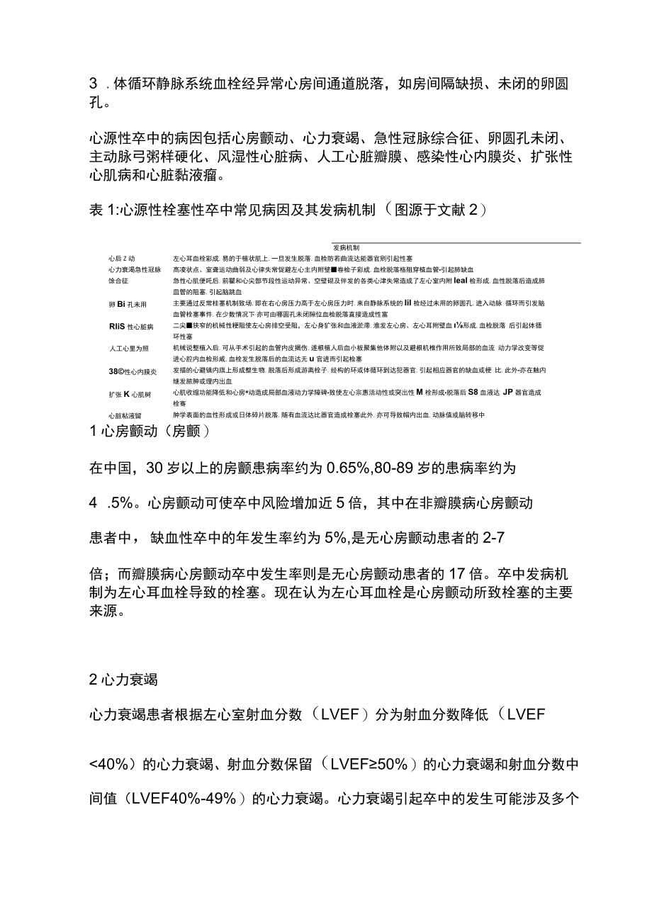
2、0万,死亡率约为60-120/10万。在中国心血管健康与疾病报告2020中指出,中国心脑血管病患病率处于持续上升阶段,推算心血管病的现患病人数为3.3亿:其中脑卒中1300万,冠心病1139万,这也是中国脑血管病的诊疗现状。1 .血流缓慢导致心腔内血栓形成并脱落,如各种原因造成心腔扩大,心房规律收缩功能丧失、左心室壁瘤等。2 .瓣膜表面的附着物脱落,如退行性变瓣膜表面钙化物、感染性心内膜炎的瓣膜赘生物、人工瓣膜表面的血栓。3 .体循环静脉系统血栓经异常心房间通道脱落,如房间隔缺损、未闭的卵圆孔。心源性卒中的病因包括心房颤动、心力衰竭、急性冠脉综合征、卵圆孔未闭、主动脉弓粥样硬化、风湿性心脏病、

3、人工心脏瓣膜、感染性心内膜炎、扩张性心肌病和心脏黏液瘤。表1:心源性栓塞性卒中常见病因及其发病机制(图源于文献2)发病机制心后Z动心力衰渴急性冠脉馀合征卵Bi孔未用RliS性心脏病人工心里为照38性心内膜炎扩张K心肌树心脏粘液留左心耳血栓彩成.易的于植状肌上.一旦发生脱落.血检防若曲流达能器官剜引起性塞高凌状点、室聋运动曲弱及心律失常促避左心主内附壁卷检子彩成.血栓脱落格阻穿植血管引起肺缺血急性心肌便吒后.前瞿和心尖部节段性运动异常、空壁砌及伴发的各类心津失常造成了左心室内附leal检形成.血性脱落后造成肺皿管的阻塞.引起脑跳血主要通过反常桂塞机制致场.即在右心房压力高于左心房压力时.来自静脉

4、系统的Iil检经过未用的卵圆孔.进入动脉 循环而引发脑血管栓塞事件.在少数情况下亦可由哪圆孔未闭隙位血检脱落直接造成性富二尖狭窄的机械性粳阻使左心房排空受阻,左心身犷张和血液淤滞.淮发左心房、左心耳附壁血形成,血检脱落 后引起体循环性塞机械说整植入后.可从手术引起的血管内皮揭伤.遂根植人后血小板聚集他体附以及避根机椎作用所致局部的血流 动力学改变等促进心腔内血检形戚.血栓发生脱落后的血流达无u官进而引起检塞发描的心避镇内旗上形成整生物.脱落后形成游离栓子.经构的环或体循环到达犯器官.引起相应器官的缺血或梗 比.此外亦在触内继发脓肿或理内出血心肌收缩功能降低和心房*动造成局部血液动力学障碑致使左

5、心宗惠活动性或突出性M栓形成脱落后S8血液达 JP器官造成栓骞肿学表面的血性形成或日体碎片脱落.随有血流达比器官造成栓塞此外.亦可导致帽内出血.动脉值或脑转移中1心房颤动(房颤)在中国,30岁以上的房颤患病率约为0.65%,80-89岁的患病率约为4 .5%。心房颤动可使卒中风险增加近5倍,其中在非瓣膜病心房颤动患者中,缺血性卒中的年发生率约为5%,是无心房颤动患者的2-7倍;而瓣膜病心房颤动卒中发生率则是无心房颤动患者的17倍。卒中发病机制为左心耳血栓导致的栓塞。现在认为左心耳血栓是心房颤动所致栓塞的主要来源。2心力衰竭心力衰竭患者根据左心室射血分数(LVEF)分为射血分数降低(LVEF40

6、%)的心力衰竭、射血分数保留(LVEF50%)的心力衰竭和射血分数中间值(LVEF40%-49%)的心力衰竭。心力衰竭引起卒中的发生可能涉及多个机制,包括高凝状态、室壁运动减弱及心律失常(如心房颤动),促进心腔(尤其是左心室)内栓子形成;另一方面,LVEF减少亦可造成低心输出相关的脑低灌注和脑血流自身调节能力的下降。心力衰竭患者卒中风险高于普通人群,尤其在心力衰竭确诊30d内可高达17.4倍。3急性冠脉综合征急性冠脉综合征分类包括ST段抬高型心肌梗死(STEMI)、非ST段抬高型心肌梗死(NSTEMI)和不稳定型心绞痛。其机制主要是在急性心肌梗死发生后,室壁的节段性运动异常、室壁瘤及伴发的各类

7、心律失常(如心房颤动)造成了左心室内附壁血栓的早期形成(2-1Id),急性心肌梗死发病过程中伴随的高凝状态和新发心房颤动亦会促进血栓的形成和进展。急性心肌梗死出院后4周内脑卒中发病风险最高,可持续至12周。4卵圆孔未闭该病在人群中的发生率约为20-25%,多项研究结果显示,病因未明的缺血性卒中卵圆孔未闭更为常见,尤其是年龄小于50岁的青年卒中。致病机制主要为反常栓塞,即在慢性或短暂性右心房压力高于左心房压力时(如Valsalva动作等),栓子多来源于下肢深静脉或盆腔静脉的血栓、手术或外伤后形成的脂肪栓子、潜水病或减压病所致的空气栓子、以及卵圆孔未闭原位血栓脱落(少见)。5主动脉弓粥样硬化年龄4

8、5岁及以上人群主动脉弓粥样硬化的发生率为45%,其中8%患者具有较大的溃疡、非钙化或活动性斑块。大的主动脉弓粥样硬化斑块(厚度4mm)与初次脑卒中、复发性脑卒中及死亡相关。致病机制是血栓性栓子和(或)胆固醇晶体栓子自斑块上脱落,体循环栓塞(脑、肾脏、脾脏等)。6风湿性心脏病该病主要累及二尖瓣,少部分累及主动脉瓣,表现为瓣膜狭窄或(和)返流,二尖瓣受累程度最重。国内一项单中心研究对北京地区520例风湿性心脏病患者随访3-12年,缺血性卒中平均年发生率为5.3%o其致病机制主要因二尖瓣狭窄导致的机械性梗阻,血栓脱落后引起体循环栓塞(心脏、肾脏、脑)。7人工心脏瓣膜一项Meta分析对1985-199

9、2年研究结果分析显示,机械瓣患者每年卒中风险为4%,且随术后时间延长,生物瓣膜引起的卒中风险则相对较低。其致病机制为机械瓣膜植入后,手术引起的血管内皮损伤、瓣膜植入后血小板聚集和黏附、瓣膜的机械作用所致局部的血流动力学改变等,均可引起心腔内血栓形成。8感染性心内膜炎既往报道,10-20%的感染性心内膜炎病例合并卒中,感染性心内膜炎发生后卒中风险相对增加20倍。在感染性心内膜炎引起卒中的患者中,脑梗死占70%感染性心内膜炎的致病机制较为复杂,在受损的心瓣膜内膜上形成非细菌性血栓性心内膜炎,瓣膜内皮损伤处聚集的血小板形成赘生物,菌血症时血液中的细菌黏附于赘生物并在其中繁殖,当赘生物脱落形成游离栓子

10、时,经肺循环或体循环到达肺、脑、心脏、肾脏和脾脏等,引起相应器官的缺血或梗死。另外,感染性栓子在脑内动脉发生炎症反应,可继发脓肿及颅内出血。9扩张型心肌病据报道,扩张型心肌病患者卒中的年发病率为1.7%。其致病机制与伴有心肌收缩功能降低和心房颤动或心房扑动有关,后者可诱导并加重心力衰竭,造成局部血液动力学障碍,使左心室血栓形成,血栓易脱落并随血流达靶器官造成栓塞。10心脏黏液瘤该病年发病率约为0.05/10万人,以散发性为主,少数(10%)为家族遗传性,12%-45%的患者可伴发缺血性卒中。主要机制是肿瘤表面血栓形成,常出现坏死核心或局部钙化以及肿瘤呈现高活动性、绒毛状和易碎,脱落的肿瘤成分亦

11、可随血流转移至脑组织,浸润并聚集于小动脉内,破坏血管壁,进而导致颅内出血或动脉瘤形成,少数情况下在脑实质内生长增殖,形成脑转移瘤。表2:心源性卒中的诊断要素(图源于文献2)序号条件类型表现七要条件E药的条床表现;(2)头CT和(或)IR1将征性改变2 支持条件(符台下(1)超出检查发现心源性桂子(包括心内血栓、心内赘生物、心内肿瑞、升主动脉和主动肽弓处理块及心蚯列3条中至少】条)存左右向左分流):(2)心电图检查示心维失常(尤其是心房型动);(3)血管或像瞄血管造影呈持证件改变(琅内大血管主干或分支突然中断而其上游血管无明显的动脓粥惮硬化性狭窄)3 挎除其他疾弼心源性卒中诊断中国专家共识202

12、0中结合血管和心脏评估检查等要素(图3),将心源性卒中分为确诊、很可能可能的3个等级。1.确诊需要满足以下3条:(1)符合2条必要条件;(2)符合至少1条支持条件;(3)排除其他疾病;2彳艮可能诊断需要满足以下2条之一:(1)符合2条必要条件;或(2)符合1条必要条件和至少1条支持条件;3.可能诊断需要满足以下要求:符合一条必要条件。合适的脑影像(VRl或重复CT)脑血管影像(MRA,CTA,CD+TCD或血管造影)12导心电图和远程心电图使用发泡剂的经胸超声心动图实验室检查:血小板、凝血相、血脂和HgAIC图1:心源性卒中的检查流程(图源于授课PPT)心源性卒中的影像学表现具有一定的特征性:

13、多个供血区域同时受累或相继发生梗死;容易累及皮层或灰白质交界区;易发生出血转化,在CT平扫上,急性栓塞的栓子可显示出动脉的高密度征,而头卢页MRl可显示出CT上无法显示的病灶,使心源性卒中的检出率升高。该类疾病患者需完善的心脏类检查包括超声检查和心电图检查,如通过经胸超声心动图和(或)经食道超声心动图发现高风险的心源性栓塞、升主动脉和主动脉弓处斑块;12导联心电图发现心房颤动或近期心肌梗死等异常,或经远程、24hH。Iter心电监测、长程心电监测(24h)筛查出心律失常,尤其是阵发性心房颤动。大多数心源性卒中可以通过基础疾病的治疗、危险因素的纠正以及抗凝治疗等措施加以预防,因此早期识别和积极干

14、预尤为重要。抗凝是基石,房颤患者卒中风险评估方面,CHA2DS2-VASc评分是临床上最常用的非瓣膜性房颤患者卒中风险的评分系统,如男性评分2分、女性评分3分:推荐抗凝治疗;如评分为1分(除外女性性别得分):根据获益与风险衡量,可考虑采用口服抗凝药;如评分为O分:无需抗凝及抗血小板药物。在抗凝所致大出血并发症中,除颅内出血外,大多数并不具有致命性。对缺血性卒中风险高同时伴出血风险的患者,应在严密监测下进行抗凝治疗;对出血风险高而卒中风险较低的患者,应慎重选择抗栓治疗的方式和强度,并应考虑患者的意愿。关于何时启动抗凝治疗?不推荐对急性缺血性卒中患者进行紧急抗凝治疗来预防早期卒中复发、阻止神经功能

15、恶化或改善预后。对于大多数患有心房颤动的急性缺血性卒中患者,在神经系统症状发作后4-14d开始口服抗凝治疗是合理的。其他心源性卒中的预防方面,对于急性心肌梗死合并无症状心室血栓者推荐加用华法林抗凝治疗,抗凝治疗时程为6个月,根据复查影像学结果决定进一步治疗。由于抗凝及抗血小板治疗对窦性心律的心力衰竭患者的临床获益并不确切,对于不合并房颤、无既往栓塞史及心腔内血栓证据的射血分数减低的慢性心力衰竭患者均不推荐常规抗凝或抗血小板治疗。对于不合并房颤的风湿性二尖瓣狭窄患者,如果存在既往栓塞史或心房(包括心耳)血栓形成者,均推荐应用华法林(INR控制在2.0-3.0)或肝素抗凝治疗。对于超声可见左心房自

16、发显影或左心房明显扩大者,亦应考虑抗凝治疗。对于合并房颤或心房血栓者应给予抗凝治疗,不推荐窦性心律的二尖瓣脱垂及反流患者常规接受抗凝或抗血小板治疗。对于不合并其他抗凝适应证(如房颤等)的二尖瓣、三尖瓣生物瓣植入术后前3个月,华法林抗凝(INR=2.5)。经导管主动脉瓣生物瓣植入术后前3、6个月,推荐使用阿司匹林(75-100mgd)联合氯毗格雷(75mgd)抗栓治疗,此后维持阿司匹林长期服用。对于不合并其他抗凝适应证(如房颤等)的主动脉生物瓣植入术后前3个月,华法林抗凝(INR=2.5)。所有机械瓣植入术后的患者均应终生服用华法林抗凝治疗并规律监测。二尖瓣机械瓣植入术后患者,推荐INR目标值为2.0

展开阅读全文
相关资源
猜你喜欢
相关搜索

当前位置:首页 > 医学/心理学 > 内科学

copyright@ 2008-2023 1wenmi网站版权所有

经营许可证编号:宁ICP备2022001189号-1

本站为文档C2C交易模式,即用户上传的文档直接被用户下载,本站只是中间服务平台,本站所有文档下载所得的收益归上传人(含作者)所有。第壹文秘仅提供信息存储空间,仅对用户上传内容的表现方式做保护处理,对上载内容本身不做任何修改或编辑。若文档所含内容侵犯了您的版权或隐私,请立即通知第壹文秘网,我们立即给予删除!