2022痴呆领域指南共识回顾与展望(全文).docx

上传人:p** 文档编号:3969 上传时间:2022-09-22 格式:DOCX 页数:8 大小:30KB
下载 相关 举报
2022痴呆领域指南共识回顾与展望(全文).docx_第1页
第1页 / 共8页
2022痴呆领域指南共识回顾与展望(全文).docx_第2页
第2页 / 共8页
2022痴呆领域指南共识回顾与展望(全文).docx_第3页
第3页 / 共8页
2022痴呆领域指南共识回顾与展望(全文).docx_第4页
第4页 / 共8页
2022痴呆领域指南共识回顾与展望(全文).docx_第5页
第5页 / 共8页
2022痴呆领域指南共识回顾与展望(全文).docx_第6页
第6页 / 共8页
2022痴呆领域指南共识回顾与展望(全文).docx_第7页
第7页 / 共8页
2022痴呆领域指南共识回顾与展望(全文).docx_第8页
第8页 / 共8页
亲,该文档总共8页,全部预览完了,如果喜欢就下载吧!
资源描述

《2022痴呆领域指南共识回顾与展望(全文).docx》由会员分享,可在线阅读,更多相关《2022痴呆领域指南共识回顾与展望(全文).docx(8页珍藏版)》请在第壹文秘上搜索。

1、2022痴呆领域指南共识回顾与展望(全文)痴呆领域指南共识回顾篇2019年中国血管性认知障碍诊治指南阿尔茨海默病患者ABC全面管理中国专家共识(2019)EAN2020指南:痴呆临床事件的管理中国阿尔茨海默病痴呆诊疗指南(2020年版)中国老年期痴呆防治指南(2021)Q阿尔茨海默病源性轻度认知障碍诊疗中国专家共识2021痴呆领域指南共识展望篇指南更新的方向一一痴呆药物的合理利用指南的推广应用一一不同层级的普及和宣传一、2019年中国血管性认知障碍诊治指南1十年磨一剑,出鞘必锋芒中国医师协会神经内科分会认知障碍专业委员会发布的2019年中国血管性认知障碍诊治指南,集合了国内外重要进展以及同行专

2、家的共识,且更加强调临床实践。其中对VCI(血管性认知障碍)的分类和评估更新内容如下:1.VCI的分类与国际接轨,临床实践采纳VICCCS新的病程和病理分类方法该指南按照VICCCS(血管损伤认知障碍分类研究共识)新的病程和病理方法,将VCI划分为轻度VCI和重度VQ(也称VaD)。其中重度VCI常见4种类型:卒中后痴呆(PSD),皮质下缺血性血管性痴呆(SIVaD),多发梗死性痴呆(MID)和混合型痴呆(MixD)(表Do表1VCI的分类VCl轻度VQ重度VCl(VaD)存在1个或多个认知域的功能障碍,不影响日常生活的独立性临床表现为至少一个认知域存在显著的认知障碍,其严重程度影响到日常生活

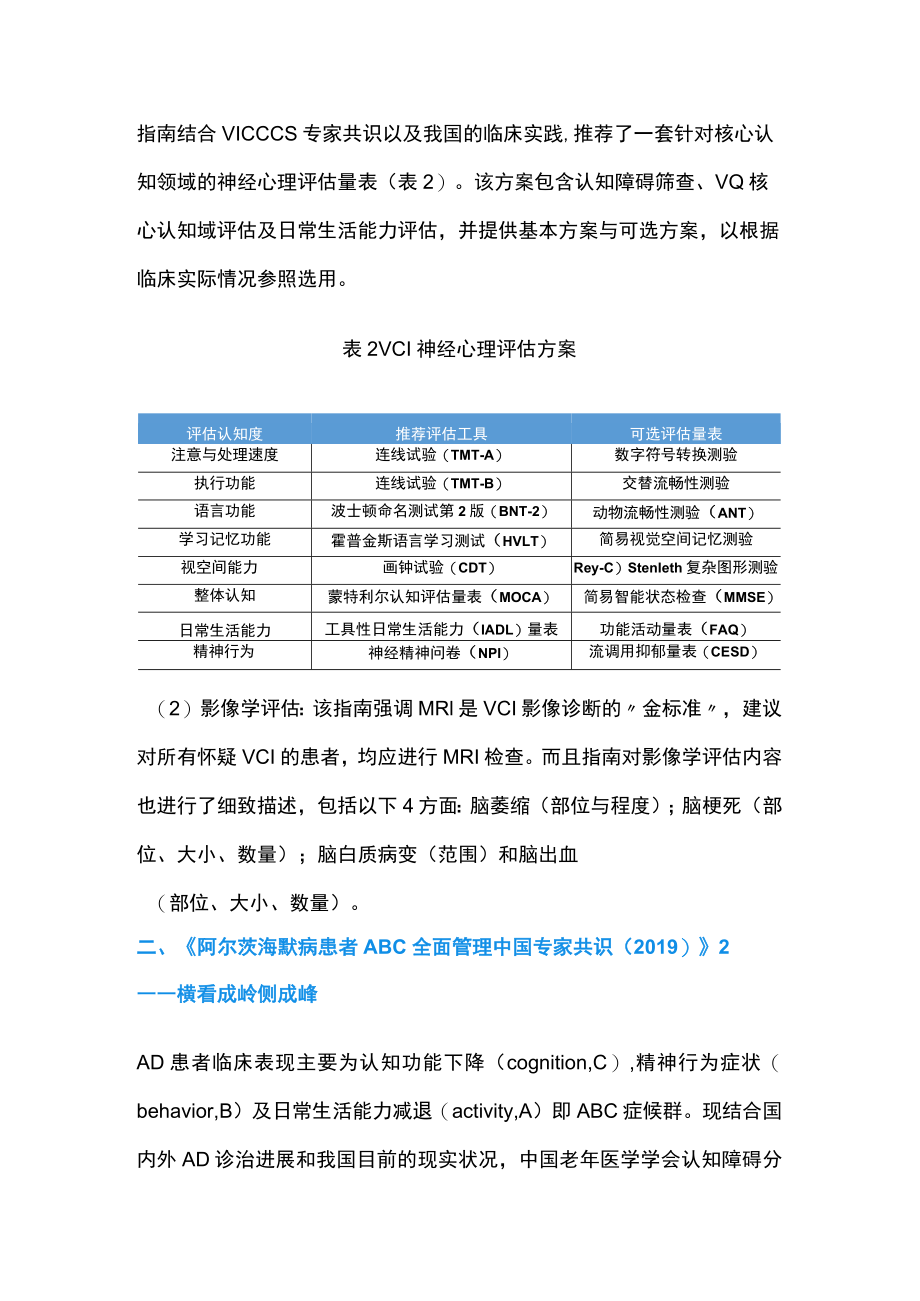
3、的独立性PSDSIVaDMIDMixD认知障碍的发生应在卒中后6个月以内,且认知障碍持续存在3个月以上病理改变主要位于皮质下,脑小血管疾病是主要病因指示多个皮质-皮质下梗死的存在及其对痴呆的可能影响血管性脑损伤与神经变性病理并存,以脑血管病伴发AD最为常见2.VCI的评估一一推荐神经心理评估方案,强调影像学MRI评估地位(1)神经心理评估:既往指南基本源用AD的神经心理评测方法,而该指南结合VICCCS专家共识以及我国的临床实践,推荐了一套针对核心认知领域的神经心理评估量表(表2)。该方案包含认知障碍筛查、VQ核心认知域评估及日常生活能力评估,并提供基本方案与可选方案,以根据临床实际情况参照选

4、用。表2VCI神经心理评估方案评估认知度推荐评估工具可选评估量表注意与处理速度连线试验(TMT-A)数字符号转换测验执行功能连线试验(TMT-B)交替流畅性测验语言功能波士顿命名测试第2版(BNT-2)动物流畅性测验(ANT)学习记忆功能霍普金斯语言学习测试(HVLT)简易视觉空间记忆测验视空间能力画钟试验(CDT)Rey-C)StenIeth复杂图形测验整体认知蒙特利尔认知评估量表(MOCA)简易智能状态检查(MMSE)日常生活能力工具性日常生活能力(IADL)量表功能活动量表(FAQ)精神行为神经精神问卷(NPI)流调用抑郁量表(CESD)(2)影像学评估:该指南强调MRl是VCI影像诊断

5、的金标准,建议对所有怀疑VCI的患者,均应进行MRI检查。而且指南对影像学评估内容也进行了细致描述,包括以下4方面:脑萎缩(部位与程度);脑梗死(部位、大小、数量);脑白质病变(范围)和脑出血(部位、大小、数量)。二、阿尔茨海默病患者ABC全面管理中国专家共识(2019)2一一横看成岭侧成峰AD患者临床表现主要为认知功能下降(cognition,C),精神行为症状(behavior,B)及日常生活能力减退(activity,A)即ABC症候群。现结合国内外AD诊治进展和我国目前的现实状况,中国老年医学学会认知障碍分会(ACDC)制定了AD患者ABC全面管理的专家共识,旨在为临床医生优化AD诊断

6、流程、强化全面管理、为未来精准化个体治疗AD提供循证医学证据。1 .ABC3大症状关系密切且互相影响AD患者的ABC3个核心症状群间关系密切并交互影响:(1)ADL下降可用于预测认知障碍的发生;(2)BPSD恶化加速认知功能衰退;(3)BPSD稳定不增加认知功能衰退风险;(4)BPSD恶化影响ADL;(5)认知功能障碍可预测BPSD发生;(6)视觉空间认知对ADL下降有重要影响。而且AD患者病情严重程度不同ABC的症状表现也有所差异表3表3不同严重程度阿尔茨海默病患者日常生活能力减退和精神行为症状及认知功能下降(ABC)症状表现I症候轻度(第13年)中度(2R21O年)罐度(第812年)I日常

7、生活能力下1Cl)判斯随力下降,难以处理复杂的问题;(2)不能独立迸行购物、处理经济务等,社交困难;(3)尽依例帔做些已熟悉的日常工作,但对新的物却表现出茫然戏IKL不能独立进行室外活动,穿衣、个人卫生以及保椅个人仪表方面需荽M助个人生活不能自理,大小便失禁.精神行为症状情感淡漠,偶尔激燕,常有多疑.情感由淡漠变为急Hl不安,常走动不停,可见尿失禁。运动系统整碣包括岖体娱*和屈曲体位。认知功能障碍(1)衰现为记忆整退,近遗忘突出;(2)时间定向的碣,对所处的场所和人物不帧作出定向,对所处地理位定向困难,复杂结构视空Ig力差;(3)言语词汇少,命名困难.(1)远.近记忆严康受损;(2)尚华结构视

8、空间Rg力差,时间、地点定向障碍;(3)处理向题、用别物的相似点和差短点方面有严壬损害;(4)计,不能;(5)出现流觞性失语、观念运动住失用和失认及其他认知缺陷症状.仅存片段的记忆;裨力严查衰退.2 .AD治疗原则:遵循全面.早期、规范、联合的原则AD治疗需遵循全面治疗、早期干预、规范治疗、药物与非药物治疗结合的原则。其中药物治疗中:AChEIs(胆碱酯酶抑制剂)和美金刚均能不同程度改善AD患者ABC症候群,中到重度AD患者两类药物联合使用临床获益更大;抗痴呆药物治疗基础上如出现非药物治疗无法控制的精神行为症状,可短期小剂量联合使用抗精神病药物。三.EAN2020指南:痴呆临床事件的管理3一他

9、山之石,可以攻玉1 .关注痴呆5大临床事件管理为了更好地指导痴呆患者的病情管理、共病处理、复杂病情等临床实践中棘手的问题,欧洲神经病学会(EAN)于2020年底发表EAN指南,重点关注了痴呆患者五大临床问题,并给出了临床推荐和实践建议(表4):表4EAN指南5大临床事件管理痴呆患者的系统性随访应该向施usjts供有计划性的定期JfemB访痴呆患者的血险风险因素管理弱推荐无卒中既往史、合并房融的痴呆图者按受抗咳制,痴呆患者的疼痛管理弱推荐不僮用温和Ift密为治疗SW行为症伏,无明瑜疗效,可能施益与他诱发原因使用抗精神痴药治疗激越/攻击性行为r对比无为1治弱推荐不使用非典型抗冲丽5切痴呆患者的激迪

10、/攻击症状痴呆患者的1病管理应考埸选用新型阮E的(包括左乙拉西坦/拉约三)作为痴呆JaJiJE69一烯防的物2 .关注饮食营养管理除了以上提到的5个临床事件外,痴呆患者的饮食管理也值得大家关注。有研究显示,AD患者营养不良的风险在14%80%3如果痴呆患者出现营养不良,不仅体质下降,对脑功能也会有影响,同时还会降低患者生活质量。因此对痴呆患者饮食营养的管理值得大家重视。四、中国阿尔茨海默病痴呆诊疗指南(2020年版)5领异标新二月花体现中医药特色该指南是中国老年保健协会阿尔茨海默病分会(ADC)指南小组制定的首个AD痴呆诊疗循证指南,它更新了中国痴呆诊疗指南(2017年版)中AD相关内容。在2

11、020版的指南中,采用国际通用的循证医学研究方法,并参考全国德尔菲共识调查结果形成了17条主要推荐意见和42条次要推荐意见,供临床医生使用。其中绝大多数推荐意见都有自己独立的观点,而不只是简单地翻译国外指南,因此本指南在结合国外先进经验的同时,也纳入了具有中国特色的观点。比如中医药治疗AD中提出早期补肾为主并贯穿全程,中期化痰活血泻火,晚期解毒固脱的序贯疗法。五、中国老年期痴呆防治指南(2021)6一千呼万唤始出来时隔14载,由中华医学会精神病学分会组织编写的中国老年期痴呆防治指南(2021)终于面世。该指南在强调科学性、适用性、可操作性、注重诊断治疗的基础上,突出预防早期干预居家管理与康复三

12、大特色,强调全病程管理的理念。该指南不仅适用于精神科、老年科、神经科等医学专科的医护工作者,也可为社会工作者、患者的照料者、志愿者等提供有益而实用的参考。六、阿尔茨海默病源性轻度认知障碍诊疗中国专家共识20217一一宜未雨而绸缪MCI是干预防控AD的重要关口,针对MCI阶段的干预可能是延缓AD发生最为有效的策略。2022年5月,由中华医学会神经病学分会痴呆与认知障碍学组编写的阿尔茨海默病源性轻度认知障碍诊疗中国专家共识2021正式发布。该共识结合现有国内外证据从流行病学、病因及病理机制、临床表现、诊断与鉴别诊断、非药物和药物治疗、给医护人员和照护者的建议、预后与转归、预防8个方面对AD源性MC

13、I的诊治提出了工作框架和专家推荐,以期为AD早期诊断、早期干预、精准治疗提供共识和指导方案。回顾小结治疗药物依然有限总的来说,近几年痴呆领域发布的一系列新的指南共识体现了我们在痴呆的病理、临床诊断方面取得的诸多成果,但是治疗药物依然有限,临床一线药物仍然是胆碱酯酶抑制剂和美金刚这两种经典药物。在以上各指南共识中,详细描述了如何选择对这两类经典药物治疗BPSDs语言障碍、混合型痴呆等,但是在某些方面(比如VCI的治疗)仍然需要积累更多的临床证据。随着以后临床实践和临床经验的积累,相信这些指南还会不断更新。中国制订/修订临床诊疗指南的指导原则(2022版)8中强调,指南实施计划应和指南同步制定。该

14、过程包括:明确指南应用重点与推广策略,考虑指南推广培训的形式和内容,建立奖励激励、后效评价与反馈机制等。对于痴呆领域指南的更新和推广依然任重道远。L指南更新的方向一一痴呆药物的合理利用目前还需要在混合型痴呆、混合型认知障碍、轻度认知功能障碍等方面,对胆碱酯酶抑制剂和美金刚的用药时机、疗程、剂量、规范等形成共识,从而更好地指导临床实践。2.指南的推广应用不同层级的普及和宣传(1)加强对基层医护人员和公众的教育:目前痴呆和认知障碍研究方向的神经科和老年科医生对痴呆领域指南了解和掌握得比较好。但是对于基层医护人员和公众教育还不够,因此需要对他们做更多普及工作。(2)强调临床路径的推广:对于痴呆患者的全程管理,比如诊断、评估、治疗、随访,要有适应不同层次的医疗机构的临床路径并进行系统的培训。(3)认知中心的建设:国家正在启动全国认知中心的建设,这为指南的推广应用、为广大患者接受更好的治疗,为带动基层的医务人员关注,以及在临床实践上更规范地治疗和转诊提供了很好的平台。指南体现了专业性、权威性以及在诊治过程中的规范和进展。要把指南推荐的治疗措施落实,还需深化改革、多方协作,降低患者痴呆治疗以及照料的负担。相信今后,随着痴呆领域指南的不断更新和推广,不同层级的医护人员都能更好地实施指南内容,惠及更多患者。

展开阅读全文
相关资源
猜你喜欢
相关搜索

当前位置:首页 > 医学/心理学 > 内科学

copyright@ 2008-2023 1wenmi网站版权所有

经营许可证编号:宁ICP备2022001189号-1

本站为文档C2C交易模式,即用户上传的文档直接被用户下载,本站只是中间服务平台,本站所有文档下载所得的收益归上传人(含作者)所有。第壹文秘仅提供信息存储空间,仅对用户上传内容的表现方式做保护处理,对上载内容本身不做任何修改或编辑。若文档所含内容侵犯了您的版权或隐私,请立即通知第壹文秘网,我们立即给予删除!