社区宣传刊物印刷发行标准作业规程.docx

上传人:p** 文档编号:432236 上传时间:2023-08-27 格式:DOCX 页数:4 大小:28.57KB
下载 相关 举报
社区宣传刊物印刷发行标准作业规程.docx_第1页
第1页 / 共4页
社区宣传刊物印刷发行标准作业规程.docx_第2页
第2页 / 共4页
社区宣传刊物印刷发行标准作业规程.docx_第3页
第3页 / 共4页
社区宣传刊物印刷发行标准作业规程.docx_第4页
第4页 / 共4页
亲,该文档总共4页,全部预览完了,如果喜欢就下载吧!
资源描述

《社区宣传刊物印刷发行标准作业规程.docx》由会员分享,可在线阅读,更多相关《社区宣传刊物印刷发行标准作业规程.docx(4页珍藏版)》请在第壹文秘上搜索。

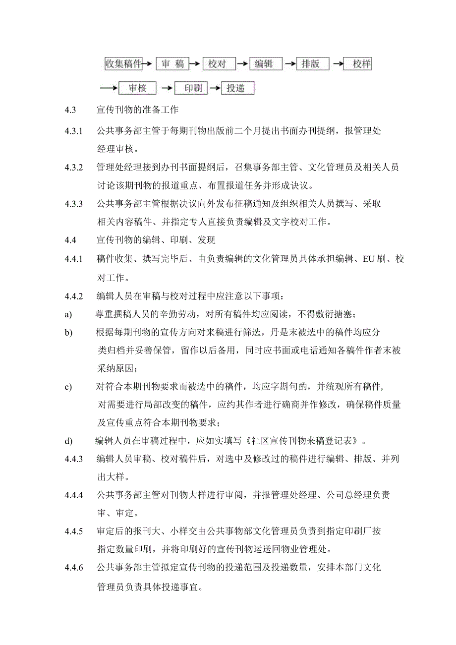
1、社区宣传刊物印刷发行标准作业规程1.0目的规范宣传刊物编辑、印刷、发行工作,确保社区文化宣传活动工作质量。2.0适用范围适用于物业管理公司所属各管理处内部宣传刊物编辑、印刷、发行工作。3.0职责3.1公司总经理负责制定办刊方针及宣传刊物的总体质量的控制。3. 2管理处经理负责宣传刊物的组织实施与进度跟进,并审核每期刊物的印刷、发行。3.3 公共事务部主管具体负责宣传刊物的审稿、编辑、印刷、发行等事务。3.4 公共事务部文化管理员负责收集稿件及组织每期刊物的编印、投递工作。4. 0程序要点4.3 宣传刊物办刊方针与计划制定4.3.1 公司总经理根据社区文化需要提出宣传的办刊方针并下达任务给管理处

2、。4.3.2 管理处经理接到办刊任务后,及着手制定办刊的工作计划。4.1. 3宣传刊物办刊计划应包含以下几项:a) 办刊的目的与作用;b) 办刊人员的调配与分工;c) 稿件的撰写与采编来源;d) 刊物的发行方式与周期;C)刊物发行数量与规模;f)宣传刊物的经费预算与来源。4.1.4以上计划制定完毕后需报公司总经理审批后方可进行。4. 2社区宣传刊物办刊应按如下流程图进行:4.3 宣传刊物的准备工作4.3.1 公共事务部主管于每期刊物出版前二个月提出书面办刊提纲,报管理处经理审核。4.3.2 管理处经理接到办刊书面提纲后,召集事务部主管、文化管理员及相关人员讨论该期刊物的报道重点、布置报道任务并

3、形成诀议。4.3.3 公共事务部主管根据决议向外发布征稿通知及组织相关人员撰写、采取相关内容稿件、并指定专人直接负责编辑及文字校对工作。4.4 宣传刊物的编辑、印刷、发现4.4.1 稿件收集、撰写完毕后、由负责编辑的文化管理员具体承担编辑、EU刷、校对工作。4.4.2 编辑人员在审稿与校对过程中应注意以下事项:a) 尊重撰稿人员的辛勤劳动,对所有稿件均应阅读,不得敷衍搪塞;b) 根据每期刊物的宣传方向对来稿进行筛选,丹是末被选中的稿件均应分类归档并妥善保管,留作以后备用,同时应书面或电话通知各稿件作者末被采纳原因;c) 对符合本期刊物要求而被选中的稿件,均应字斟句酌,并统观所有稿件,对需要进行

4、局部改变的稿件,应约其作者进行确商并作修改,确保稿件质量及宣传重点符合本期刊物要求;d) 编辑人员在审稿过程中,应如实填写社区宣传刊物来稿登记表。4.4.3 编辑人员审稿、校对稿件后,对选中及修改过的稿件进行编辑、排版、并列出大样。4.4.4 公共事务部主管对刊物大样进行审阅,并报管理处经理、公司总经理负责审、审定。4.4.5 审定后的报刊大、小样交由公共事物部文化管理员负责到指定印刷厂按指定数量印刷,并将印刷好的宣传刊物运送回物业管理处。4.4.6 公共事务部主管拟定宣传刊物的投递范围及投递数量,安排本部门文化管理员负责具体投递事宜。4.4.7 在投递宣传刊物过程中,应分清对象采取以下方式投

5、递:a) 对已入住小区的住户,应将刊物投进住户的信报箱内即可,如住户尚未设立信报箱,则应将刊物送到各住户的家中(如有人在家)或塞入住户门缝内(如无人在家)或信报箱内;b) 对已购房但尚未搬进小区的准业主,应按其通信联系地址将刊物寄到准业主家中;c) 对本社区各级员工,应确保人手一份,由各部门负责人领回相应数量刊物分发给本部门员工;d) 对本期刊物的各位作者及参加宣传刊物各项工作的相关人员应确保人手一份,如投递不便,应采取邮寄方式;e) 对公司及集团公司的中层以上各位领导应确保人手一份,并由文化管理员亲自投递到个人手中。4.5 资料归档保管4.5.1 公共事务部文化管理员将下列资料加以分类、归档

6、,上报公共事务部主管审核。a) 本期刊物的大小样;b) 回访的各类反馈信息;c) 本期刊物作者通讯录;d) 社区宣传刊物来稿登记表;e) 本期刊物的总结报告。4.5.2 公共事务部将审核过的上述资料由本部门保管3年。4.6 相关信息反馈与收集4.6.1 公共事务部文化管理员于刊物投递完毕后,应立即着手进行相关读者的回访工作,回访可采用登门采访及电话、信件回访等形式。4.6.2 回访内容应包括:a) 对本期宣传刊物的质量评价;b) 是否达到预期宣传效果;c) 住户及员工的接纳程度;d) 存在的缺点与不足之处;e) 今后应改进的措施。4.6.3 有关回访的具体操作按回访管理标准作业规程相关条款进行。4.6.4 文化管理员应将收集到的反馈信息加以归纳总结,找出不足之处并对该宣传刊物出版发行工作写出书面总结报告。呈交公共事务部主管。4.7 管理处经理同公共事务部主管根据回访反馈回来的信息以及相关的总结报告,对该期刊物质量作出客观评价,并据此作为对公共事务部主管及文化管理员绩效考评的依据之一。5.0记录社区宣传刊物来稿登记表6.O相关支持文件6.1回访管理标准作业规程6.2管理处员工服务管理标准作业规程社区宣传刊物来稿登记表NO:序号稿件名称稿件性质文体与字数作者讯况通情采用情况处理结果审稿人备注制表:审核:

展开阅读全文
相关资源
猜你喜欢
相关搜索

当前位置:首页 > 行业资料 > 国内外标准规范

copyright@ 2008-2023 1wenmi网站版权所有

经营许可证编号:宁ICP备2022001189号-1

本站为文档C2C交易模式,即用户上传的文档直接被用户下载,本站只是中间服务平台,本站所有文档下载所得的收益归上传人(含作者)所有。第壹文秘仅提供信息存储空间,仅对用户上传内容的表现方式做保护处理,对上载内容本身不做任何修改或编辑。若文档所含内容侵犯了您的版权或隐私,请立即通知第壹文秘网,我们立即给予删除!