环境卫生检查通报制度.docx

上传人:p** 文档编号:435254 上传时间:2023-08-27 格式:DOCX 页数:3 大小:17.92KB
下载 相关 举报
环境卫生检查通报制度.docx_第1页
第1页 / 共3页
环境卫生检查通报制度.docx_第2页
第2页 / 共3页
环境卫生检查通报制度.docx_第3页
第3页 / 共3页
亲,该文档总共3页,全部预览完了,如果喜欢就下载吧!
资源描述

《环境卫生检查通报制度.docx》由会员分享,可在线阅读,更多相关《环境卫生检查通报制度.docx(3页珍藏版)》请在第壹文秘上搜索。

1、环境卫生检查通报制度学校卫生工作条例明确规定,学校卫生工作的主要任务是:监测学生健康状况,对学生进行健康教育,培养学生良好的卫生习惯,改善学校卫生环境和教学卫生条件,加强对传染病学生常见病的预防和治疗。为了加强学校环境卫生工作,提高学校环境卫生水平,特建立以下环境卫生检查通报制度。一、开展学校环境卫生检查通报的目的1 .是保障师生安全不是形式主义。开展学校环境卫生检查通报工作是对全校教职员工和学生生命安全高度负责的表现,是用心育人的前提和保障,不是可有可无的形式主义。2 .是重要的教育内容不是走过场。这项工作是和教育教学工作同等重要的教育内容,是促进学校更好地贯彻党的教育方针,促进学校全面提高

2、教育质量,发展学生德智体美劳综合能力的重要内容,尤其是劳动教育,不是走过场。通过该项工作搞好学校卫生工作,培养学生和教职员工良好的卫生习惯,保证良好的学习、工作和生活环境。3 .是长期的常态管理不是一时应景。开展“健康促进学校”工作,开展常态化的环境卫生评比通报不是当前疫情下的应景之事,而是今后学校教育工作,班级考评的常态,因此,我们要做就要做好。二、学校环境卫生工作内容及要求(一)学校卫生工作基本要求:保洁公司要按规定每日做好公共场所的卫生保洁工作。(二)学校卫生工作内容:1 .教室卫生:要求每天清扫、整理,课桌椅、讲台排放整齐,台面、电器无积尘,地面无纸屑现象,废纸篓在放学前要清空。2 .

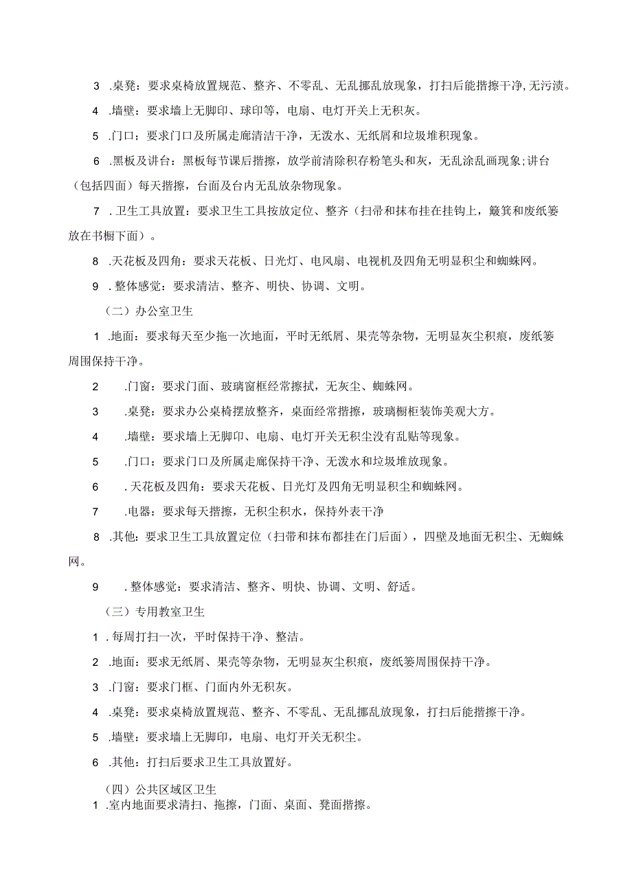
3、办公室卫生:要求每天清扫、整理,地面每天至少拖擦一次,地面、桌面、电器上无积尘现象,保持办公室里的每个办公桌面整洁,废纸篓在下班前要清空。3 .公共区域卫生:要求每天打扫、清捡。4 .学生个人卫生:要求学生自觉养成讲卫生的良好习惯。三、卫生工作标准(一)教室卫生1.地面:要求无纸屑、果壳等杂物,无明显灰尘积痕,废纸篓周围保持干净。2 .门窗:要求门框、门面内外无积灰、无贴纸,玻璃窗框、窗槽内经常揩擦,无积尘、蛔蛛网.3 .桌凳:要求桌椅放置规范、整齐、不零乱、无乱挪乱放现象,打扫后能揩擦干净,无污渍。4 .墙壁:要求墙上无脚印、球印等,电扇、电灯开关上无积灰。5 .门口:要求门口及所属走廊清洁

4、干净,无泼水、无纸屑和垃圾堆积现象。6 .黑板及讲台:黑板每节课后揩擦,放学前清除积存粉笔头和灰,无乱涂乱画现象;讲台(包括四面)每天揩擦,台面及台内无乱放杂物现象。7 .卫生工具放置:要求卫生工具按放定位、整齐(扫帚和抹布挂在挂钩上,簸箕和废纸篓放在书橱下面)。8 .天花板及四角:要求天花板、日光灯、电风扇、电视机及四角无明显积尘和蜘蛛网。9 .整体感觉:要求清洁、整齐、明快、协调、文明。(二)办公室卫生1 .地面:要求每天至少拖一次地面,平时无纸屑、果壳等杂物,无明显灰尘积痕,废纸篓周围保持干净。2 .门窗:要求门面、玻璃窗框经常擦拭,无灰尘、蜘蛛网。3 .桌凳:要求办公桌椅摆放整齐,桌面

5、经常揩擦,玻璃橱柜装饰美观大方。4 .墙壁:要求墙上无脚卬、电扇、电灯开关无积尘没有乱贴等现象。5 .门口:要求门口及所属走廊保持干净、无泼水和垃圾堆放现象。6 .天花板及四角:要求天花板、日光灯及四角无明显积尘和蜘蛛网。7 .电器:要求每天揩擦,无积尘积水,保持外表干净8 .其他:要求卫生工具放置定位(扫带和抹布都挂在门后面),四壁及地面无积尘、无蜘蛛网。9 .整体感觉:要求清洁、整齐、明快、协调、文明、舒适。(三)专用教室卫生1 .每周打扫一次,平时保持干净、整洁。2 .地面:要求无纸屑、果壳等杂物,无明显灰尘积痕,废纸篓周围保持干净。3 .门窗:要求门框、门面内外无积灰。4 .桌凳:要求

6、桌椅放置规范、整齐、不零乱、无乱挪乱放现象,打扫后能揩擦干净。5 .墙壁:要求墙上无脚印,电扇、电灯开关无积尘。6 .其他:打扫后要求卫生工具放置好。(四)公共区域区卫生1 .室内地面要求清扫、拖擦,门面、桌面、凳面揩擦。2 .室外走廊及篮球场要求清扫,做到清洁,无纸屑、果皮及其他杂物。3 .绿化带(包括水泥路面两侧)要求捡净落叶、石块碎木、纸屑、包装壳等杂物。4 .田径场、足球场要清除乱石、碎木等杂物。(五)个人卫生1 .养成良好的卫生习惯,不随地吐痰,不乱扔纸屑果皮。2 .穿戴整洁、朴素大方。每周剪一次指甲。3 .吃饭时不大声喧哗,不乱倒剩菜剩饭,培养良好用餐习惯。4 .生活有规律,注意劳逸结合,按时作息,讲究用眼用脑卫生。四、卫生工作检查(一)学生处、学生会组织的检查1 .学生处生活辅导员平时的检查、监督。2 .每周一次的定期检查,人员由学生处、学生会人员参加检查工作。3 .学院值周领导的检查。(二)突击性检查,时间另定由学院组织人员突击检查。五、奖惩根据卫生工作内容,对照卫生标准,综合各类型的检查评分,对各处室系的卫生情况进行评价,对卫生工作好的班处室系予以表扬和奖励,对一贯较差又不注意整改的要予以批评教育。

展开阅读全文
相关资源
猜你喜欢
相关搜索

当前位置:首页 > 办公文档 > 规章制度

copyright@ 2008-2023 1wenmi网站版权所有

经营许可证编号:宁ICP备2022001189号-1

本站为文档C2C交易模式,即用户上传的文档直接被用户下载,本站只是中间服务平台,本站所有文档下载所得的收益归上传人(含作者)所有。第壹文秘仅提供信息存储空间,仅对用户上传内容的表现方式做保护处理,对上载内容本身不做任何修改或编辑。若文档所含内容侵犯了您的版权或隐私,请立即通知第壹文秘网,我们立即给予删除!