行政人事部薪酬与绩效考核方案.docx

上传人:p** 文档编号:436229 上传时间:2023-08-27 格式:DOCX 页数:4 大小:25.89KB
下载 相关 举报
行政人事部薪酬与绩效考核方案.docx_第1页
第1页 / 共4页
行政人事部薪酬与绩效考核方案.docx_第2页
第2页 / 共4页
行政人事部薪酬与绩效考核方案.docx_第3页
第3页 / 共4页
行政人事部薪酬与绩效考核方案.docx_第4页
第4页 / 共4页
亲,该文档总共4页,全部预览完了,如果喜欢就下载吧!
资源描述

《行政人事部薪酬与绩效考核方案.docx》由会员分享,可在线阅读,更多相关《行政人事部薪酬与绩效考核方案.docx(4页珍藏版)》请在第壹文秘上搜索。

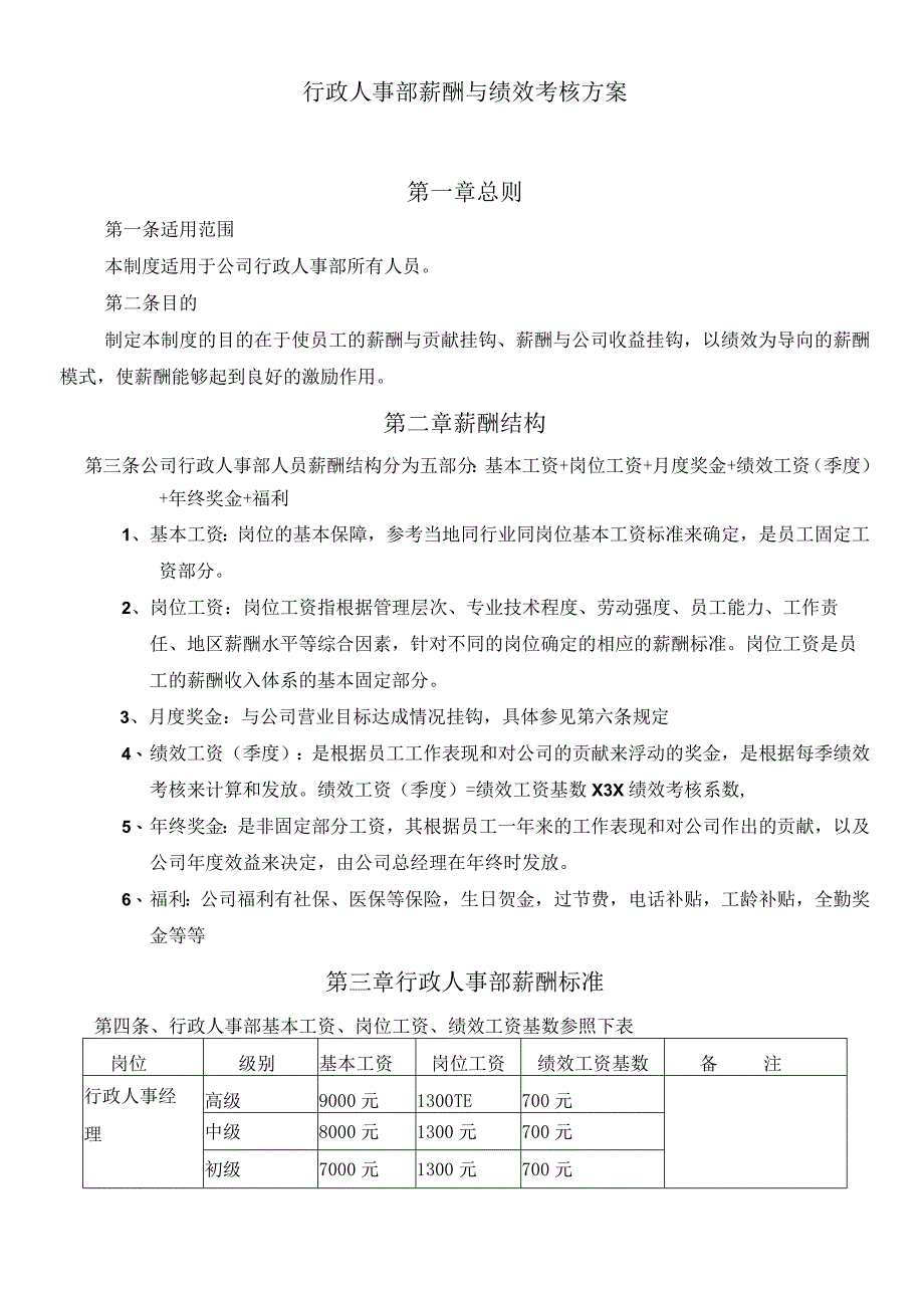
1、行政人事部薪酬与绩效考核方案第一章总则第一条适用范围本制度适用于公司行政人事部所有人员。第二条目的制定本制度的目的在于使员工的薪酬与贡献挂钩、薪酬与公司收益挂钩,以绩效为导向的薪酬模式,使薪酬能够起到良好的激励作用。第二章薪酬结构第三条公司行政人事部人员薪酬结构分为五部分:基本工资+岗位工资+月度奖金+绩效工资(季度)+年终奖金+福利1、基本工资:岗位的基本保障,参考当地同行业同岗位基本工资标准来确定,是员工固定工资部分。2、岗位工资:岗位工资指根据管理层次、专业技术程度、劳动强度、员工能力、工作责任、地区薪酬水平等综合因素,针对不同的岗位确定的相应的薪酬标准。岗位工资是员工的薪酬收入体系的基

2、本固定部分。3、月度奖金:与公司营业目标达成情况挂钩,具体参见第六条规定4、 绩效工资(季度):是根据员工工作表现和对公司的贡献来浮动的奖金,是根据每季绩效考核来计算和发放。绩效工资(季度)=绩效工资基数X3X绩效考核系数,5、 年终奖金:是非固定部分工资,其根据员工一年来的工作表现和对公司作出的贡献,以及公司年度效益来决定,由公司总经理在年终时发放。6、 福利:公司福利有社保、医保等保险,生日贺金,过节费,电话补贴,工龄补贴,全勤奖金等等第三章行政人事部薪酬标准第四条、行政人事部基本工资、岗位工资、绩效工资基数参照下表岗位级别基本工资岗位工资绩效工资基数备注行政人事经理高级9000元1300

3、TE700元中级8000元1300元700元初级7000元1300元700元行政主管高级2500元1500元500元中级2000元1500元500元初级1500元1500元500元行政专员高级1200元1400元300元中级1200元1200元300元初级1200TU1000元300元人事专员高级1200元1400元300元中级1200元1200元300元初级1200元1000元300元第五条、行政人事部岗位分级标准要求岗位级别基本标准要求(级别晋升标准)行政人事经理初级1.能带领团队完成部门的基本工作任务2.能较好地执行公司人力资源和行政方面的制度3.至少熟悉人力资源各大模块中的两个模块以上

4、4.达到管理员工满意度合格,考核、招聘、薪酬、培训专业工作能力及组织能力强5.精确了解国家相关企业法律,具有应用人力资源管理知识的能力。中级1.能简单修改和优化公司制度,如招聘、培训、绩效、福利等制度与规则2.具有报告与方案制订能力,具有制度的规划能力4、精通人力资源各大模块中的四个以上模块5.初级经理工作满一年以上或行政人事工作经验六年以上高级1.具有领导、判断与决策、规划与执行能力、人际管理能力、亲合力、影响力及敏锐的洞察力,优秀的沟通协调能力2.能规划制订和优化公司行政及人力资源方面的制度(具有制度的规划能力)3.具有培训讲师能力,具有人才测评能力与胜任力考核能力4.熟悉人力资源所有模块

5、,并能设计与执行5.具备企业文化建设能力6.中级经理工作满一年以上或行政人事工作经验十年以上行政主管初级1.达到管理员工满意度合格2.档案管理优秀、办公室管理合理、制度执行与纪律检查合格3.公文与对外管理优秀,能制定日常的通知和公告4.精确了解国家相关企业法律,具有应用行政知识的能力中级1.能简单修改和优化公司行政相关制度并实施2.公司日常行政管理工作达到要求3.具有报告与方案制订的能力,具有简单制度的规划能力4.初级工作满半年以上或行政主管经验满三年以上高级1.能制定公司行政相关制度并组织实施2.能独立处理政府关系(对外关系良好)3.具备主持会议的组织能力4.具备协助经理进行企业文化建设的能

6、力5.中级工作满半年以上或行政主管经验满五年以上L能做好人事日常工作,达到公司标准2.具有一定的沟通协调能力,人际关系良好3.了解人力资源两个模块以上4.了解劳动法、公司法掌握招聘、考核、人事主管初级培训、劳动关系等人力资源知识5.通过助理人力资源管理师(四级)培训,并考试合格中级1.能制定简单基本的一些人力资源方面的制度和规定2.具备较强的沟通协调能力,能协调各部门人事方面的工作3.熟悉人力资源三个模块以上4.通过人力资源管理师(三级)考试合格高级L达到管理员工满意度合格,考核、招聘、薪酬、培训专业工作能力及组织能力强2.能协助经理制定人力资源方面的制度3.能拿出人事工作的具体方案并有效执行

7、4.具备协助经理进行企业文化建设的能力5.熟悉人力资源三个模块以上6.通过人力资源管理师(二级)考试合格行政专员初级1、能做好行政日常保障工作,无差错2.掌握行政管理方面的知识中级1.完成本职工作并考核优秀2.能组织和规划员工活动,并提出有效方案3.具有较强的沟通协调能力4.各部门对其工作满意度达90%以上5.初级工作满半年以上或行政工作经验满三年以上高级1.能较出色地完成本职工作,并能协调同事工作2.具备一定的领导能力3.能对初级、中级行政专员工作进行指导4.中级工作满半年以上或行政工作经验满五年以上人事专员初级1.能完成本职工作,确保人事日常工作正常运行2.能确保招聘、培训、考勤、薪酬核算

8、无差错3.掌握基本的人力资源方面的基础知识中级1.完成工作要求,达到考核、招聘、薪酬、培训的组织工作2.纪律监察合格、业绩考核在优秀以上3.了解劳动法、公司法,掌握考核、招聘、培训等人力资源知识并应用4.初级工作满一年或人事方面工作经验三年以上高级L能较出色地完成本职工作,并能协调同事工作2.具备一定的领导能力3.能对初级、中级人事专员工作进行指导4.中级工作满半年以上或人事工作经验满五年以上5.精确了解国家相关企业法律,具有应用人力资源管理知识的能力,能拿出工作方案并有效果6.通过助理人力资源管理师(四级)考试合格第四章绩效考核方案第六条月度奖金1 .为了让部门所有员工关心公司业绩目标的达成

9、,为业绩目标达成提供更好的服务支持,按公司营业额(维修+养护)的0.1%作为部门该月的奖金,具体发放标准为:A、营业额目标达成率在100%或以上时,全额发放B、90%营业额目标达成率VlO0%时,发放90%C、80%W营业额目标达成率V90%时,发放70%D、营业额目标达成率在80%以下时,不发放2 .月度奖金分配方案如下:行政专员系数0.2,人事专员系数0.2,行政主管系数0.25,行政人事经理系数0.35,岗位月度奖金=岗位系数/部门系数和X部门总奖金第七条绩效考核1.绩效考核采用一岗一表,量化指标KPI与定性指标(能力指标、态度指标),进行季度考核,具体绩效考核过程参照公司绩效考核管理制

10、度来执行。2.绩效考核由部门主管根据各部门收集提供的数据,依照绩效考核合同的评分标准与细则进行考核评分。季度绩效工资=绩效工资基数X3X考核系数3、考核等级、绩效考核系数的确定。考核分数、等级与绩效考核系数对应表考核等级A优B良C中D中下E差考核得分95分及以上90(含)95分75(含)90分65(含)75分65分以下绩效考核系数1.31.21.00.80.6强制分布(参考标准)5%10%70%10%5%4、考核结果的应用(1)作为绩效奖金发放的依据;(2)作为核定员工薪资等级与薪资调整的依据;(3)作为员工职务升降、岗位调整、末位淘汰的依据;(4)制定员工工作业绩改进计划的依据;(5)制定员工培训计划与职业发展规划的依据;(6)作为月度和年度优秀员工评选的标准和依据。第五章附则第八条公司行政人事部、总经办负责此薪酬与绩效考核方案的修改、增补、调整和解释;行政人事部负责此方案的落实执行。第九条本方案上报总经理批准生效后实施

展开阅读全文
相关资源
猜你喜欢
相关搜索

当前位置:首页 > 管理/人力资源 > 绩效管理

copyright@ 2008-2023 1wenmi网站版权所有

经营许可证编号:宁ICP备2022001189号-1

本站为文档C2C交易模式,即用户上传的文档直接被用户下载,本站只是中间服务平台,本站所有文档下载所得的收益归上传人(含作者)所有。第壹文秘仅提供信息存储空间,仅对用户上传内容的表现方式做保护处理,对上载内容本身不做任何修改或编辑。若文档所含内容侵犯了您的版权或隐私,请立即通知第壹文秘网,我们立即给予删除!