A2资源及资源信息表.docx

上传人:p** 文档编号:653908 上传时间:2024-01-02 格式:DOCX 页数:1 大小:15.62KB
下载 相关 举报
A2资源及资源信息表.docx_第1页
第1页 / 共1页
亲,该文档总共1页,全部预览完了,如果喜欢就下载吧!
资源描述

《A2资源及资源信息表.docx》由会员分享,可在线阅读,更多相关《A2资源及资源信息表.docx(1页珍藏版)》请在第壹文秘上搜索。

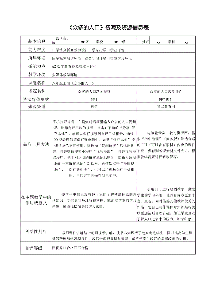
1、众多的人口资源及资源信息表基本信息县(市、区)XX区学校XX中学姓名XX学科XX能力维度口学情分析回教学设计口学法指导口学业评价所属环境回多媒体教学环境口混合学习环境口智慧学习环境微能力点A2数字教育资源获取与评价教学环境多媒体教学环境课题名称八年级上册众多的人口资源名称众多的人口动画视频众多的人口教学课件资源媒体形式MP4PPT课件来源渠道抖音第二教育网获取工具方法手机打开抖音,在搜索对话框里输入众多的人口视频课,选择自己喜欢的视频,点击右下角的“分享-保存本地”,就可以保存视频到自己手机相册,通过QQ或者微信等保存到电脑中。如果“保存本地”按钮是灰色不可使用,则选择“复制链接”后退出抖音,

2、打开微信搜索小程序“视频提取”,打开视频提取程序,把刚刚复制的链接地址粘贴到“请输入短视频的分享链接地址”对话框,再依次点击“提取视频”、“保存到相册”,也可以将视频保存手机相册,再通过工具保存到电脑中。电脑登录第二教育资源网,搜索“初中地理”(商务版)筛选合适的PPT(可以含有素材)内容的课件下载,保存到备课素材文件夹内,根据教学需要进行修改保存。在主题教学中的作用或意义使学生更加直观有趣形象的了解枯燥抽象的理论知识,学生更容易理解和掌握。能激发学生的学习兴趣,创造轻松愉快的学习氛围。引用PPT进行地图教学,激发学生的学习兴趣,使教育内容更加丰富、直观。同时借鉴其他教师优秀的作品,使自己制作课件时知识结构关联更加清晰合理有趣。如让学生直观了解人口过多来的压力,加深印象。科学性判断教师课件讲解结合动画视频讲解,使书本知识活了起来走进学生,同时提高学生课堂活跃度和学习积极性,教师合理把握课堂节奏,最终使学生较好的掌握较难的知识。自评等级回优秀口合格不合格

展开阅读全文
相关资源
猜你喜欢
相关搜索

当前位置:首页 > 办公文档 > 统计图表

copyright@ 2008-2023 1wenmi网站版权所有

经营许可证编号:宁ICP备2022001189号-1

本站为文档C2C交易模式,即用户上传的文档直接被用户下载,本站只是中间服务平台,本站所有文档下载所得的收益归上传人(含作者)所有。第壹文秘仅提供信息存储空间,仅对用户上传内容的表现方式做保护处理,对上载内容本身不做任何修改或编辑。若文档所含内容侵犯了您的版权或隐私,请立即通知第壹文秘网,我们立即给予删除!