感谢父母恩班会教案.docx

上传人:p** 文档编号:780058 上传时间:2024-02-26 格式:DOCX 页数:3 大小:19.34KB
下载 相关 举报
感谢父母恩班会教案.docx_第1页
第1页 / 共3页
感谢父母恩班会教案.docx_第2页
第2页 / 共3页
感谢父母恩班会教案.docx_第3页
第3页 / 共3页
亲,该文档总共3页,全部预览完了,如果喜欢就下载吧!
资源描述

《感谢父母恩班会教案.docx》由会员分享,可在线阅读,更多相关《感谢父母恩班会教案.docx(3页珍藏版)》请在第壹文秘上搜索。

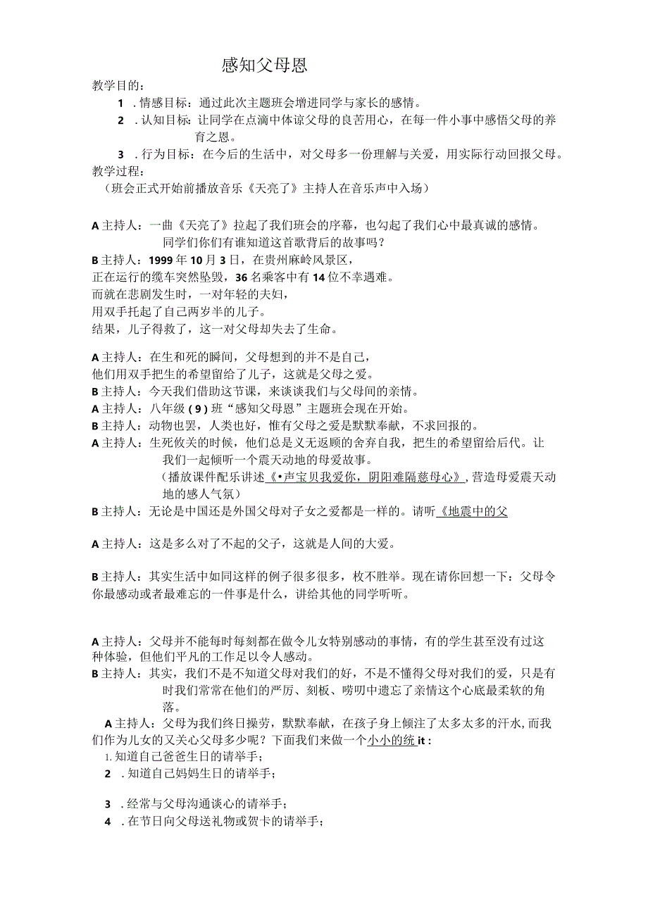
1、感知父母恩教学目的:1 .情感目标:通过此次主题班会增进同学与家长的感情。2 .认知目标:让同学在点滴中体谅父母的良苦用心,在每一件小事中感悟父母的养育之恩。3 .行为目标:在今后的生活中,对父母多一份理解与关爱,用实际行动回报父母。教学过程:(班会正式开始前播放音乐天亮了主持人在音乐声中入场)A主持人:一曲天亮了拉起了我们班会的序幕,也勾起了我们心中最真诚的感情。同学们你们有谁知道这首歌背后的故事吗?B主持人:1999年10月3日,在贵州麻岭风景区,正在运行的缆车突然坠毁,36名乘客中有14位不幸遇难。而就在悲剧发生时,一对年轻的夫妇,用双手托起了自己两岁半的儿子。结果,儿子得救了,这一对父

2、母却失去了生命。A主持人:在生和死的瞬间,父母想到的并不是自己,他们用双手把生的希望留给了儿子,这就是父母之爱。B主持人:今天我们借助这节课,来谈谈我们与父母间的亲情。A主持人:八年级(9)班“感知父母恩”主题班会现在开始。B主持人:动物也罢,人类也好,惟有父母之爱是默默奉献,不求回报的。A主持人:生死攸关的时候,他们总是义无返顾的舍弃自我,把生的希望留给后代。让我们一起倾听一个震天动地的母爱故事。(播放课件配乐讲述声宝贝我爱你,阴阳难隔慈母心,营造母爱震天动地的感人气氛)B主持人:无论是中国还是外国父母对子女之爱都是一样的。请听地震中的父A主持人:这是多么对了不起的父子,这就是人间的大爱。B

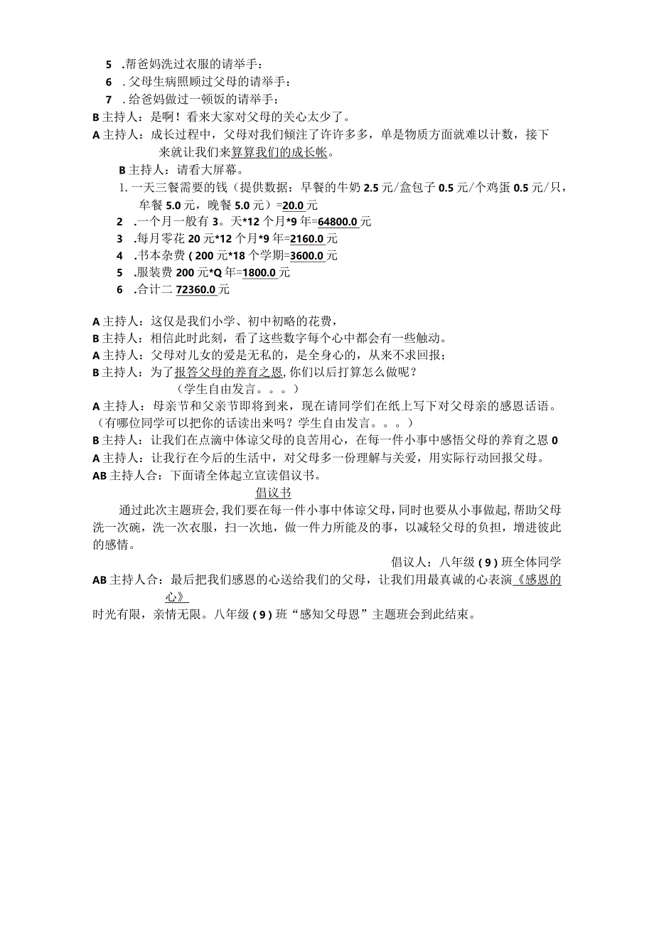
3、主持人:其实生活中如同这样的例子很多很多,枚不胜举。现在请你回想一下:父母令你最感动或者最难忘的一件事是什么,讲给其他的同学听听。A主持人:父母并不能每时每刻都在做令儿女特别感动的事情,有的学生甚至没有过这种体验,但他们平凡的工作足以令人感动。B主持人:其实,我们不是不知道父母对我们的好,不是不懂得父母对我们的爱,只是有时我们常常在他们的严厉、刻板、唠叨中遗忘了亲情这个心底最柔软的角落。A主持人:父母为我们终日操劳,默默奉献,在孩子身上倾注了太多太多的汗水,而我们作为儿女的又关心父母多少呢?下面我们来做一个小小的统it:1.知道自己爸爸生日的请举手;2 .知道自己妈妈生日的请举手;3 .经常与

4、父母沟通谈心的请举手;4 .在节日向父母送礼物或贺卡的请举手;5 .帮爸妈洗过衣服的请举手:6 .父母生病照顾过父母的请举手:7 .给爸妈做过一顿饭的请举手:B主持人:是啊!看来大家对父母的关心太少了。A主持人:成长过程中,父母对我们倾注了许许多多,单是物质方面就难以计数,接下来就让我们来算算我们的成长帐。B主持人:请看大屏幕。1.一天三餐需要的钱(提供数据:早餐的牛奶2.5元/盒包子0.5元/个鸡蛋0.5元/只,牟餐5.0元,晚餐5.0元)=20.0元2 .一个月一般有3。天*12个月*9年=64800.0元3 .每月零花20元*12个月*9年=2160.0元4 .书本杂费(200元*18个

5、学期=3600.0元5 .服装费200元*Q年=1800.0元6 .合计二72360.0元A主持人:这仅是我们小学、初中初略的花费,B主持人:相信此时此刻,看了这些数字每个心中都会有一些触动。A主持人:父母对儿女的爱是无私的,是全身心的,从来不求回报;B主持人:为了报答父母的养育之恩,你们以后打算怎么做呢?(学生自由发言。)A主持人:母亲节和父亲节即将到来,现在请同学们在纸上写下对父母亲的感恩话语。(有哪位同学可以把你的话读出来吗?学生自由发言。)B主持人:让我们在点滴中体谅父母的良苦用心,在每一件小事中感悟父母的养育之恩0A主持人:让我行在今后的生活中,对父母多一份理解与关爱,用实际行动回报父母。AB主持人合:下面请全体起立宣读倡议书。倡议书通过此次主题班会,我们要在每一件小事中体谅父母,同时也要从小事做起,帮助父母洗一次碗,洗一次衣服,扫一次地,做一件力所能及的事,以减轻父母的负担,增进彼此的感情。倡议人:八年级(9)班全体同学AB主持人合:最后把我们感恩的心送给我们的父母,让我们用最真诚的心表演感恩的心时光有限,亲情无限。八年级(9)班“感知父母恩”主题班会到此结束。学校班会记录表学校名称:记录编号:班会活动名称班会主题班会活动时间班会活动地点活动目的活动形式活动对象活动参加人数活动主持人活动记录人活动内容记录:活动效果反馈活动总结备注

展开阅读全文
相关资源
猜你喜欢
相关搜索

当前位置:首页 > 幼儿/小学教育 > 小学教育

copyright@ 2008-2023 1wenmi网站版权所有

经营许可证编号:宁ICP备2022001189号-1

本站为文档C2C交易模式,即用户上传的文档直接被用户下载,本站只是中间服务平台,本站所有文档下载所得的收益归上传人(含作者)所有。第壹文秘仅提供信息存储空间,仅对用户上传内容的表现方式做保护处理,对上载内容本身不做任何修改或编辑。若文档所含内容侵犯了您的版权或隐私,请立即通知第壹文秘网,我们立即给予删除!