值班管理落地细则.docx

上传人:p** 文档编号:824807 上传时间:2024-03-15 格式:DOCX 页数:8 大小:34.05KB
下载 相关 举报
值班管理落地细则.docx_第1页
第1页 / 共8页
值班管理落地细则.docx_第2页
第2页 / 共8页
值班管理落地细则.docx_第3页
第3页 / 共8页
值班管理落地细则.docx_第4页
第4页 / 共8页
值班管理落地细则.docx_第5页
第5页 / 共8页
值班管理落地细则.docx_第6页
第6页 / 共8页
值班管理落地细则.docx_第7页
第7页 / 共8页
值班管理落地细则.docx_第8页
第8页 / 共8页
亲,该文档总共8页,全部预览完了,如果喜欢就下载吧!
资源描述

《值班管理落地细则.docx》由会员分享,可在线阅读,更多相关《值班管理落地细则.docx(8页珍藏版)》请在第壹文秘上搜索。

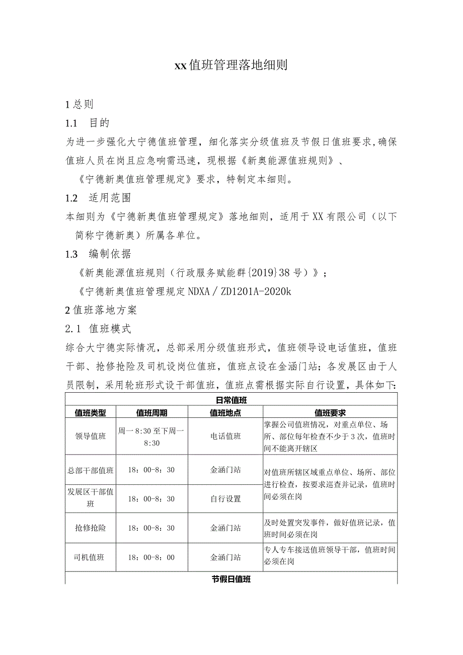
1、XX值班管理落地细则1总则1.1 目的为进一步强化大宁德值班管理,细化落实分级值班及节假日值班要求,确保值班人员在岗且应急响需迅速,现根据新奥能源值班规则、宁德新奥值班管理规定要求,特制定本细则。1.2 适用范围本细则为宁德新奥值班管理规定落地细则,适用于XX有限公司(以下简称宁德新奥)所属各单位。1.3 编制依据新奥能源值班规则(行政服务赋能群201938号);宁德新奥值班管理规定NDXAZD1201A-2020k2值班落地方案2.1 值班模式综合大宁德实际情况,总部采用分级值班形式,值班领导设电话值班,值班干部、抢修抢险及司机设岗位值班,值班点设在金涵门站;各发展区由于人员限制,采用轮班形

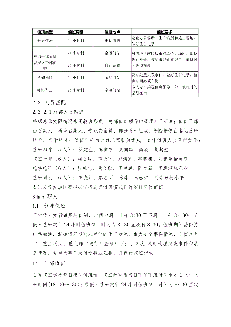
2、式设干部值班,值班点需根据实际自行设置,具体如下:日常值班值班类型值班周期值班地点值班要求领导值班周一8:30至下周一8:30电话值班掌握公司值班情况,对重点单位、场所、部位每年检查不少于3次,值班时间不能离开辖区总部干部值班18:00-8:30金涵门站对值班所辖区域重点单位、场所、部位进行检查,按要求巡查并记录,值班时间必须在岗发展区干部值班18:00-8:30自行设置抢修抢险18:00-8:30金涵门站及时处置突发事件,做好值班记录,值班时间必须在岗司机值班18:00-8:00金涵门站专人专车接送值班领导干部,值班时间必须在岗节假日值班值班类型值班周期值班地点值班要求领导值班24小时制电话

3、值班巡查办公场所、生产场所和施工场地,做好值班记录总部干部值班24小时制金涵门站对值班所辖区域重点单位、场所、部位进行检查,按要求巡查并记录,值班时间必须在岗发展区干部值班24小时制自行设置抢修抢险24小时制金涵门站及时处置突发事件,做好值班记录,值班时间必须在岗司机值班24小时制金涵门站专人专车接送值班领导干部,值班时间必须在岗2.2 人员匹配2.3 2.1总部人员匹配根据总部实际情况采用轮班形式,总部值班领导由经理班子组成;值班干部由召集人、模块召集人、专职安全员、部分骨干组成;抢险抢修由各运营班组长、骨干组成;值班司机由专兼职驾驶员组成。具体值班人员匹配如下:值班领导(5人):林建生、陈

4、向东、史向辉、高欣、黄起堂值班干部(6人):周日峰、李长飞、郑焕辉、魏积巍、刘锦章怡灵童抢修抢险(6人):张礼忠、魏义聪、周卢辉、陈立新、周运湖陈孔业值班司机(6人):陈亮川、廖启明、林炜、杨春浒、刘炜彬杨小平2.2.2各发展区需根据宁德总部值班模式自行安排轮岗值班。3值班职责1.1 领导值班日常值班实行每周轮班制,时间为周一上午8:30至下周一上午8:30;节假日值班实行24小时值班制,时间为8:30至次日8:30。值班期间需保持电话畅通,掌握值班期间本单位的生产状况、重大安全事件情况,对重点单位、重点场所、重点部位进行抽查每年不少于3次,及时处理突发事件和紧急情况,对重大事件及时通报或汇报

5、,并做好值班记录。1.2 干部值班日常值班实行每日夜间值班制,值班时间为当日下午下班时间至次日上午上班时间(18:00-8:30);节假日值班实行24小时值班制,时间为8:30至次日8:30。总部值班地点设在金涵门站,发展区值班地点根据实际自行设置,值班时间必须在岗。值班期间需对值班所辖区域的办公场所、场站、运营、客服、抢险值班点、施工地点等公司安全管理的重要部位进行巡视检查,并做好值班记录。1.3 岗位值班3. 3.1抢修抢险值班日常值班实行每日夜间值班制,值班时间为当日下午下班时间至次日上午上班时间(18:00-8:30);节假日值班实行24小时值班制,时间为8:30至次日8:30。总部值

6、班地点设在金涵门站,值班时间必须在岗。值班期间需及时处置场站、管网、户内燃气设备设施突发事件,并做好值班记录。4. 3.2司机值班日常值班实行每日夜间值班制,值班时间为当日下午下班时间至次日上午上班时间(18:00-8:30);节假日值班实行24小时值班制,时间为8:30至次日8:30。总部值班地点设在金涵门站,值班时间必须在岗。值班期间负责接送领导值班、干部值班人员检查重点单位、重点场所、重点部位,处置突发事件,并做好值班记录。4值班要求4.1 各值班归口管理部门在每月的月末28日前编排下月值班表,值班人员根据值班的安排表值班。值班人员在值班工作中要坚守岗位、认真负责、严禁擅离职守,并按值班

7、日志做好值班记录,准确记录值班期间发生的重要事件、电话或来访客人。值班日志统一存放在值班室,值班结束后要将值班日志放回原位。4.2 值班期间需保持通讯畅通,值班人员手机电话须24小时保持畅通,做到有紧急情况随叫随到。5. 3值班期间确因工作需要离开的,须由其他领导接替,同时在iCome填写离岗备案流程,并报QHSE赋能群备案。5.1 值班人员需认真进行交接班,沟通值班情况,保持值班工作的连续性。检查属地辖区的值班情况,完成上级领导交办的临时性工作。4.5值班领导对当日值班车辆驾驶员在值班期间负有管理指挥之责,有权随时调用;未经值班领导批准,任何人员不得调用值班车辆。5.6 节假日值班表必须报福

8、建省公司备案。5罚则6. 1值班干部、司机及应急抢修人员值班执行30元/日的补贴标准,节假日根据新奥能源薪酬管理等相关制度正常发放。6.2 QHSE赋能群是宁德新奥值班工作的归口管理部门,需随时对值班人员的值班情况及值班日志进行检查,出现值班人员在值班期间不按本细则进行值班,或在值班过程中敷衍了事、不负责任,将视情节轻重给予考核扣分、通报批评、警告、记过以及经济处罚等处分。6.3 QHSE赋能群需不定期对值班情况进行抽查,如发现脱岗、值班酗酒等违反值班管理规定的事件,视为违纪,员工有权监督举报,经查证属实,给予通报批评,当月个人考核为“C”,并罚款100元/次,值班领导200元/次。造成损失的

9、视情况按公司有关规定处理,情节严重者,将予以严肃处理。6.4 违反值班管理规定及本细则时,对责任部门绩效考核扣3分,责任部门主任罚款200元/次。5. 5值班领导对检查中发现的安全隐患及值班人员反映的安全问题未及时有效处理,而引发安全事故的,需根据情节轻重承担相需责任,接受处罚。6附则6. 1本细则由QHSE赋能群负责解释、修订。6.2若xx值班管理规定内容与本细则冲突,按本细则要求实施。6.3本细则自发布之日起试行三个月,若无修订自动转入正式实施。7附件附件一:值班表附件二:值班日志附件一:XX有限公司值班表一目期部打、一、.值班电话月日星期一月日星期二月日星期三月日星期四月日星期五月日星期

10、六月日星期日值班领导值班干部抢修抢险司机值班要求:1.值班人员应按照值班表的要求准时到岗,不得迟到早退;2.值班人员在值班期间必须始终保持通讯工具畅通。3.值班人员要对公司重点部位进行检查,并做好交接班记录。4.值班领导和司机不得私自离岗,车辆由值班领导负责调用。5.遇出差等原因无法值班,请自己与后班人员调班,并于iCome6.值班要填好记录表和适当巡查场站管网,办公区并记录。填写离岗备案流程报QHSE赋能群备案。7.值班期间一旦发现异常或紧急情况,应立即采取措施进行初8.抢修电话:2818021o步处理,并同时上报有关领导。附件二:领导干部夜间值班日志值班时间年月日时至月日时重点部位检查情况(时间、地点及检查情况)处理情况遗留问题Ss人大信息楼一楼(大门关闭情况)三屿LNG储配站(运行情况)夜间危险作业、施工现场情况夜间第三方施工监护情况其他情况时间:值班人签名:保存单位:QHSE赋能群

展开阅读全文
相关资源
猜你喜欢
相关搜索

当前位置:首页 > 管理/人力资源 > 绩效管理

copyright@ 2008-2023 1wenmi网站版权所有

经营许可证编号:宁ICP备2022001189号-1

本站为文档C2C交易模式,即用户上传的文档直接被用户下载,本站只是中间服务平台,本站所有文档下载所得的收益归上传人(含作者)所有。第壹文秘仅提供信息存储空间,仅对用户上传内容的表现方式做保护处理,对上载内容本身不做任何修改或编辑。若文档所含内容侵犯了您的版权或隐私,请立即通知第壹文秘网,我们立即给予删除!