某大酒店康乐部年度计划.docx

上传人:p** 文档编号:851942 上传时间:2024-03-22 格式:DOCX 页数:11 大小:38.48KB
下载 相关 举报
某大酒店康乐部年度计划.docx_第1页
第1页 / 共11页
某大酒店康乐部年度计划.docx_第2页
第2页 / 共11页
某大酒店康乐部年度计划.docx_第3页
第3页 / 共11页
某大酒店康乐部年度计划.docx_第4页
第4页 / 共11页
某大酒店康乐部年度计划.docx_第5页
第5页 / 共11页
某大酒店康乐部年度计划.docx_第6页
第6页 / 共11页
某大酒店康乐部年度计划.docx_第7页
第7页 / 共11页
某大酒店康乐部年度计划.docx_第8页
第8页 / 共11页
某大酒店康乐部年度计划.docx_第9页
第9页 / 共11页
某大酒店康乐部年度计划.docx_第10页
第10页 / 共11页
亲,该文档总共11页,到这儿已超出免费预览范围,如果喜欢就下载吧!
资源描述

《某大酒店康乐部年度计划.docx》由会员分享,可在线阅读,更多相关《某大酒店康乐部年度计划.docx(11页珍藏版)》请在第壹文秘上搜索。

1、某大酒店康乐部进度计划硬件方面包括各经营场所营业必备物品、器材、设备设施、用品;软件方面包括各种岗位职责、工作流程、业务表单和管理制度的建立、人员培训及开业计划等:其他方面包括环境布置、设备安装调试、办公用品配置和各种相关证照的办理工作。1、确保某大酒店康乐部的装修、设备安装、员工招聘培训和宾馆开业总进度相衔接。8月20日前完成外墙搭架工作(附楼)8月25日完成外墙凿除工作。8月25日前完成KTV声场设计及装饰定位;完成美容设备采购工作及桑拿浴区表面装饰材料的订购工作。8月25日-9月5日完成附楼窗体安装。9月份完成桑拿区域立面装饰,浴区马赛克敷设、桑拿设备安装(设备间设备、干蒸房、湿蒸房),

2、完成加建女子桑拿的论证并及时开工。附楼KTV、棋牌、酒吧的强弱电布线、穿管,空调、给排水安装,并就家具进行放样确认。在完成外墙装饰的前提下,对北立面加建过道部分进行基础开挖及基建。屋顶网球场基本安装完毕。美容美发设备到场,装饰完成。健身房设备确认,装饰完成。康乐部中层人员确定,落实康乐部员工定岗定位。健全管理制度、落实人员配置、酝酿经营思路并于确认。9月25前完成制定岗位职责、工作流程、业务表单和管理制度、经营价格的确立。2、协助宾馆采购部门落实好设备、用品、家具的采购工作。配合施工周期及家具生产周期,及时订购康乐部门所需家具。12月15日前桑拿休息区域无级自控休闲椅运抵安装现场并完成安装调试

3、;完成附楼家具(沙发,电视柜)、桑拿家具的采购、制作。对美容室、健身房、网球场进行开业准备。完成员工培训事宜,中层管理人员到岗到位。12月20日前完成康乐部所有经营场所的装饰工程、人员到位。3、对技术性专业性较强的岗位,提前选派员工实习和培训(音控、收银、调酒、健身教练、网球教练、桑拿技师、美容美发等)。跟随宾馆人事整体安排确定收银人员,并在12月20日前落实完成调酒、健身教练、网球教练、桑拿技师、美容美发人员的招聘培训工作。完成康乐部物品、用具采购方案交于采购部予以落实。4、配合宾馆总体规划,落实好员工住宿、待遇、服装等问题。设备设施安装调试过程中,委派音控师参与,既能熟悉管线走向,又能熟悉

4、设备设施性能,确保经营中设备的维护和抢修。5、各营业场所正式营业前半个月,出台各种规章制度和管理运行方案。6、督促施工方完成装饰工程、督促弱电安装方完成设备安装调试工作,基本完成所有员工的招聘培训工作、营业中所需物品器材的采购工作。7、组建康乐部管理阶层,落实人员配备情况,拟定好员工岗位、职位。配合公关销售部拟定开业计划。8、开业前十天,确保设备器材能正常运行,对营业场所卫生做完一次清理工作。9、细化环境卫生、用品摆放,配备服务用具用品。确保环境装修、设施器材、人员配备、卫生整洁、员工精神面貌跟上宾馆开业步骤。办公场所确立,细化办公环境。10、建立好各主管部门良好关系。12月20日前完成相关办

5、证、检验程序。接待能力预算:1、桑拿:包厢8个,休息区20位(包含4个足浴),干蒸6位、湿蒸6位,助浴区2位,淋浴5位,座浴4位,大池20平方米,更衣柜30只。接待能力:30人I2、KTV:包厢16个,其中4-6人小包厢3个,8-8人中包厢9个,豪华大包厢1个|接待能力:150人;客满时可调用餐厅4个包厢(40人)。3、酒吧:吧台8座,迪厅35人。I接待能力:43人4、健身房:器械8件,健身杠铃1组。I接待能力:9人5、美容美发:美容2位,洗头I位,接待能力:3人6、网球场:标准练习场地1个。接待能力:4人7、棋牌室:棋牌室9间。I接待能力:36人拟接待能力277人。设备设施预算:桑拿、KTV

6、部分见附表美容、健身房、棋牌室、网球场未定。组织结构:方案一:桑拿浴区技师、按摩师与宾馆无劳资关系方案:人员配备情况:(注:以下配备人员指和某大酒店发生劳资关系的服务人员)根据宾馆康乐部的经营环境及经营场所,决定了其服务模式和服务特色,并决定了其组织机构的设置,这种各经营差异,直接影响了康乐部的编制定员。KTV/棋牌:1、每两个包厢指定1名服务生(男)专职服务(共8人),每个楼层配备2名服务员(女)(共6人),(视情况到豪包专职服务)。2、二层调音室迪厅DJ由1人兼职,并负责日常音源和扩声设备的维护保养工作。(VOD点播可无人值守)3、迪厅配备4名服务员(女),其中1名负责吧台调酒。4、一层、

7、二层入口处2名迎宾(女)(共4人)。5、一层服务台收银员1名(女)、酒水/仓库保管1名(女(共2名)6、制作间操作工2名(男(前期引进厨房厨师,服务员跟班)7、三层棋牌间,人员安排原则上不另行安排收银员,安排3名服务员(女),视情况和KTV服务员混用,以节省人力分配。(共3名)8、KTV/棋牌中心同在副楼中,设1名娱乐主管。KTV/棋牌人员配备需34名员工(不计轮休人员在内)。桑拿/美容/健身:1、美容师1名,服务员1名,该部门收银点不设。2、健身房内设服务员2名。3、桑拿收银员1名、衣帽间服务生1名。(共2名)4、桑拿部服务生在大厅休息区6名(男/女),包厢区域2名(男),休息区吧台服务员2

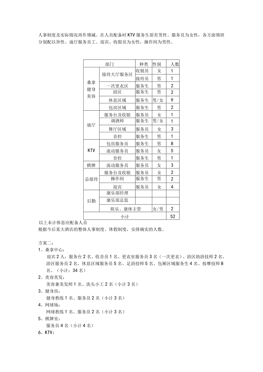
8、名,制作间1名。(共9名)5、桑拿/美容分别位于主楼底层东南面,其对技术工的需求大大远于一线服务员的需求。一线服务员的占有比例和管理相对简单,故此经营区域设领班1名。来抓好员工纪律及服务规范问题。桑拿/美容/健身共需人员配备需18名员工(不计轮休人员在内综上所述:某大酒店康乐部作业组织共需52名员工,如若考虑轮休等问题,可视宾馆整个人事制度及实际情况再作增减。在人员配备时KTV服务生原有男性、服务员为女性,各方面领班分别配以异性。迪厅服务员工、迎宾、收银员为女性,操作间为男性。部门种类性别人数桑拿健身美容接待大厅服务区收银员女1接待员男1一次更衣区服务生男2浴区服务生男2休息区域服务生男/女9

9、包房区域服务生男2迪厅服务台及收银服务员女1调酒师服务生男/女1舞厅区域服务员女3音控服务生男1KTV包房服务员服务生男8流动服务员服务员女5音控服务生男1棋牌流动服务员服务员女3总接待服务台及收银服务员女2操作间服务生男2迎宾服务员女4后勤康乐部经理康乐部总监娱乐、康体主管女/男2小计52以上未计休息应配备人员根据今后某大酒店的整体人事制度、休假制度,安排确实的人数。方案二:1、桑拿中心:迎宾2人,服务台2名、收音员1名、更衣室服务员3名(一次更衣)、浴区助浴技师2名、浴区服务员2名,休息区域服务员5名、足浴技师5名、包厢区域服务生4名、按摩技师8名。(小计:34名)2、美容美发:美容兼美发

10、师1名、洗头小工2名(小计3名)3、健身房:健身教练1名、服务员2名(小计3名)4、网球场:网球教练1名、服务员2名(小计3名)5、棋牌室:服务员4名(小计4名)6、KTV:迎宾6名、服务台2名、包厢服务员8名、流动服务员6名、PAl名、收银员1名、音控2名、制作间2名(小计:28名)7、酒吧:服务台2名、调酒1名、服务员4名(小计:7名)共计:82名康乐部岗位职责某大酒店康乐部拥KTV中心、桑拿洗浴中心、棋牌康乐、健身房和美容美发中心、网球场。建立有效和合理的组织机构和岗位设置,确定部门各成员之间、所属部门之间相互关系的结构,能增加实现本部门经营目标的能力,更好地组织和控制所属员工和群体的活

11、动。某大酒店康乐部在组织机构上分为:管理组织和作业组织。管理组织分为部门管理层(康乐部经理)、现场管理层(部门主管);作业组织分为作业组织层(领班)、作业层(一线员工)。在部门划分上,将主楼内的桑拿、洗浴、美容美发、副楼内的KTV中心和棋牌康乐分别建立管理机制。一、康乐部经理管理层级关系直属领导:总经理管辖:康乐部所有员工联系:其他部门经理岗位职责直接负责某大酒店康乐部业务的正常运行,负责员工服务质量、行业规范、环境卫生、经营状态等的组织、督导和协调工作。工作说明1、负责整个康乐部的正常运转,进行计划、组织、督导及控制等工作,最大限度地满足宾客需求,达到娱乐经营的社会效益和经济效益目标。2、编

12、制康乐部预算,控制成本和经营费用,达到预期指标,策划娱乐特别推广宣传活动,审阅营业报表,进行营业分析,做出经营决策。3、制定各类人员操作程序和服务规范,建立和健全考勤、奖惩和分配等制度,并切实实施。4、审阅和批示有关报告和各项申请,协助人力资源部搞好定岗、定编、定员工作,负责员工的业务知识和业务知识培训,处理好聘用、奖励、处罚、调动等人事工作。5、参加例会及业务协调会,建立良好公共关系。协调内部矛盾,处理员工意见及纠纷,建立良好的下属关系。6、对本部门的安全、消防、卫生工作负责,及时掌握新的规范、条例。因地制宜的实施好各种防范工作。7、熟悉本部门经营范围内的经营管理和行政管理知识,了解与商业、

13、酒店等经营有关的法律法规知识。8、建立各相关管辖部门的良好关系,保证康乐部的正常运营。二、各部门负责人(康体、娱乐)管理层级关系直属领导:康乐部经理管辖:各分管部门员工联系:各分管部门负责人岗位职责协助康乐部经理工作。工作说明1、负责各分部门(康体、娱乐)的日常运作。负责对所管辖员工的考勤、考绩工作。2、检查各运营场所的清洁卫生、员工个人卫生、服务台卫生。3、与宾客保持良好关系、协助营业推广,征询宾客意见和要求。4、主持召开例会,传达上级指示,做好营业前检查工作,参与现场指挥,保证每个员工按照服务规程、标准去操作,提供优质服务。5、审理有关行政文件,签署领货单及申请计划,填写工作日记。6、检查

14、各营业场所设备的情况,做好维护保养工作及营业场所安全和防火工作。7、定时上交营业分析报告,对物品、人力变动有计划提出申请。8、做好对本部门员工的考核及培训工作。三、一线服务员(KTV、桑拿、美容、棋牌、健身、网球)管理层级关系直属领导:各部门负责人管辖:各营业场所联系:各部门服务员工作说明1、掌握各种服务技能,为宾客提供优质服务。2、对分管片区的卫生清洁工作认真到位。3、及时发现各营业场所的不到之处,汇报上一级主管部门以改正。4、遵守各种规章制度、纪律规范。四、技术工(KTV、桑拿、美容)管理层级关系直属领导:各技术工种负责人管辖:各技术工所服务领域联系:各技术工种工作说明1、掌握各种服务技能、技巧。2、遵守各种规章制度、纪律规范五、收银员管理层级关系直属领导:康乐部经理/本部门领班管辖:各收银点联系:财务及各收银员工作说明1、熟悉宾馆管理系统软件及相关财务知识。2、完成营业报表及各种财会报表。3、接受预定,合理分配消费六、DLKTV系统维护人员管理层级关系直属领导:KTV主管管辖:舞厅音源、KTV点播系统联系:歌源提供商、工程部工作说明1、熟悉电脑操作系统、KTV点播系统及各种音源设备、扩声设备的操作和性能。2、及时处理各工作站出现的技术故障。4、对音源设备、扩声设备能做初步的维护和检修。5、能独立对歌库、曲库、舞曲进行更新和筛选。七:安保工作说明1、及时发现

展开阅读全文
相关资源
猜你喜欢
相关搜索

当前位置:首页 > 办公文档 > 工作计划

copyright@ 2008-2023 1wenmi网站版权所有

经营许可证编号:宁ICP备2022001189号-1

本站为文档C2C交易模式,即用户上传的文档直接被用户下载,本站只是中间服务平台,本站所有文档下载所得的收益归上传人(含作者)所有。第壹文秘仅提供信息存储空间,仅对用户上传内容的表现方式做保护处理,对上载内容本身不做任何修改或编辑。若文档所含内容侵犯了您的版权或隐私,请立即通知第壹文秘网,我们立即给予删除!