住宅楼钢筋施工技术交底.doc

上传人:p** 文档编号:954904 上传时间:2024-05-29 格式:DOC 页数:9 大小:49.50KB
下载 相关 举报
住宅楼钢筋施工技术交底.doc_第1页
第1页 / 共9页
住宅楼钢筋施工技术交底.doc_第2页
第2页 / 共9页
住宅楼钢筋施工技术交底.doc_第3页
第3页 / 共9页
住宅楼钢筋施工技术交底.doc_第4页
第4页 / 共9页
住宅楼钢筋施工技术交底.doc_第5页
第5页 / 共9页
住宅楼钢筋施工技术交底.doc_第6页
第6页 / 共9页
住宅楼钢筋施工技术交底.doc_第7页
第7页 / 共9页
住宅楼钢筋施工技术交底.doc_第8页
第8页 / 共9页
住宅楼钢筋施工技术交底.doc_第9页
第9页 / 共9页
亲,该文档总共9页,全部预览完了,如果喜欢就下载吧!
资源描述

《住宅楼钢筋施工技术交底.doc》由会员分享,可在线阅读,更多相关《住宅楼钢筋施工技术交底.doc(9页珍藏版)》请在第壹文秘上搜索。

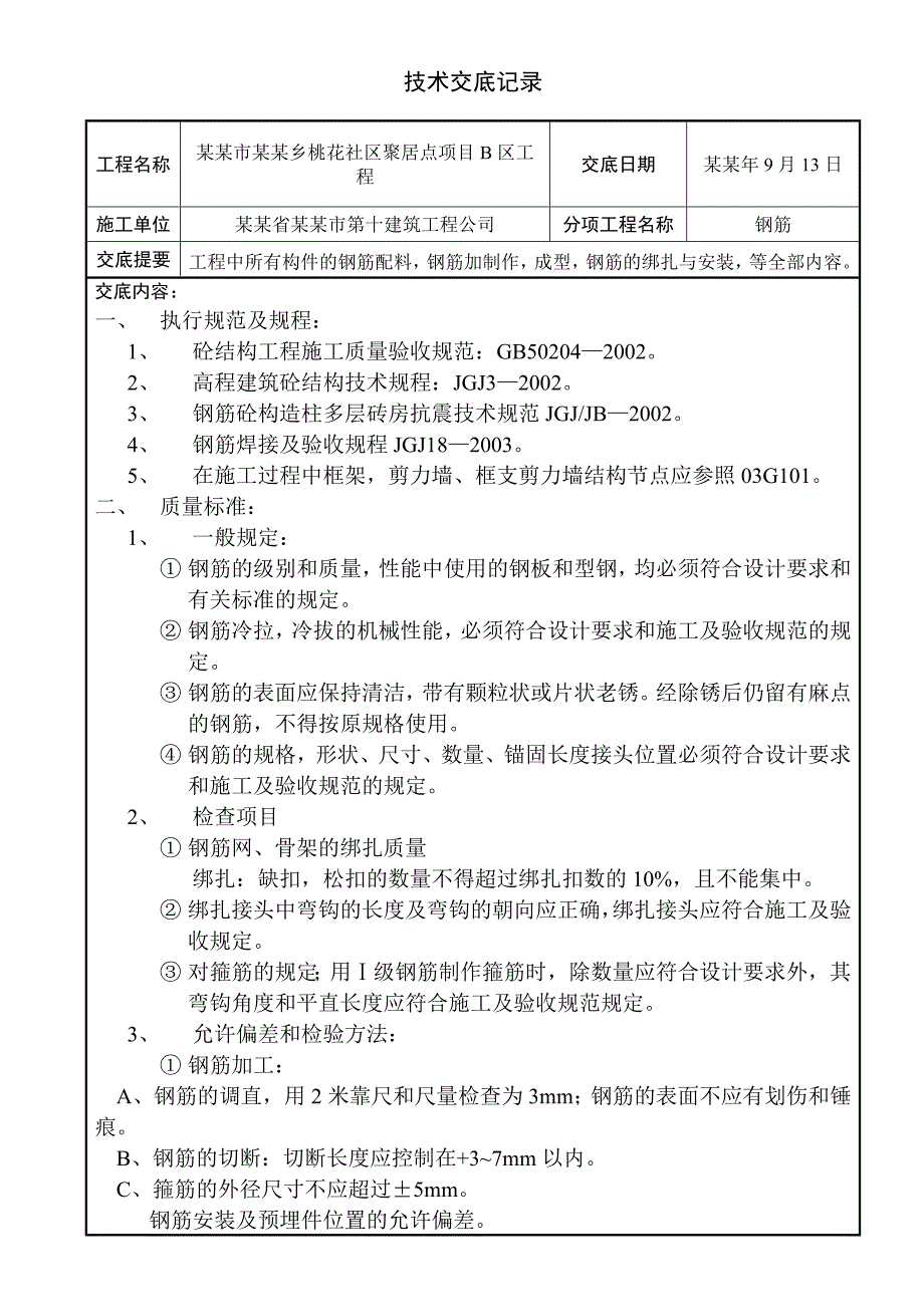
1、技术交底记录工程名称某某市某某乡桃花社区聚居点项目B区工程交底日期某某年9月13日施工单位某某省某某市第十建筑工程公司分项工程名称钢筋交底提要工程中所有构件的钢筋配料,钢筋加制作,成型,钢筋的绑扎与安装,等全部内容。交底内容: 一、 执行规范及规程:1、 砼结构工程施工质量验收规范:GB502042002。2、 高程建筑砼结构技术规程:JGJ32002。3、 钢筋砼构造柱多层砖房抗震技术规范JGJ/JB2002。4、 钢筋焊接及验收规程JGJ182003。5、 在施工过程中框架,剪力墙、框支剪力墙结构节点应参照03G101。二、 质量标准:1、 一般规定: 钢筋的级别和质量,性能中使用的钢板和

2、型钢,均必须符合设计要求和有关标准的规定。 钢筋冷拉,冷拔的机械性能,必须符合设计要求和施工及验收规范的规定。 钢筋的表面应保持清洁,带有颗粒状或片状老锈。经除锈后仍留有麻点的钢筋,不得按原规格使用。 钢筋的规格,形状、尺寸、数量、锚固长度接头位置必须符合设计要求和施工及验收规范的规定。2、 检查项目 钢筋网、骨架的绑扎质量绑扎:缺扣,松扣的数量不得超过绑扎扣数的10%,且不能集中。 绑扎接头中弯钩的长度及弯钩的朝向应正确,绑扎接头应符合施工及验收规定。 对箍筋的规定;用级钢筋制作箍筋时,除数量应符合设计要求外,其弯钩角度和平直长度应符合施工及验收规范规定。3、 允许偏差和检验方法: 钢筋加工

3、:A、钢筋的调直,用2米靠尺和尺量检查为3mm;钢筋的表面不应有划伤和锤痕。B、钢筋的切断:切断长度应控制在+37mm以内。C、箍筋的外径尺寸不应超过5mm。 钢筋安装及预埋件位置的允许偏差。a、 网的长度和宽度为10mm,网眼尺寸不超过20mm。b、 骨架的宽度和高度为5mm,长度为10mm。c、 受力钢筋间距为10mm,排距5MM。d、 箍筋,构造钢筋间距,焊接为10mm,绑扎为20mm。e、 钢筋弯起点位移,不超过20mm。f、 受力钢筋保护厚度为10mm,梁柱为5mm,墙、板为3mm。三、 安全操作事项:1、 一般规定: 钢筋加工房必须合理布置,各工序的操作范围互不干扰。运输道路应畅通

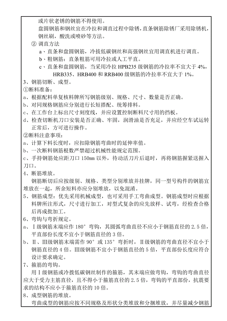
4、,严禁闲人来往。开工前应检查机械设备,电器安装和工具等有无毛病。 机械应按照说明书的要求进行检查和安装,机座必须稳固,转动的危险部位应安设防护装置。 机械设备必须有专人负责,并按现行的有关钢筋机械安全操作规程执行。非操作人员不得动用。电闸,开关等应装在专门的箱内,用后锁好。施工机械和电器设备不得带病运转和超负荷作业,发现不正常情况应停机检查,不得在运转中修理。各种机械设备必须装漏电保护装置。 夜间施工时工作现场有足够的照明设备,灯的位置布置得当,并加防护罩预防钢筋与电灯相碰而触电。 构件的钢筋绑扎,不宜在雨天进行,高空操作时,应远离电线及高压线,防止触电。 张拉钢筋时,危险区域就设置警告标志,

5、严禁非工作人员入内。操作人员应分工明确、细心、操作应认真建立和执行安全制度。 施工现场所有机具必须设置漏电保护器装置,否则不得使用。 焊工必须经过培训,考试合格发给特种作业人员操作证,方能独立操作,并持证上岗。 钢筋工及焊工,等所有人员,应熟悉本工程的安全技术操作规程,在操作中,应坚守工作岗位,严禁酒后操作。四、 操作要点及技术措施:(一)钢筋的加工:1、 钢筋的加工程序: 盘园钢筋:盘钢筋就位开盘调直(除锈)切断成型堆放。 直条钢筋: 直筋就位(除锈、调直)或除锈、平直切断成型堆放。2、 钢筋除锈,调直 除锈的方法与要求钢筋表面应洁净,油渍、漆污和铁锈等应使在用前清除干净;带有颗粒状或片状老

6、锈的钢筋不得使用。盘圆钢筋和钢丝宜在冷拉和调直过程中除锈,直条钢筋除锈厂采用除锈机,钢丝刷,酸洗或喷砂等方法。 调直方法a、 直条和盘圆钢筋,冷拔低碳钢丝和高强钢丝宜用调直机进行调直。b、 粗钢筋:直条粗筋可用冷拉或人工平直。c、 直条和盘圆钢筋,当采用冷拉HPB235级钢筋的冷拉率不宜大于4%,HRB335、HRB400和RRB400级钢筋的冷拉率不宜大于1%。3、钢筋切断、成型。断料准备:a、根据配料单复核料牌所写钢筋级别、规格、尺寸、数量是否正确。b、对同规格钢筋应分别进行长短搭配、统筹排料。c、在工作台上标出尺寸刻度线,并应设置控制断料尺寸用的挡板。d、检查切断机刀口安装是否正确、牢固

7、,润滑油是否充足,并应经空车试运转正常后,方可进行操作。断料注意事项:a、计算下料长度时,应扣除钢筋弯曲时的延伸率值。b、一次断料钢筋根数严禁超过机械性能规定范围。c、手持钢筋处应距刀口150mm以外,待动活刀片后退时,再将钢筋握紧送握入刀口。4、断筋堆放。钢筋断切后应按级别、规格、类型分别堆放并挂牌,同一型号构件的钢筋宜堆放在一起,所余短料亦应分别堆放,以免混淆。5、钢筋成型:优先采用机械成型,也可采用手工弯曲成型。钢筋成型时应根据料牌所注形式,尺寸进行加工,对型式复杂的应先放样、试弯,经检查合格后再成批加工。6、弯钩与弯折规定。a、级钢筋末端应作180弯钩,其圆弧弯曲直径不应小于钢筋直径的

8、2.5倍,平直部份长度不宜小于钢筋直径的3倍。b、级钢筋末端需作90或135弯折时,级钢筋的弯曲直径不宜小于钢筋直径的4倍。级钢筋不宜小于钢筋直径的5倍,平直部份长度应符合设计要求确定。7、箍筋的弯钩。用级钢筋或冷拨低碳钢丝制作的箍筋,其末端应做弯钩,弯钩的弯曲直径应大于受力主筋直径,且不得小于箍筋直径的2.5倍,弯钩的平直部份,抗震要求的结构不应小于箍筋直径的10倍。8、成型钢筋的堆放。弯曲成型的钢筋应按不同规格及形状分类堆放和分捆堆放,并尽量减少钢筋在翻染时翘油变形。(二)、钢筋机械连接1、本工艺标准适用于工业与民用建筑的混凝土结构中,钢筋直径1640mm的HRB335级、HRB400级钢

9、筋的同径和异径的竖向与水平钢筋直螺纹连接,但不能用于预应力钢筋和经常受反复动荷载及承受高压应力疲劳荷载的结构构件。2、施工准备:、参加滚压直螺纹接头施工人员必须进行技术培训,经考核合格后方可持证上岗操作。、按图纸要求理行钢筋下料,配料,切口端面要与钢筋轴线垂直,不得有马蹄形或饶曲,严禁用气割下料。、直螺纹连接套筒使前,应检查核对表面上的规格标记,并有出厂合格证。、与钢筋及套筒相匹配的塑料保护帽,应准备齐全。3、 机具设备、滚压直螺纹套丝机一台,砂轮切割机四台。、专用扳手,力矩扳手,卡尺,通环规,止环规等。4、 工艺流程钢筋下料 钢筋套丝 钢筋连接 检查验收操作工艺、按钢筋规格调整好滚丝头内孔尺

10、寸,更换涨刀环,并按规定的丝头加工尺寸,调整好剥肋直径尺寸。、 调整好剥肋挡块滚压行程开关位置,保证加工滚压螺纹的长度符合规定要求。、将钢筋端头送入套丝机卡盘,开口直接滚村螺纹钢(套丝机必须用水溶性切削冷却乳化液)。、钢筋丝口加要完成,检验合格后,要用专用的钢丝头保护帽或连接套筒对钢筋丝头进行保护,防止在钢筋搬动或吊运过程中损坏或污染。、连接套筒规格必须与钢筋规格一致,钢筋螺纹的形式,螺距应与连接套筒匹配。、连接水平钢筋时必须从一头往另一头依次连接,确需中间连接的采用反、顺丝及套筒。、连接钢筋时,先将带有连接套的钢筋拧到待接钢筋上,再用力矩扳手拧紧接头,成型后用油漆做好标记,以防遗漏(力矩值见

11、表)、钢筋接头应相互错开,连接区段长度为35d,且不小于500mm,在同一连接区段内级接头的接头百分率不大于25%;级接头百分率不应大于50%。在钢筋下料中应高度重视。、当采用预留接头时,预留钢筋接头带套筒,连接套筒的处露端应有保护帽。、在同一构件的跨间或层高范围骨的同一根钢筋上,不得超过两个以上的接头。5、 检查验收、在钢筋连接时,操作人员应逐个检查接头的外观质量;外露丝扣不得超过1个完整丝扣。、质量检查人员要抽查接头的外观质量,每批抽查3%,且不少于3个。并用力矩扳手抽检查接头的拧紧力矩,填写拧紧力矩抽检记录。、钢筋连接后应做到表面顺直,其截面与钢筋轴线垂直,不得歪斜,滑丝。、质量标准必须

12、符合重庆市地主标准DB50/5027-2004和设计的要求。钢筋的绑扎、安装1.施工准备(1)熟悉施工图明确规定的钢筋安装位置、标高、形状、各细部尺寸及其它要求,并仔细审查各图样元间是否有矛盾,钢筋规格数量是否有误,施工操作有无困难。(2)根据工程已确定的基本方案,建筑物体形、施工现场操作脚手架、起重机械未确定钢筋安装工艺。(3)检查钢筋加工质量核对钢筋配料表和料牌,并检查已加工好的钢筋钢量、直径、形状、尺寸、数量是否符合施工图要求,如发现有错配或漏配钢筋现象,要及时向施工员提出纠正或增补。检查钢筋锈蚀情况,确定是否除锈和采用哪种除锈方法等。研究钢筋绑扎安装顺序,以免造成不必要的返工。根据施工

13、计划的安排和现场施工条件,确定施工顺序的基础上,与有关工种组织好施工。做好常用机具的配备及材料进场工作,应配有一定数量的常用工具;还有为保证钢筋保护层厚度和钢筋相对位置的塑料垫块和撑铁等。且分别按墙、柱、梁、板相应规格的塑料垫块。钢筋绑扎安装前,应会同施工人员、木工等有关工种,共同检查模板尺寸,标高、预埋件、配线管的安装和预留等工作。2.钢筋绑扎的有关规定(1)所有钢筋的交叉点应用铁丝扎牢。(2)对板和的网,除靠近外围二行钢筋的相交点全部扎实外,中间部份交叉点可相交错扎牢,但必须保证受力钢筋不产生位置偏差(移)。双向受力钢筋必须全部扎牢。(3)梁柱的箍筋除设施要求外应与主受力钢筋垂直设置,箍筋

14、弯钩叠合处,应沿受力钢筋方向错开设置。(4)在绑扎骨架中的非焊接的搭接,接头长度范围内,当搭接钢筋为受拉时,其箍筋的间距不应大于5d,且不大于100mm。当搭接钢筋为受压时,其箍筋的间距不应大于10d,且不应大于200mm。D为受力钢筋中的最小直径。(5)柱中的竖向钢筋搭接时,角部钢筋的弯钩应与模楹成45度(多边形柱为模板内角平分线;园形柱与模楹切线看不起;中间钢筋的弯钩应与模板成90度。)(6)在绑扎钢筋接头时,一定要把接头先行绑好,然后再和其它钢筋绑扎。(7)绑扎和安装钢筋时,一定要符合主筋的保护层厚度。(8)绑扎后钢筋网和钢筋骨架,不得有变形和松脱现象。3.钢筋的绑扎工艺(1)绑扎程序绑

15、线摆筋、穿箍绑扎安放垫块、预埋等检查(2)划线位置板钢筋:平板或板钢筋应在模板或钢筋上划线。柱筋:柱筋中的箍筋应在两根对角线的主筋上划点。梁筋:梁筋应在纵筋上划点。基础钢筋:应在两间各取一根钢筋划点或在垫层上划线。(3)划线要求:钢筋和箍筋的间距、数量应符合设计要求。独立基础的轴线若为偏心时,划线应从基础中心向两边进行。设有加密箍的构件应标明加密区的起止点位置,加密箍数量应符合设计要求。(4)摆筋顺序要求:板类构件:一般应先摆主筋后摆分布筋或负筋;对向板应按施工图要求先摆底层筋,后摆上层筋。梁类构件:先摆纵筋。接头位置:摆放有接头的钢筋时,其接头位置必须符合设计图及现行要求的规定。(5)套箍要求:箍筋间距及数量应符合设计要求。箍筋弯钩叠合处应交错套入。设有附加箍筋或四肢的构件应将主箍与附加箍,双肢箍与双肢箍交错套入纵筋,且各自套入的纵向钢筋不得错号。有变

展开阅读全文
相关资源
猜你喜欢
相关搜索

当前位置:首页 > 建筑/环境 > 设计及方案

copyright@ 2008-2023 1wenmi网站版权所有

经营许可证编号:宁ICP备2022001189号-1

本站为文档C2C交易模式,即用户上传的文档直接被用户下载,本站只是中间服务平台,本站所有文档下载所得的收益归上传人(含作者)所有。第壹文秘仅提供信息存储空间,仅对用户上传内容的表现方式做保护处理,对上载内容本身不做任何修改或编辑。若文档所含内容侵犯了您的版权或隐私,请立即通知第壹文秘网,我们立即给予删除!