党纪学习整改问题清单(含整改措施).docx

上传人:p** 文档编号:967926 上传时间:2024-06-06 格式:DOCX 页数:2 大小:10.35KB
下载 相关 举报
党纪学习整改问题清单(含整改措施).docx_第1页
第1页 / 共2页
党纪学习整改问题清单(含整改措施).docx_第2页
第2页 / 共2页
亲,该文档总共2页,全部预览完了,如果喜欢就下载吧!
资源描述

《党纪学习整改问题清单(含整改措施).docx》由会员分享,可在线阅读,更多相关《党纪学习整改问题清单(含整改措施).docx(2页珍藏版)》请在第壹文秘上搜索。

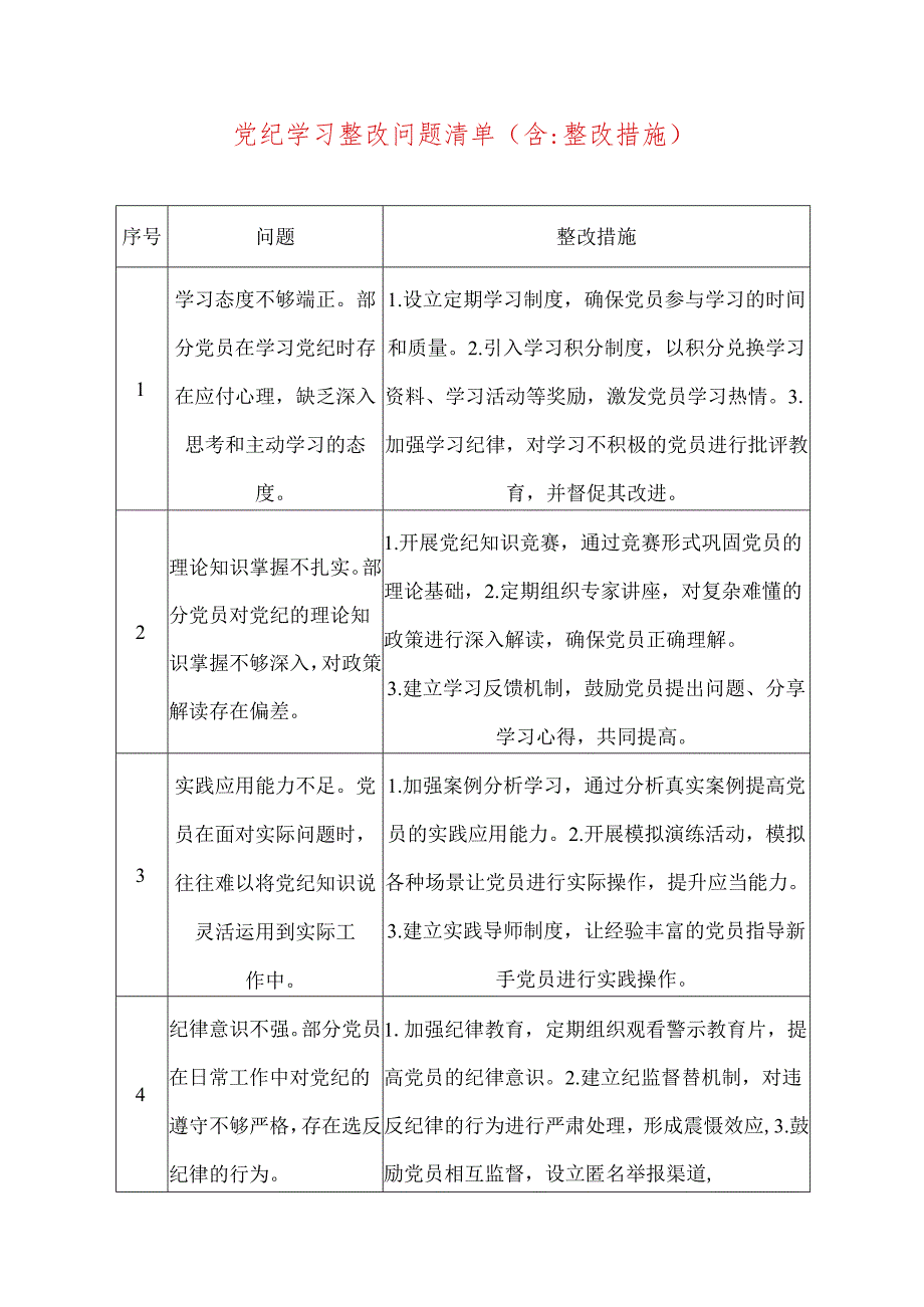
1、党纪学习整改问题清单(含:整改措施)序号问题整改措施1学习态度不够端正。部分党员在学习党纪时存在应付心理,缺乏深入思考和主动学习的态度。1.设立定期学习制度,确保党员参与学习的时间和质量。2.引入学习积分制度,以积分兑换学习资料、学习活动等奖励,激发党员学习热情。3.加强学习纪律,对学习不积极的党员进行批评教育,并督促其改进。2理论知识掌握不扎实。部分党员对党纪的理论知识掌握不够深入,对政策解读存在偏差。1.开展党纪知识竞赛,通过竞赛形式巩固党员的理论基础,2.定期组织专家讲座,对复杂难懂的政策进行深入解读,确保党员正确理解。3.建立学习反馈机制,鼓励党员提出问题、分享学习心得,共同提高。3实

2、践应用能力不足。党员在面对实际问题时,往往难以将党纪知识说灵活运用到实际工作中。1.加强案例分析学习,通过分析真实案例提高党员的实践应用能力。2.开展模拟演练活动,模拟各种场景让党员进行实际操作,提升应当能力。3.建立实践导师制度,让经验丰富的党员指导新手党员进行实践操作。4纪律意识不强。部分党员在日常工作中对党纪的遵守不够严格,存在选反纪律的行为。1.加强纪律教育,定期组织观看警示教育片,提高党员的纪律意识。2.建立纪监督替机制,对违反纪律的行为进行严肃处理,形成震慑效应,3.鼓励党员相互监督,设立匿名举报渠道,确保纪律执行到位。5沟通交流不畅。党员之间在传达学习内容和交流心得体会时存在沟通

3、不畅的情况。1.建立学习交流群,方便党员随时随地分享学习资料和心得,2.定期组织座谈会,政励党员面对面交流,深入讨论,3.开展学习成果展示活动,让党员有机会展示自己的学习成果,增强学习动力。6创新学习形式不足。目前党纪学习方式较为单一,缺乏创新和吸引力。1.探索线上学习方式,如开展网络直播课程、制作微课等,满足党员多样化的学习需求。2.引入游戏化学习模式,通过设计有趣的游戏关卡和任务,澈发党员的学习兴速,3.开展跨学科学习。结合其他学科知识深化对党纪的理解。7学用脱节问题。学习党纪与日常工作联系不够紧密,存在学用脱节的现象。1 .明确学习目的,强调党纪学习与工作的紧密联系,引导党员将学习成果转化为工作动力。2 .结合工作实际开展专题学习,让党员在学习中找到解决工作中实际问题的办法,3.鼓励党员在工作中积极运用所学知识,通过实践检验学习效果,实现学习与工作的良性互动。

展开阅读全文
相关资源
猜你喜欢
相关搜索

当前位置:首页 > 办公文档 > 规章制度

copyright@ 2008-2023 1wenmi网站版权所有

经营许可证编号:宁ICP备2022001189号-1

本站为文档C2C交易模式,即用户上传的文档直接被用户下载,本站只是中间服务平台,本站所有文档下载所得的收益归上传人(含作者)所有。第壹文秘仅提供信息存储空间,仅对用户上传内容的表现方式做保护处理,对上载内容本身不做任何修改或编辑。若文档所含内容侵犯了您的版权或隐私,请立即通知第壹文秘网,我们立即给予删除!