第6章-正弦交流电教案.docx

上传人:p** 文档编号:1102200 上传时间:2024-07-24 格式:DOCX 页数:24 大小:114.73KB
下载 相关 举报
第6章-正弦交流电教案.docx_第1页
第1页 / 共24页
第6章-正弦交流电教案.docx_第2页
第2页 / 共24页
第6章-正弦交流电教案.docx_第3页
第3页 / 共24页
第6章-正弦交流电教案.docx_第4页
第4页 / 共24页
第6章-正弦交流电教案.docx_第5页
第5页 / 共24页
第6章-正弦交流电教案.docx_第6页
第6页 / 共24页
第6章-正弦交流电教案.docx_第7页
第7页 / 共24页
第6章-正弦交流电教案.docx_第8页
第8页 / 共24页
第6章-正弦交流电教案.docx_第9页
第9页 / 共24页
第6章-正弦交流电教案.docx_第10页
第10页 / 共24页
亲,该文档总共24页,到这儿已超出免费预览范围,如果喜欢就下载吧!
资源描述

《第6章-正弦交流电教案.docx》由会员分享,可在线阅读,更多相关《第6章-正弦交流电教案.docx(24页珍藏版)》请在第壹文秘上搜索。

1、正弦交流电【工程描述】正弦交流电是一种最简单而乂最根本的交流电,具有不同于直流电的特点,有特殊的表征方法。此工程从介绍正弦交流电的产生及表征正弦交流电的方法出发,逐步分析简单的正弦交流电路、三相正弦交流电的产生、三相电源及负载的连接。其中,表征正弦交流电的:要素及简单正弦交流电路的计算方法是此次工程重点,并通过技能训练来强化这些筑点知识:三相正弦交流电路是此工程的难点,通过技能训练来突破这些难点知识。本章在高考中的地位:本堂是电磁感应定律的应用和延伸,也是高中物理电磁学知识的收尾。高考对交流电的产生和变压器的原理要求较高,而对电磁场的电磁波仅限于一般性认识和了解,特别注意电磁振荡及1.C回路不

2、再列为高考要求,因而也不必在此浪费时间。史习的重点是交流电的的变化规律及其描述(包括图象)、有效值的概念、理想变压器的原理、电能输送中相关计算等。特别是交变电流知识和力学知识的综合应用问题,要引起足够重视,如2003年高考“自行车头灯”问题,还有带电粒子在加仃交变电压的平行金属板间的运动问题等,曳习过程中,要注意适量训练,提高综合应用能力.【教学目标】应知1 .了解正弦交流电的产生原理。2 .掌握表征正弦交流电的三要素以及相位差的概念。3 .掌握解析式、波形图、旋转矢量(相量)法3种表示正弦交流电的方法。4 .掌握简维正弦交流电路电压与电流的关系,了解感抗、容抗的概念及串联谐振的条件和特点.5

3、 .了解简单正弦交流电路的有功功率、无功功率、视在功率、功率因素的概念及提高功率因素的意义。6 .掌握三相四线制电源的线电压和相电压的汁算方法。7 .理解三相对称负载星形联结和三角形联结时,负载相电压和线电压、负载相电流和线电流的关系应会1 .能测R正弦交流电的电流与电压.2 .能对简单照明电路配电板进行安装,能铺设简单暗线电路。3,能正确连接三相负载的三角形、星形联结。【工程分配】任务一正弦交流电根底(2i果时)任务二正弦交流电的表示方法(2课时)任务三简单正弦交流电路(4课时)任务四R1.C串联电路(4课时)任务五三相正弦交流电(6课时)任务六正弦交流电路的功率(4课时)任务一正弦交流电根

4、底(2课时)一、【教学目标】知识目标:知道正弦交流电的根本概念技能目标:I了解正弦交流电的产生过程。2理解并掌握正弦交流电的三要素,相位差及有效值。情感目标:通过正弦交流电的学习,培养学生时生活的热爱,激发学生对电的兴趣,二、【教学重点】正弦交潦电的:要素三、【教学难点】1相位差的理解及判断。2有效值概念的理解.四、【教学过程】()明确工程任务理解正弦交流电的:要素及掌握正弦交流电的表示方法二)制定工程实施方案复习中学内容引入新课提问:1什么叫直流电?(大小和方向都不随时间变化的电流、电压或电动势统称为直流电)2什么叫交流电?其如何分类?(大小和方向都随时间发生变化的电流、电Jk或电动势统称为

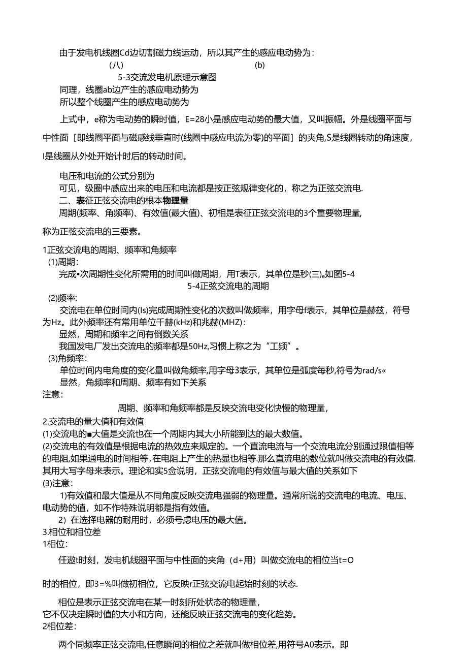
5、交流电。其分类如下:)总结:1随时间按正弦规律发生变化的交流电称为正弦交潦电。2交流电与直潦电相比有三个主要优点:第.交流电可以用变压罂改变电压,便于远距离输电第二,交流电机比相同功率的直潦电机构造简单,造价低.第三,可以用整流装置,将交流电变换成所需的直流电。所以,实际中广泛应用交流电。3在交流电路中,随时间变化的量用小写字母表示,不随时间变化的量用大写字母表示。一、正弦交流电的产生I如图交流发电机结构与原理示意图(八)(b)由于发电机线圈Cd边切割磁力线运动,所以其产生的感应电动势为:(八)(b)5-3交流发电机原理示意图同理,线圈ab边产生的感应电动势为所以整个线圈产生的感应电动势为上式

6、中,e称为电动势的瞬时值,E=28小是感应电动势的最大值,又叫振幅。外是线圈平面与中性面即线圈平面与磁感线垂直时(线圈中感应电流为零)的平面的夹角,S是线圈转动的角速度,I是线圈从外处开始计时后的转动时间。电压和电流的公式分别为可见,级圈中感应出来的电压和电流都是按正弦规律变化的,称之为正弦交流电.二、表征正弦交流电的根本物理量周期(频率、角频率)、有效值(最大值)、初相是表征正弦交流电的3个重要物理量,称为正弦交流电的三要素。1正弦交流电的周期、频率和角频率(1)周期:完成次周期性变化所需用的时间叫做周期,用T表示,其单位是秒(三)e如图5-45-4正弦交流电的周期(2)频率:交流电在单位时

7、间内(Is)完成周期性变化的次数叫做频率,用字母f表示,其单位是赫兹,符号为Hz。此外频率还有常用单位千赫(kHz)和兆赫(MHZ):显然,周期和频率之间有倒数关系我国发电厂发出交流电的频率都是50Hz,习惯上称之为“工频”。(3)角频率:单位时间内电角度的变化量叫做角频率,用字母3表示,其单位是弧度每秒,符号为rad/s显然,角频率和周期、频率有如下关系注意:周期、频率和角频率都是反映交流电变化快慢的物理量,2.交流电的量大值和有效值(1)交流电的大值是交流也在一个周期内其大小所能到达的最大数值。(2)交流电的有效值是根据电流的热效应来规定的。一个直流电流与一个交流电流分别通过限值相等的电阻

8、,如果通电的时间相等,在电阻上产生的热显也相等.那么直流电的数位就叫做交流电的有效值.其用大写字母来表示。理论和实5佥说明,正弦交流电的有效值与最大值的关系如下(3)注意:1)有效值和最大值是从不同角度反映交流电强弱的物理量。通常所说的交流电的电流、电压、电动势的值,如不作特殊说明都是指有效值。2)在选择电器的耐用时,必须号虑电压的最大值。3.相位和相位差1相位:任遨t时刻,发电机线圈平面与中性面的夹角(d+用)叫做交流电的相位当t=O时的相位,即3=%叫做初相位,它反映r正弦交流电起始时刻的状态.相位是表示正弦交流电在某一时刻所处状态的物理量,它不仅决定瞬时值的大小和方向,还能反映正弦交流电

9、的变化趋势。2相位差:两个同频率正弦交流电,任意瞬间的相位之差就叫做相位差,用符号A0表示。即显然,两个同频率正弦交流电的相位差,就是它们的初相之差。其与时间无关。相位差的作用是判断两个同频率正弦交流电之间的相位关系,具体判断方法如下:=w-0时,叫做i1.超前ZP-%-。02VO时,叫做i1.滞后,p=r+徜u(t)=sinGyr+的)引导学生理解解析式中各符号的物理含义。二、波形图表示方法可结合U=311sin(314/45o)V,i=Isin(314?+900)说明:再次强调说明只须掌握三要素即可写出解析式4J1.21龄.说明正弦交流电可在实验室用波形图观察到,将其在建立的直角坐标系中直

10、观画出随时间变化的曲线,这种用正弦波形图表示正弦交潦电的方法,称为波形图方法。(1)画波形图(即正弦曲线)的步骤第步:画出个坐标系,其横轴表示时间(t)或角度it),纵轴表示随时间变化的趋势、电压和电流的大小。第二步:确定正弦曲线的起点,即交流电的解析式中使其值为零的时间(t)或角度(J。列如,使2IO12545e=22O2sinf1.(X)r+6Oo)V=O,即Sina(X)m+60)=O,得1()Om=-60”“第三步:在-2乃-+2”范困内画出一个周期的正弦曲线,该正弦曲线的振幅值就是交潦电的最大值.(图略P128)引入间接表示方法矢量图及相量表示方法有时为了比拟几个正弦量的相位关系,也

11、可以把它们的波形图在同个坐标系中,但纵坐标要按照不同的比例来表小。两种表示方法比拟:均为直观表示法,简单明了反映正弦交流电的三要素,及任一时刻的瞬时值。缺点:难以实现加减及乘除的运算。(2)相位关系分析两个同频率正弦交流电的相位差,就是它们的初相之差。其与时间无关。相位差的作用是判断两个同频率正弦交流电之间的相位关系,具体判断方法如下:=-时,叫做超前A=w-f0时,叫做&滞后I2=(PS-伙Q=时,叫做同相n-m180时,叫做反相=V,tnVfB=9时,叫做正交三、旋转矢量图及相量图表示方法:(1)旋转矢址图结合图6-1-8所示图略P129)为正弦交流电r6sin(M+3J的旋转矢量图,其旋

12、转矢量以加速度。沼逆时针方向匀速转动。可由波形图作出旋转矢量图,作图步界如下:第一步,根据波形图的最大值(或有效值)来确定旋转矢量的长度,并以此旋转矢量作为半径画出一个圆周。第二步,将波形图“7=O时的纵唳标点对应到旋转矢量圆周Jb确定个点。第三步,确定任一时刻波形图中的点在旋转矢量图中的位乱小结:旋转矢量能表达正弦交流电的三要素,又能反映正弦显的瞬时值,是种间接完整表示正弦交流电的方法。旋转矢量的长度表示交流电的最大值(或有效值),旋转矢量的初相表示交流电的初相,旋转矢量的角速度表示交流电的角频率。2正弦量的矢量图表示方法:定义:用初始位置的矢量来表示正弦量:矢量的长度与正弦量的及大值或有效值成正比:矢量与横轴正方向的夹角等于初相.这种表示方法称正弦量的相珏图表示方法。说明1表示正弦量的的矢量称为相量2表示是大写电压、电流字母上加黑点3分最大值相显、有效值相量4把同频率的几个正弦量,在同一坐标系中用相量发示的图形称相:图强调对应表示方法匕v:-K-注意强调:同频率,最大值相量与有效值相量的区别例如:三正弦交流量e(0=3sin(如彳+60)V,/(f)=7.O7sin(00*f+30)A,u(t)=HsinUOOkt-60)V,试画出相量图.解

展开阅读全文
相关资源
猜你喜欢
相关搜索

当前位置:首页 > 中学教育 > 中学学案

copyright@ 2008-2023 1wenmi网站版权所有

经营许可证编号:宁ICP备2022001189号-1

本站为文档C2C交易模式,即用户上传的文档直接被用户下载,本站只是中间服务平台,本站所有文档下载所得的收益归上传人(含作者)所有。第壹文秘仅提供信息存储空间,仅对用户上传内容的表现方式做保护处理,对上载内容本身不做任何修改或编辑。若文档所含内容侵犯了您的版权或隐私,请立即通知第壹文秘网,我们立即给予删除!