排水沟挡墙浆砌片石技术交底.docx

上传人:p** 文档编号:240118 上传时间:2023-04-18 格式:DOCX 页数:5 大小:61.90KB
下载 相关 举报
排水沟挡墙浆砌片石技术交底.docx_第1页
第1页 / 共5页
排水沟挡墙浆砌片石技术交底.docx_第2页
第2页 / 共5页
排水沟挡墙浆砌片石技术交底.docx_第3页
第3页 / 共5页
排水沟挡墙浆砌片石技术交底.docx_第4页
第4页 / 共5页
排水沟挡墙浆砌片石技术交底.docx_第5页
第5页 / 共5页
亲,该文档总共5页,全部预览完了,如果喜欢就下载吧!
资源描述

《排水沟挡墙浆砌片石技术交底.docx》由会员分享,可在线阅读,更多相关《排水沟挡墙浆砌片石技术交底.docx(5页珍藏版)》请在第壹文秘上搜索。

1、路基附属工程技术交底1路基排水1.1 一般规定.施工前,应校核全线排水设计是否完善,合理,必要时应提出补充和修改意见,使全线的沟渠,管道,桥涵组合成完整的排水系统。临时排水设施应尽量和永久排水设施相结合,排水方案应因地制宜,经济适用。1.1.2 施工前,应先完成临时排水设施。施工期间,应常常维护临时排水设施,保证水流畅通。1.1.3 在路堤施工中,各施工作业层面应设2%4%的排水横坡,层面上不得有积水,并应实行措施防止水流冲刷边坡。1.1.4 在路堑施工中,应刚好将地表水排走。1.1.5 各种路基排水设置和连接应尽量不占或少占农田,并和当地农田水利建设相协作。1.1.6 施工中,应对地下水状况

2、进行记录并刚好反馈。1.2 排水沟,截水沟1.2.2 施工工序(图1-1)图1-1施工工序A型路堤边沟适用一般状况。B型适用于挡墙下需要设置边沟的状况。其他边沟形式见设计图纸。1.2.3 施工要点1)测量放样浆砌排水工程采纳分段施工,分段放样。依据路基中线及护坡道高程放出两侧坡脚线,然后依据边沟,排水沟设计表中“沟中心至中桩距离”参数放出排水沟中线,再通过排水沟结构尺寸放出水沟边线,并用白灰在地上画出。通过沟底高程,沟底纵坡确定开挖深度。2)基坑开挖利用测量放样出的边线及计算出的开挖深度,采纳人工协作挖掘机机械开挖。基坑开挖至距设计沟底10-15Cm时,改以人工挖掘。人工修整至设计尺寸,不能扰

3、动沟底及坡面的原地面,不允许超挖,在施工浆砌片石前,先铺IOCm的砂砾垫层。3)砂浆搅拌砂浆协作比严格采纳项目试验室已批复的协作比执行。现场需要达到以下要求方可进行施工。场地硬化,电子称强制式搅拌机,材料标示牌砂浆运用砂浆搅拌机现场拌和,拌和时间宜为3-5分钟,且砂浆应随拌随用。砂浆中所用水泥,砂,水等材料的质量标准符合混凝土工程相应的材料质量标准。砂的最大粒径不宜超过5mmO砂浆的和易性采纳直观法进行检查,以手能将砂浆捏成小团,松手后不松散,又不由灰铲上流下为度。4)片石应符合设计规定的类别和强度,石质应匀称,不易风化,无裂纹,不得采纳风化石;片石厚度不应小于15Omm(卵石和薄片禁止运用)

4、。5)采纳坐浆法进行施工,禁止采纳灌浆法进行施工。片石,砌体在运用前必须浇水潮湿,表面如有泥土,水锈,应清洗干净。各砌层的砌块应安放稳固,较大的砌块应运用于下层,且大面对下,尖锐突出部分应敲除。砌块间砂浆饱满,粘结坚固。6)砌体每10-15米设置一道沉降缝。7)砌体勾缝砂浆强度采纳M7.5水泥砂浆,砌体勾缝统一采纳凹缝。浆砌片石缝宽未3-4cm,预留缝深度3cm,若深度不满意要求时,在勾缝前需凿除,深度不得小于3cm,凿除后需用水潮湿,冲洗掉表面浮渣。勾缝质量要求:坚固牢固,宽窄匀称,深浅一样,周边清洁,形式美观。1.2.4 质量限制1)排水设施要求纵坡顺适,沟底平整,排水畅通。2)外观要求线

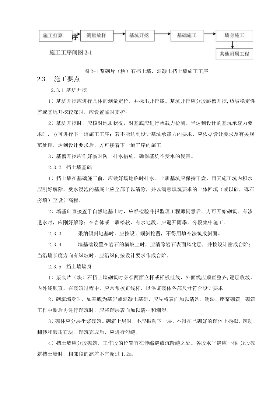
5、型美观,平顺,圆滑。3)构造物要求坚实,稳定。4)基础伸缩缝应和墙身伸缩缝一样。5)砌体抹面应平整,压光,顺直,不得有裂缝,空鼓现象。6)实测项目质量应满意规范马路工程质量检验评定标准(JTGF80/1-2004)的规定。线型及勾缝需达到此水平2挡土墙2.1 一般要求2.1.1 挡土墙施工前,应做好截,排水及防渗设施。2.1.2 在岩体破裂,土质松软或地下水丰富的地段修建挡土墙,宜避开雨季施Io图2-1浆砌片(块)石挡土墙,混凝土挡土墙施工工序2.3 施工要点2.3.1 基坑开挖1)基坑开挖应进行具体的测量定位,并标出开挖线。基坑开挖应分段跳槽开挖,边坡稳定性差或基坑开挖较深时,应设置临时支护

6、;2)基坑开挖时,应核对地质状况,对基底应进行承载力检测。当达到设计的基坑承载力要求时,方可进行下一道施工工序;若不能达到设计基坑承载力的要求,应依据设计要求及有关规范处理,达到设计要求后,方可接着下一道工序的施工。3)基槽开挖应作好临时防,排水措施,确保基坑不受水的侵害。2.3.2 挡土墙基础1)挡土墙在基础施工前,应做好场地临时排水。土质基坑应保持干燥,雨天施工坑内积水应刚好解除,受水浸泡的基底土应全部予以清除,并以满意填筑要求的土体回填(或以砂,砾石夯填)至设计高程。2)墙基础直接置于自然地基上时,应经检验并报监理工程师同意后,方可开始砌筑。有渗透水时,应刚好解除;在岩体或土质松软,有水

7、地段,应避开雨季,分段集中施工。2.3.3 采纳倾斜地基时,应按设计倾斜挖凿,不得用填补法筑成斜面。2.3.4 墙基础设置在岩石的横坡上时,应清除岩石表面风化层,并按设计凿成台阶;当沿墙长度方向有纵坡时,应沿纵向按设计要求作成台阶。2.3.5 挡土墙墙身1)浆砌片(块)石挡土墙砌筑时必须两面立杆或样板挂线,外面线应顺直整齐,逐层收坡,内外线顺直。在砌筑过程中,应常常校正线杆,以保证砌体各部尺寸符合设计要求。2)砌筑墙身时,如基底为基岩或混凝土基础,应先将表面加以清洗,潮湿,座浆砌筑。砌筑工作中断后再进行砌筑时,应将砌层表面加以清扫和潮湿。3)砌体应分层坐浆砌筑。砌筑上层时,不应振动下一层,不得

8、在已砌好的砌体上抛掷,滚动,翻转和敲击石块。砌筑完成后,应进行勾缝。4)挡土墙应分段砌筑,工作段的位置宜在伸缩缝或沉降缝之处。各段水平缝应一样;分段砌筑挡土墙时,相邻段的高差不宜超过1.2m。5)挡土墙的泄水孔应预先埋设,向排水方向倾斜,保证排水顺畅,不得反倾斜。在折线挡土墙易积水处应设泄水孔。6)砌体石块应相互咬接,一砌缝砂浆饱满。砌缝宽度一般不大于3cm(浆砌块石),上下层错缝(竖缝)距离不得小于8cm,并应尽量使每层石料顶面自身形成一个较平整的水平面。7)砌体出地面后,浆砌强度达到75%以上后,方可回填墙背填料。8)混凝土挡土墙的浇注应符合设计和规范要求。当进行分层浇筑时,应留意预埋石笋

9、,连接处混凝土面应凿毛,并在浇筑前清洗干净。2.3.6 墙背填料,填筑1)墙背填料应选择透水性强,易排水,抗剪强度大且稳定的填料。碎石土,砂类土力学性能稳定,受水影响较小,因而应优先选择渗透性良好的碎石类土,砂类土作填料。填料中严禁含有有机物,草皮,树根,冰块等杂物及生活垃圾。2)浸水挡土墙的墙背应全部采纳水稳定性和透水性良好的材料填筑。3)挡土墙的墙体达到设计强度的75%以上时,方可进行墙后填料施工。挡土墙顶面应做成和路肩一样的横坡度,以便解除路面水。4)墙后必须回填匀称,摊铺平整,填料顶面应按设计要求设置横坡,其坡度一般为2%3%。在墙后Im范围内,不得有大型机械行驶或作业。墙后填筑时,应分层填筑,松铺厚度应不超过20cm,压实度应满意规范和设计文件的要求。2.4 质量限制2.4.1 砌体表面应平整,砌缝应完好,无开裂现象;勾缝应平顺,无脱落现象,泄水孔坡度应向外,无堵塞现象;沉降缝应整齐垂直,上下贯穿,施工完后用沥青麻絮填塞。2.4.2 混凝土的表面应平整,表面的蜂窝麻面不得超过该面积的0.5%,深度不得超过8mm02.4.3 位于弯道处的挡土墙应平顺,圆滑,美观。2.4.4 实测项目质量应满意规范马路工程质量检验评定标准(JTGF80/1-2004)规定的要求。浆砌片石当时需要达到此标准2.5 现场施工用具及勾缝见排水沟要求。

展开阅读全文
相关资源
猜你喜欢
相关搜索

当前位置:首页 > 建筑/环境 > 建筑图集

copyright@ 2008-2023 1wenmi网站版权所有

经营许可证编号:宁ICP备2022001189号-1

本站为文档C2C交易模式,即用户上传的文档直接被用户下载,本站只是中间服务平台,本站所有文档下载所得的收益归上传人(含作者)所有。第壹文秘仅提供信息存储空间,仅对用户上传内容的表现方式做保护处理,对上载内容本身不做任何修改或编辑。若文档所含内容侵犯了您的版权或隐私,请立即通知第壹文秘网,我们立即给予删除!