紧固件批次管理.docx

上传人:p** 文档编号:343600 上传时间:2023-08-03 格式:DOCX 页数:7 大小:69.47KB
下载 相关 举报
紧固件批次管理.docx_第1页
第1页 / 共7页
紧固件批次管理.docx_第2页
第2页 / 共7页
紧固件批次管理.docx_第3页
第3页 / 共7页
紧固件批次管理.docx_第4页
第4页 / 共7页
紧固件批次管理.docx_第5页
第5页 / 共7页
紧固件批次管理.docx_第6页
第6页 / 共7页
紧固件批次管理.docx_第7页
第7页 / 共7页
亲,该文档总共7页,全部预览完了,如果喜欢就下载吧!
资源描述

《紧固件批次管理.docx》由会员分享,可在线阅读,更多相关《紧固件批次管理.docx(7页珍藏版)》请在第壹文秘上搜索。

1、1 .目的:1.1 通过对产品全过程的标示和批次管理,确保产品出现质量问题或需要时可实现追溯;2确保产品生产过程的有效管理;1.3产品在生产流程、品质、数量以及外协厂生产、加工的有效掌控,满足客户需求.2 .适用范围:适用于本公司所有禁锢件产品。3 .职责:3. 1仓库负责批次号的标示,产品的储存及账目管理。3.2 质量部负责监督产品的标示过程,收集供货产品的批次信息,并负责质量异常的批次追溯及原因调查。3.3 生产负责产品的实际操作,收集不良产品的批次信息,并汇报给仓库和质量,采购等部o3.4 采购负责产品的信息衔接,协助质量和仓库处理不良品的退换货,严格要求供应商做好批次管理,并提供相应的

2、检验记录。4.批次定义4.1意义:在仓库管理程序中,批次管理与仓库其他工作同步进行,运用标识跟踪,对入仓的主要生产原材料按批次进行管理,保证产品实现可追溯性管理。4.2原材料的标示原材料进厂时须经质检IQC检验后,库管核对无误后方可入库。入库时库房管理员须对入库物料进行批次标示,分类储存,堆放,并在物料卡上注明相应的批次编号。4. 3批次编号的规则4. 3.1定义:批次编号是以生产所需物料为对象,代表同一批入库的物料或出库的物料,使物料的流向来龙去脉清晰可查。5. 3.2批号设定原则:批号设定原则上有三部分组成。a)进料日期:取年月日后两位数字表示,如此批材料是20151008,实际取值为15

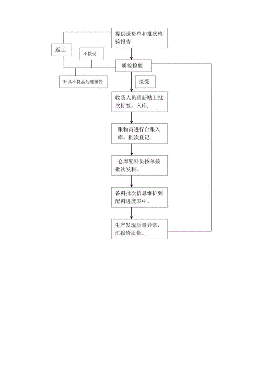
3、1008.b)供应批号:供应商公司名称的拼音的首个字母+材料的生产日期(年月日的后两位);如乔普士送货一批禁锢件,生产日期为20150608,那么供应商的批次为:Q150608.威特纳斯为:W150608.c)Rework的标示:一般材料在生产过程中难免会产生质量问题,若需要供应商返工的材料再次入库后,就要加上后缀。如返工一次就在批次后加上01,两次就02,以此类推。4. 3.3设定的实例依乔普士的送货为例;150326Q15031201返工次数供货方批号进料日期5.紧固件进出管理5.1 紧固件入库时的批号管理:供应商在送货时须提供该批货物的送货单和批次检验报告;收料时须详细核对来料厂家、订单

4、号、型号、物料代码、数量和批次号。质检进行检验,产品合格后,检验报告报告由质检部存档以便后续追踪;仓库收货人员根据公司的批号原则重新打印标签,质检IQC在原料标签上贴上OK便签或者合格章,仓库则把标签贴在靠近供应商标签的同一侧,并记录在采购到货通知上,便于识别。然后,仓库账务操作人员再把产品的批次信息录入到紧固件的批次管理的表格中“紧固件批次信息表”中。若产品不合格,质检IQC直接在供应商的标签上贴上NG标签和不合格章,仓库收货人员则把不良品放置于仓库不良品区,待后续处理。5. 2紧固件出库时的批号管理:出库时仓库账物人员依据计划的配料信息,打印出配料单给到仓库配料人员,配料单须增加一项批次号

5、,因计划给到仓库的配料信息提前10天左右,配料日期不固定且中间有很多插单;故仓库账物人员给到配料员的清单批次处是空白项,待仓库需要配料时则在紧固件批次信息表中查询该出库的批次,登记在配料进度表批次项中,然后再进行实物备料。若实物备料中的批次号与进度表中登记的信息一致,待配料完成后,配料员维护台账时把实际批次号一同维护在配料进度表中,便于后续查询。1)如每批物料能一次性发完,则应选择该批物料一次出库。同时账物员须在紧固件批次信息表中进行销账,并注明生产工单号。2)如每批物料一次只发一部分,仓库账物员则分批进行消除,并记录好对应的生产工单号.3)如发料是需要发放至少两个批次的物料时,账物人员须消除

6、两个批次号的数据,并注明生产工单号。6. 产品批次监控6.1 技术质量部定期或不定期对仓库原材料及生产环节中批次标示进行监视、抽查、核对,如发现批次混乱将汇报给部门领导,部门领导则对该员工的当月绩效进行减分或罚款等处罚。6. 2为了便于产品可追溯性,要求产品出入库人员详细记录产品收发时对应的原材料批次.7.相关记录7.1 紧固件批次信息表7. 2到货通知单7. 3配料进度表8. 批次管理流程图:供应商送货产品换季,如何更好地处理积压库存?案例:“张经理,春节前,你拼命地催我打款发货,我都基本上按照你要求的做了,现在旺季过去了,产品库存还有一大堆,占压了我的大量资金,搞得我代理的别的产品都没法进

7、货,我该怎么办呀?这件事你可要帮帮忙,为我作主啊”,三月份一过,作为某白酒厂家的销售经理李明就陆续收到了一些经销商的“救火”电话。的确,在度过了春节这个一年中白酒最旺的销售季节后,如何处理库存积压产品便成了白酒厂家销售人员面临的新的销售难题,那么,作为酒类产品,如何在产品换季之时,巧妙地处理积压库存呢?分析:处理积压库存产品,是销售人员必须具备的一项“基本功”,因为如果积压产品处理不当,将会成为企业与经销商产生摩擦以及下一步合作的严重障碍,它决定了经销商未来还进不进货?还是不是与厂家继续合作,因此,如何巧妙地处理库存,便是对厂家以及销售人员的一个最大的考验。一般情况下,造成产品积压的原因不外乎

8、如下几种:1、作为实际“操盘手”的业务员,不能合理地估算销售旺季的相对“准确”的销量,导致业务员和经销商过多地担心货不够卖,因此,大量进货,造成库存过多,难以在销售旺季消化完毕。2、一些销售经理销售目标压力过大,为了达成目标,他们往往利用销售旺季,通过各种正常、非正常手段进行压货,最终导致经销商“消化”不良。3、一些经销商贪图“小便宜”,他们在企业抛出压货的各种富有诱惑力的促销政策后,往往不顾自己的实际销售能力,盲目存货,造成产品的自然积压。以上是常见的造成产品积压的三种原因,其实,不论是哪一种因素造成的产品积压,作为销售人员都是要想方设法进行消化和处理,因为只要经销商库存不能及时地“清空”,

9、经销商就不会连续进货,渠道就会受到阻塞,销售就会出现问题,因此,作为销售经理,就必须学会在产品换季时,巧妙而灵活地处理积压库存。除了销售人员摆正心态,不要盲目压货,以及经销商不要为了贪占政策而“生吞活剥”地大肆占仓压货,从而合理地预防人为产品积压外。以下是可以采用的四种处理积压库存的方法:巧搭便车法。这个方法,操作起来比较简单,就是将滞销的积压产品,作为另外种产品的赠品,该款产品可以是新产品,也可以是“当红”的畅销产品,通过新产品上市,以及畅销产品的影响力,从而来带动积压产品的快速回转。比如,某白酒厂家桂林的经销商同时也代理当地畅销品牌XX啤酒,在白酒销售旺季过后,针对“卖剩”的积压产品,该厂

10、家的区域经理配合经销商,将自己的白酒产品,作为促销赠品,来让畅销的XX啤酒“带”着消化。促销规定:凡进够30箱某款中档啤酒,就贿送六瓶装白酒一箱,从而顺势消化了库存积压的白酒产品。巧搭便车法需要注意以下两点:1、“搭便车”不能强求。当把积压产品当成促销品时,要尽量说服下游经销商接受,这就需要销售人员掌握措辞技巧,在不造成对方反感的情况下,顺利地推销产品。2、搭便车的产品要控制数量。即随畅销品或新品搭赠的积压产品一次不可太多,以防止下游渠道的“二次积压”,要根据下游分销商的实际销售能力,给予合理搭赠配比,不可不顾实际的进行“硬压”,否则,最终收场和受损失的肯定还是自己。捆绑捎带法。所谓捆绑捎带法

11、,就是将积压产品,与市场上较为畅销的产品“捆绑”销售,即你要想销售畅销产品,就必须附带销售积压产品,通过这种方式,从而能够巧妙地让积压产品“变现”。比如,某白酒厂家的“经典”款产品在市场上非常畅销,即使在销售淡季,该产品仍然有较大的销量。在该厂家春节前推出的一款礼品装新产品滞销时,为了及时消化库存,防止大量积压,该厂家推出了进货“经典”产品,必须按照10%的比例,捎带该礼品装新产品,虽然,这看似是一种“强买强卖”行为,但由于该“经典”产品非常畅销,利润也较为可观,因此,很多经销商最后还是接受了这种“配比”方式,从而让滞销库存在市面上得到了流通,实现了厂家期望的“库存转移”:把风险转嫁给了经销商

12、,迫使经销商必须下功夫进行销售,完成了积压产品“从商品到货币这惊险的一跳”。与巧搭便车法有所不同的是,搭便车是把积压产品当成了不会“动”的促销品,即赠品,而捆绑措带法,则是把积压产品变着法儿销售了出去,最终变现了货款,从而解除积压风险。捆绑指带法需要注意的是:】、所“傍”的产品一定是畅销品。如果不是畅销品或下游经销商看好的产品,则这种方法很难凑效。所以,有合适的畅销产品是前提。2、厂家一定要进行深度协销,以彻底消化掉积压库存产品。在积压产品实现了库存的转移后,最终定要让产品得到消费,即要通过协助经销商分销到下游渠道,最终被顾客所接受和消费、消化抻。这就要求厂家的销售人员一定要负起责任,通过协助

13、经销商铺货、加大促销等,最终让产品得到变现。逆向涨价法。这种方法,需要一定的操作技巧,当然,也需要定的勇气和魄力。该方法的操作要点是:、果断地将产品价格上涨,上涨的幅度,可以根据市场上线竞品的价格来确定。二、在价格上扬的同时,加大促销或折扣的力度,致其足够诱人,并且总体上来讲产品最终价格是比原来要低。三、产品要在没有进入过的区域或者渠道来进行销售,此为此法操作成功的关键。比如,某啤酒经销商在销售淡季为了消化在流通渠道(比如零售店)已经滞销的库存产品,将原来每箱分销价24元的产品(扣除各种促销后底价为21元),涨到36元,然后加大促销的力度,实施“买一赠一”,并大规模地在原来没有销售过该款产品的

14、大排档、B、C类饭店进行集中铺货,由于促销力度看起来非常大,再加上宣传到位,铺货人员得力,因此,库存的几千箱产品很快就得到了消化处理。逆向涨价法的操作,要注意以下几点:1、涨价后的产品一定要在“陌生”区域,以及未“触及”的渠道来进行,如果是“夹生”区域或渠道,则要谨慎操作,防止价格“穿都”和产品“露馅”。2、促销或折扣的力度一定要足够大,大到能够让下游渠道和顾客心动,从而“引君入瓮”,乖乖让其就范。3、使用该方法,推销人员一定要有胆有识,敢于“叫价”,通过富有自信的推介,感染客户,消除客户的“后顾之忧”。4、一定不要让下游客户知道该产品是积压库存产品,否则,即使价格再便宜,促销力度再大,客户都

15、有可能不愿接受。积压的库存产品往往会让人“担惊受怕”。另辟蹊径法.当以上三种方法,都不能有效地处理积压库存时,我们就要考虑采用“另辟蹊径”法。所谓另辟蹊径,就是通过不同于一般渠道的另类销售手法,比如开展团购业务,开发特殊渠道等,从而能够让产品一次性地予以处理和消化掉。常用的方法主要有:1、做团购,将积压产品“转变”为福利品。中国是一个注重人性化的国度,随着各单位工会组织的建立健全,劳保福利意识也越来越浓厚。因此,通过开发企事业单位,让积压的产品成为福利品,直接进入消费渠道,便是一种最为便捷的处理消化方式。2、联合促销。即联合其他非同类企业,在双旅的原则下,让积压的库存产品作为对方的“促销品”,

16、最终达到消化库存积压产品的目的。比如,四川某白酒厂家,曾有一款积压的铁皮盒装白酒,在通过正常渠道实在不好销售的情况下,主动联合广东某VCD厂家,实施双向合作,即VCD厂家在出售产品时,每台搭赠2盒白酒,而白酒厂家在销售其产品时,将VCD产品作为奖品奖励给业绩表现优秀的经销商以及下游分销商、零售商,从而通过这种方式,合理地解决了积压的库存难题。另辟蹊径法的操作要注意两点:1、开展团购时,要顾及中国的国情,在联系相关单位负责人时,注意一些行业“潜规则”的运用,通过对相关单位“关键人物”(主管采购、财务决策大权)的调查研究,“投其所好”,利用关系、人情、礼品、回扣等,打开团购单位的大门。2、联合促销,要保持矜持,不可自掉档次。虽然是作为促销品出现,但产

展开阅读全文
相关资源
猜你喜欢
相关搜索

当前位置:首页 > 管理/人力资源 > 薪酬管理

copyright@ 2008-2023 1wenmi网站版权所有

经营许可证编号:宁ICP备2022001189号-1

本站为文档C2C交易模式,即用户上传的文档直接被用户下载,本站只是中间服务平台,本站所有文档下载所得的收益归上传人(含作者)所有。第壹文秘仅提供信息存储空间,仅对用户上传内容的表现方式做保护处理,对上载内容本身不做任何修改或编辑。若文档所含内容侵犯了您的版权或隐私,请立即通知第壹文秘网,我们立即给予删除!