防汛、防台、防洪应急预案及演练预案.docx

上传人:p** 文档编号:351170 上传时间:2023-08-05 格式:DOCX 页数:4 大小:22.32KB
下载 相关 举报
防汛、防台、防洪应急预案及演练预案.docx_第1页
第1页 / 共4页
防汛、防台、防洪应急预案及演练预案.docx_第2页
第2页 / 共4页
防汛、防台、防洪应急预案及演练预案.docx_第3页
第3页 / 共4页
防汛、防台、防洪应急预案及演练预案.docx_第4页
第4页 / 共4页
亲,该文档总共4页,全部预览完了,如果喜欢就下载吧!
资源描述

《防汛、防台、防洪应急预案及演练预案.docx》由会员分享,可在线阅读,更多相关《防汛、防台、防洪应急预案及演练预案.docx(4页珍藏版)》请在第壹文秘上搜索。

1、防汛、防洪应急预案及应急救援演练方案(防汛)根据集团公司防汛、防台工作动员部署会议上的讲话精神及工作要求。中船日立公司结合目前所处区域及周边环境的变化,以及总结20XX年6月2日受水灾影响的经验教训I,强化防汛、防台工作责任制,加强预报、预警,强化应急准备,突出防范重点,落实应对措施和实战经验,总结防汛、防台工作可能出现的问题和原因,落实整改和完善机制。制定应急救援预案及演练方案。防汛、防洪应急预案一、预案的目的在遇到强降雨、恶劣天气、汛情紧急的情况下,能够迅速、高效、有序的组织抗洪抢险、组织人员疏散、安全撤离,保障公司财产。作好防洪、防汛和抢险救灾应急工作并通过演练,进一步提高领导和有关部门

2、应对汛情紧急情况下的应急能力。提高员工的防灾、减灾意识。险情一旦降临,能够迅速组织人力、物力抢险和有序、安全避让,最大限度减轻水灾造成的损失,维护员工生命及公司财产安全。二、预案的基本原则1、预防为主、全面规划、常备不懈、全力抢险;2、保护人员安全优先,防止和控制汛情蔓延态势;3、实行行政首长负责制,统一指挥,分级、分部门负责;4、任何部门和个人不得破坏、侵占、挪用、损毁防汛设施、物资,以及防汛备用的器材、物料等;5、建立安全撤离逃生区域和预案;6、建立水情观测点,监控汛情、水情演变过程;三、建立分级应急处置的基本原则1、根据汛情演化过程,设立防汛分级方案,设立重点防汛区域。a、第一级防汛区域

3、:中动租借仓库,协助配合变电所、厂区大门、结构车间(大件)。第一应急救援小组:组长:殷全;成员:谈丰、凌晓伟、颜柳燕、周宝安、唐龙、翟贵宝、李俊勇、倪露露、刘军、江舜鑫、梁国强、张建萍、陈伟、包森。b、第二级第一组防汛区域:老事务所、BF锋床、2.5米立车、芜湖锋、c、第三级第二组:机加综合车间、结构车间、(小件)、空压房、配电房、油漆房、物资库、氧气站。第二应急救援小组:组长:陈雪明;成员:朱松涛、陈建国、储建祥、严建忠、许海波、胡文和、陈其军、谢君林、陈飞、许芝斌、殷勇、宋其奇、王玉琴、王立。四、应急处置1、由应急救援队安排队员观测公司大门外老四明河设置的水情观测点水位。2、白天(含双休日

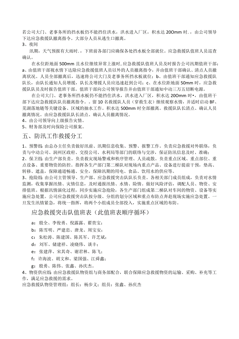
4、)在水位距地面500mm时且水位继续异常上涨时报告应急救援队队长。救援队队长通知各车间部门领导。部门领导及时组织人员将各区域的防水板就位(除公司大门及老事务所侧挡水板外)。在水位距地面200mmW,应急救援队队长迅速报告公司领导,若公司领导下达人员撤离指令时,由救援队队长迅速通知各部门,各部门组织人员、车辆有序撤离。在人员、车辆撤离后,应急救援迅速将大门及老事务所挡水板就位。各部门领导确认并报告人员撤离情况。在水位距地面50mm时,应急救援队队长通知切断公司总电源,并通知中船动力三万五切断电源。若公司大门、老事务所的挡水板仍不能挡住洪水,洪水进入厂区,积水达20Omm时.,由公司领导下达应急救

5、援队撤离指令。大部分人员从逃生口撤离。3、夜间汛期,天气预报有大雨时.,下班前各部门应确保各处挡水板全部就位。应急救援队值班人员巡查确认。在水位距地面500mm且水位继续异常上涨时,应急救援队值班人员及时报告公司汛期值班干部:a、由值班干部视水情下达除应急救援值班人员以外的人员撤离指令,并由值班干部确认、清点人员撤离状况。人员全部撤离后,迅速将公司大门及老事务所挡水板就位;b、由值班干部通知应急救援队队长,由队长通知人员增援,队长及增援人员应迅速赶到公司;c、在水位距地面50mm时,应急救援队队员及时报告值班干部。值班干部向公司领导报告并由值班干部通知中动三万五切断电源。在公司大门、老事务所挡

6、水板仍不能挡住洪水,洪水进入厂区,积水达20Omm时,由值班干部下达应急救援队队员撤离指令。留10名救援队人员(穿救生衣)继续观察水情,并适时启动BF、芜湖落地链等关键设备、区域的抽水工作。积水达500mm时全部撤离。救援队队长清点、确认人员撤离情况。由应急救援队队长清点、确认人员撤离情况。4、由公司领导向上级报告灾情。5、财务部及时向保险公司报案。五、防汛工作救援分工1、预警组:由总办主任负责做好汛前、汛期信息收集、预警、报警工作。负责应急救援对外联络,负责与中动公司、润州区政府、交投公司、水利局等部门的联络与交涉,保证防汛信息及时、准确;2、保卫组:由生产部负责。负责救灾现场警戒和秩序管理

7、、人员疏散。负责重点区域、重点部位、重点设备、重要物资的防控。指挥各生产部门第二梯队对现场内重点产品、设备进行提前干预,垫高、转移、遮盖,保障通道畅通、安全,保障汛期的用电、食品、饮用水的供应等。3、抢险组:由公司主管领导、生产部、应急救援突击队队长负责。各相关部门成员组成,负责对水情监测,收集掌握汛情、灾情信息,及时通报汛情、水情、险情。做好风险评估,调配人员、物资、安排值班。根据汛情演化过程,同步实施应急抢险,各生产部门组成第二梯队对车间的物资、设备等实施应急处置。公司应急救援突击队按分级、分组的划分区域和重点布防点奔赴现场实施应急处置。一旦发生汛情紧急,将统一指挥,将两个小组成员全部投入

8、,实施重点区域的布防。应急救援突击队值班表(此值班表顺序循环)a:殷全、李俊勇、倪露露、翟贵宝;b:陈雪明、严建忠、唐龙、周宝安;c:朱松涛、陈建国、陈其军、许芝斌;d:刘军、储建祥、凌晓伟、谈丰;e:张建萍、宋其奇、谢君林、陈飞;f:许海波、胡文和、梁国强、江舜鑫;g:殷勇、陈伟、张鑫、孙庆杰。4、物资供应组:由应急救援队物资组与商务部配合,联合保障应急救援物资的运输、采购、补充等工作,满足应急救援的需求。应急救援队物资管理组:组长:杨步义;组员:张鑫、孙庆杰应急救援演练方案(防汛)根据公司20XX年防汛工作的需要,制定防汛应急救援演练方案。针对夏季强降雨易造成公司内涝的特点,为了提高应对强

9、降雨造成内涝的应急救援能力,检验应急救援的可操作性,锻炼应急救援组织、队伍,准备组织防内涝的应急救援预案演练,制定防内涝应急救援演练方案如下:一、演练时间:20XX年5月31日(初定)二、演练人员:公司防汛、防台领导小组、公司应急救援突击队队员。三、演练地点:公司机加车间和大件车间东门。四、应急预案演练分两步实施:a、排查演练、应急救援演练;b、逃生演练;1、排查演练由生产部安全员、应急救援队队长,召集部分队员,对公司内防汛区域按分级要求、重点设备逐一再次进行排查。查防水板的高度、沙袋的储备、排水沟、发电机、抽水泵、各类可能存在的暗沟、明洞、排水沟,检查泄水功能。检查车间内地面管线是否存在破损

10、、漏电,检查各排水管道、落水管等。摸清底细,预防内涝造成的影响。2、 应急救援演练a、模拟险情当日下午15时起,强对流天气突发强降雨,公司机加车间至大件车间东面围墙外老四明河水位急剧升高,围墙外大量雨水涌入,机加车间和大件车间有进水险兆,可能造成公司不能正常生产,造成设备财产损失。b、预警接到险情报告,公司防汛、防台领导小组第一时间赶到事发现场,根据险情,决定应急救援方案。C、应急响应总指挥张利贤下达应急救援指令:1、立即由应急救援突击队长、副队长通知防汛、防台突击队员迅速集结。2、按照应急救援预案抢险,装运沙袋,封堵各处挡水板(除公司大门及老事务),调集水泵,防止BF加工中心地坑积水淹坏设备

11、。3、抢险任务正在进行时,水位急剧上升,险情加剧,危及救援突击队队员人身安全。现场总指挥:“迅速组织救援突击队,将其他人员和机械设备带离险区,所有人员、车辆从公司大门撤离,保障安全!”4、按部门确认人员、车辆从公司大门撤离,并进行清点确认。5、应急救援队封堵公司大门、老事务所挡水墙。d、险情解除预定救援项目任务完成,总指挥(张利贤)宣布:“险情解除,演练结束!”并布置:清理现场,清点设备损失,演练结束。3、人员逃生演练组织部分成员,按照人员疏散逃生的要求,有序进行逃生演练。逃生人员首先要明确集中地点,组织集中清点人数。撤离时必须按应急指挥人员的要求有序撤离,撤离时要按规定撤离。不能靠近围墙、金

12、属物(防墙体因雨水浸泡坍塌、防雷电)。演练流程:各车间确定逃离人员名单后,沿水位低、地面无铁屑、钢板、杂物的路径到结构车间(小件)办公室门前集中(15分钟内)。在应急救援队的指挥和引导下有序的到逃生口依次逃生。应急救援队成员负责提前建立好逃生设施并检查其安全性。人员逃生后集中再次清点人数。逃生路径:各部门确定逃生人员后,沿氧气站主干道进入结构车间(小件)南垮东大门,在结构车间(小件)办公室门口集中。如遇水势大、水流急的情况,在应急队员引导下,从机加车间办公室西大门沿围墙(但不能靠近围墙)到结构车间(小件)办公室门前集中。办公室逃生人员从办公楼下来进入结构车间(小件)办公室门前集中,在引导员的带

13、领下到达食堂西侧围墙下,从踏步梯依次逃生。到马路边集中,清点人数,演练结束(在光线不足的情况下要配备充足的照明设施)。五、应急救援预案演练的考评要求1、 公司防汛、防台领导小组成员第一时间赶到事发事故,要求接到通知5分钟内到达、签到(注明时间)。2、 公司应急救援突击队队员接到通知5分钟内到达、签到(注明时间)。队员集结后,完成装填沙袋,运到可能发生险情等车间东门的工作。3、 检验公司防汛、防台应急救援物资、设备准备情况,备用水泵、铁锹、编织袋、黄沙是否能满足应急救援需要,叉车等运输设备是否完好。六、应急救援预案演练的准备1、 安委会办公室预先准备铁锹、编织袋、黄沙。2、 安委会办公室预先检查,选用备用沙袋的存放点。3、 工作人员:

展开阅读全文
相关资源
猜你喜欢
相关搜索

当前位置:首页 > 行业资料 > 公共安全/安全评价

copyright@ 2008-2023 1wenmi网站版权所有

经营许可证编号:宁ICP备2022001189号-1

本站为文档C2C交易模式,即用户上传的文档直接被用户下载,本站只是中间服务平台,本站所有文档下载所得的收益归上传人(含作者)所有。第壹文秘仅提供信息存储空间,仅对用户上传内容的表现方式做保护处理,对上载内容本身不做任何修改或编辑。若文档所含内容侵犯了您的版权或隐私,请立即通知第壹文秘网,我们立即给予删除!