三相桥式全控整流及有源逆变电路实验.docx

上传人:p** 文档编号:453790 上传时间:2023-09-01 格式:DOCX 页数:6 大小:24.78KB
下载 相关 举报
三相桥式全控整流及有源逆变电路实验.docx_第1页
第1页 / 共6页
三相桥式全控整流及有源逆变电路实验.docx_第2页
第2页 / 共6页
三相桥式全控整流及有源逆变电路实验.docx_第3页
第3页 / 共6页
三相桥式全控整流及有源逆变电路实验.docx_第4页
第4页 / 共6页
三相桥式全控整流及有源逆变电路实验.docx_第5页
第5页 / 共6页
三相桥式全控整流及有源逆变电路实验.docx_第6页
第6页 / 共6页
亲,该文档总共6页,全部预览完了,如果喜欢就下载吧!
资源描述

《三相桥式全控整流及有源逆变电路实验.docx》由会员分享,可在线阅读,更多相关《三相桥式全控整流及有源逆变电路实验.docx(6页珍藏版)》请在第壹文秘上搜索。

1、三相桥式全控整流及有源逆变电路实验一.实验目的1 .熟悉MCL-31A,MCL-33组件。2,熟悉三相桥式全控整流及有源逆变电路的接线及工作原理。3.了解集成触发器的调整方法及各点波形。二.实验内容1.三相桥式全控整流电路2.三相桥式有源逆变电路3.观察整流或逆变状态下,模拟电路故障现象时的波形。三 .实验线路及原理实验线路如图49所示。主电路由三相全控变流电路及作为逆变直流电源的三相不控整流桥组成。触发电路为数字集成电路,可输出经高频调制后的双窄脉冲链。三相桥式整流及有源逆变电路的工作原理可参见“电力电子技术”的有关教材。四 .实验所需挂件及附件序号1型号MCL-32电源控制屏备注该控制屏包

2、含“三相电源输出”,“励磁电源”等几个模块。2MCL-31A低压电源和仪表该挂件包含“给定电源和15V低压电源”等模块。3MCL-33晶闸管主电路和触发电路等该挂件包含“晶闸管”、“二极管”“电感”、“触发电路”等几个模块。4MEL03三相可调电阻56MEL-02芯式变压器双踪示波器和万用表自备五.实验方法1 .按图接线,未上主电源之前,检查晶闸管的脉冲是否正常。(1)打开MeL-31A电源开关,给定电压有电压显示。(2)用示波器观察MCL-33的脉冲观察孔,应有间隔均匀,相互间隔60。的幅度相同的双脉冲。(3)检查相序,用示波器观察“1”,“2”脉冲观察孔,“1”脉冲超前“2”脉冲600,则

3、相序正确,否则,应调整输入电源。(4)用示波器观察每只晶闸管的控制极,阴极,应有幅度为IV2V的脉冲。注:将面板上的Ublf(当三相桥式全控变流电路使用I组桥晶闸管VT1VT6时)接地,将I组桥式触发脉冲的六个开关均拨到“接通”。(5)将给定器输出Ug接至MCL-33面板的UCt端,调节偏移电压Ub,在UCt=O时,使=150。2 .三相桥式全控整流电路按图49接线,S拨向左边短接线端,将Rd调至最大(450)。合上主电源,调节Uct,使在30o90。范围内,用示波器观察记录二300、600、900时,整流电压ud=f(t),晶闸管两端电压uVT=f(t)的波形,并记录相应的Ud和交流输入电压

4、U2数值。3 .三相桥式有源逆变电路断开电源开关后,将S拨向右边的不控整流桥,调节Uct,使仍为1500左右。合上主电源,调节UCt,观察二900、12001500时,电路中ud、UVT的波形,并记录相应的Ud、U2数值。4 .电路模拟故障现象观察。在整流状态时,断开某一晶闸管元件的触发脉冲开关,则该元件无触发脉冲即该支路不能导通,观察并记录此时的Ud波形。说明:如果采用的组件为MCL33,则触发电路是KJOO4集成电路,具体应用可参考相关教材。六.实验报告1 .画出电路的移相特性Ud=f()曲线2 .作出整流电路的输入一输出特性UdU2=f()3 .画出三相桥式全控整流电路时,角为300、6

5、00、900时的ud、UVT波形4.画出三相桥式有源逆变电路时,角为1500、1200、900时的ud、uVT波形5.简单分析模拟故障现象实验四采用自关断器件的单相交流调压电路研究一.实验目的1.掌握采用自关断器件的单相交流调压电路的工作原理、特点、波形分析与使用场合。2.熟悉PWM专用集成电路SG3525的组成、功能、工作原理与使用方法。二.实验内容1.PwM专用集成电路SG3525性能测试。2.控制电路相序与驱动波形测试。3.带与不带滤波环节时的负载与MOS管两端电压波形测试。4.滤波环节性能测试。5.在不同占空比条件下,负载端电压、负载端谐波与输入电流的位移因数测试。OwW(t)(a).

6、实验系统组成及工作原理U(t)随着自关断器件的迅速发展,采用晶闸管移相控制的交流调压设备,已逐渐被采用自关断器件(GTR、MOSFET、IGBT等)的交流斩波调压所代替,与移相控制相比,斩波调压具有下列优点:(1)谐波幅值小,且最低次谐波频率高,故可采用小容量滤波元件;(2)功率因数高,经滤波后,功率因数接近于1。(3)对其他用电设备的干扰小。0wt(b)U(t)0(c)wt图5-9因此,斩波调压是一种很有发展前途的调压方法,可用于马达调速、调温、调光等设备。本实验系统以调光为例,进行斩波调压研究。斩波调压的主回路由MOSFET及其反并联的二极管组成双向全控电子斩波开关。当MOS管分别由脉宽调

7、制信号控制其通断时,则负载电阻RL上的电压波形如图59b所示(输出端不带滤波环节时),显然,负载上的电压有效值随脉宽信号的占空比而变,当输出端带有滤波环节时的负载端电压波形如图59c所示。脉宽调制信号由专用集成芯片SG3525产生,有关SG3525的内部结构、功能、工作原理与使用方法等可参阅双闭环可逆直流脉宽调速系统实验。控制系统中由变压器T、比较器和或非门等组成同步控制电路以确保交流电源的2端为正时,MOS管VTl导通;而当交流电源的1端为正时,MOS管VT2导通。四.实验设备和仪器1. MCLTl实验挂箱2.万用表3.双踪示波器五.实验方法1 .认真阅读实验指导书,掌握采用自关断器件的单相

8、交流调压电路的工作原理、特点、波形分析与使用场合。2. SG3525性能测试(1)锯齿波周期与幅值测量(分开关S2合上与断开两种情况)。测量“18”端。(2)输出最大与最小占空比。测量“16”端。3.控制电路相序与驱动波形测试将电位器RP左旋到底,“1”、“2”之间施加220交流电压,用双踪示波器观察并记录下列各点波形:(1) “13”、“14”与地端间波形,应仔细测量该波形是否对称互补;(2)“12”、“15”与地端间波形;(3)“9”与“10”及“11”与“10”端间波形。4.不带滤波环节时的负载与MOS管两端电压波形测试(1)将主电路的“3”与“6”端相连,开关S2放在断开位置,合上电源

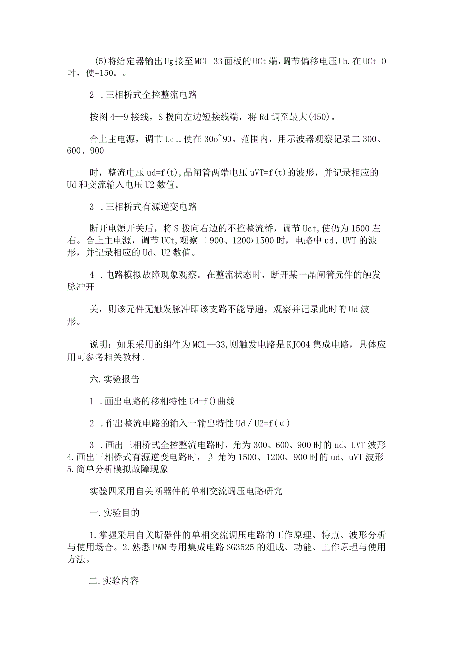
9、后将电位器RP右旋到大致中间的位置。(2)测量并记录负载与MOS管两端电压波形。5.带滤波环节时的负载与MOS管两端电压波形测试(1)将主电路的“3”与“4”及“5”与“6”端相连,电位器RP仍旋在上述位置。(2)测量并记录负载与MOS管两端电压波形。34L561C22OV21VD1VD28CFU1RVT1VT2S1T791O111516隔离及驱动电路1213111613141718S215SG352565R2712断+15V断通9RPR1S2C1C2通图510采用自关断器件的单相交流调压电路6.不同占空比D时的负载端电压测试与灯泡亮度比较(1)主电路接线同上。(2)将电位器RP从左至右旋转4

10、5个位置,分别观察并记录SG3525输出13端脉冲的占空比、负载端电压U大小与波形以及灯泡亮度的变化。DU(伏)7.不同载波频率时的滤波效果比较在S2合上与断开两种情况下,观察并记录负载两端波形。8.不同占空比D时的负载端谐波大小的测试分别观察并记录RP左旋到底与右旋到底时的负载端波形,从而判断出占空比D大小对负载端谐波大小的影响。9.输入电流的位移因数测试(1)将主电路的“3”与“6”端相连,断开“3”与“4”、“5”与“6”的相连。(2)在不同占空比条件下,用双踪示波器同时观察并记录“2”与“1”端和“2”与“7”端间波形。六.实验报告1 .在开关S2断开与合上条件下,画出SG3525的5

11、脚的锯齿波并注明周期、幅值以及最小与最大占空比值。2 .画出控制电路各点的波形。3 .画出不带与带滤波环节时的负载端与MOS管两端电压波形。4.根据实测数据,画出负载电压UL与占空比D之间的关系曲线。5 .画出不同载波频率时的负载两端波形曲线,并说明在相同滤波环节条件下,不同载波频率对滤波效果的影响。6 .说明占空比大小对负载端谐波大小的影响。7 .列出不同占空比条件下所测得的输入电流位移因数近似值,并说明斩控式交流调压对提高功率因数的物理原因,以及这种调压方式特别适用于何种应用场合。8 .试说明采用自关断器件的交流斩波调压系统的优缺点及使用场合。七.思考题1 .为了减小起动时的负载电流冲击,

12、以延长灯泡寿命,可采用软起动的方法使灯泡两端电压逐渐上升,你能否设计一个简单使用的方案?2 .若同步变压器T原副边极性接反了,系统能否正常工作?为什么?3 .对于某些输出电压需要稳定的应用场合,你能否在实验系统的基础上增加少量元器件,以满足该要求?八.注意事项在合上交流电源开关之前,应检查+15V电源开关Sl是否处于断开状态。实验五直流斩波电路的性能研究一 .实验目的熟悉降压斩波电路(BUCkChoPPer)和升压斩波电路(BOotChoPPer)的工作原理,掌握这两种基本斩波电路的工作状态及波形情况。二 .实验内容1 .SG3525芯片的调试。2 .降压斩波电路的波形观察及电压测试。3.升压

13、斩波电路的波形观察及电压测试。三 .实验设备及仪器1 .电力电子教学实验台主控制屏。2.MCLT6组件。四 .实验方法1. SG3525的调试。原理框图见图511。将扭子开关SI打向“直流斩波”S2电源开关打向“ON”,将“3”和4端用导线短接,用示波器观“1”端输出电压波形应为锯齿波,记录其波形的频率和幅值。扭子开关S2扳向“OFF”,用线分别连接“5”、“6”、“9”,示波器观察“5”端波形,并记录其形、频率、幅度,调节“脉冲宽度调电位器,记录其最大占空比和最小占比。Dma某二DnIin=2.实验接线图见图512。(1)切断MCL-16主电源,分将“主电源2”的“1”端和“直流波电路”的“

14、1”端相连,“主电源的“2”端和“直流斩波电路”的“2”相连,将“PWM波形发生”的“7”、“8”端分别和直流斩波电路VTl的GISl端相连,“直流斩波电路”的“4”、“5”端串联MEL-03电阻箱两组900Q/0.41A的电阻并联起来,时针旋转调至阻值最大约450),和流安培表(将量程切换到2A挡)。(2)检查接线正确后,接通控电路和主电路的电源(注意:先接通1侧,端C察并2(a)主电源导用波节VmGl23S1L14空VD15别(b)降压斩波电路斩L26G278VD2102w端VT29S2C2(将11顺直(C)升压斩波电路图5-12直流斩波电路制控制电路电源后接通主电路电源),改变脉冲占空比

15、,每改变一次,分别观察PWM信号的波形,MOSFET的栅源电压波形,输出电压、UO波形,输出电流i的波形,记录PWM信号占空比D,uiUO的平均值Ui和U0。(3)改变负载R的值(注意:负载电流不能超过1A),重复上述内容2。(4)切断主电路电源,断开“主电路2”和“降压斩波电路”的连接,断开“PWM波形发生”与VTI的连接,分别将“直流斩波电路”的“6”和“主电路2”的“1”相连,“直流斩波电路”的“7”和“主电路2”的“2”端相连,将VT2的G2S2分别接至“PWM波形发生,的“7”和“8”端,直流斩波电路的“10”、“11”端,分别串联MEL-03电阻箱(两组分别并联,然后串联在一起顺时针旋转调至阻值最大约900Q)和直流安培表(将量程切换到2A挡)。检查接线正确后,接通主电路和控制电路的电源。改变脉冲占空比I),每改变一次,分别:观察PWM信号的波形,MOSFET的栅源电压波形,输出电压、UO波形,输出电流i的波形,记录PWM信号占空比D,ui、UO的平均值Ui和UOo(5)改变负载R的值(注意:负载电流不能超过1A),重复上述内容4o(6)实验完成后,断开主电路电源,拆除所有导线。五 .注意事项:(1) “主电路电源2”的实验输出电压为15V,输出电流为1A,当改变负载电路时,注意R值不可过小,否则电流太大,有可能烧毁电源内部的熔断丝。(2)实验过程当中先加控制信号

展开阅读全文
相关资源
猜你喜欢
相关搜索

当前位置:首页 > 高等教育 > 工学

copyright@ 2008-2023 1wenmi网站版权所有

经营许可证编号:宁ICP备2022001189号-1

本站为文档C2C交易模式,即用户上传的文档直接被用户下载,本站只是中间服务平台,本站所有文档下载所得的收益归上传人(含作者)所有。第壹文秘仅提供信息存储空间,仅对用户上传内容的表现方式做保护处理,对上载内容本身不做任何修改或编辑。若文档所含内容侵犯了您的版权或隐私,请立即通知第壹文秘网,我们立即给予删除!