物业公司地面清洁保养作业指导书.docx

上传人:p** 文档编号:616092 上传时间:2023-12-05 格式:DOCX 页数:2 大小:21.69KB
下载 相关 举报
物业公司地面清洁保养作业指导书.docx_第1页
第1页 / 共2页
物业公司地面清洁保养作业指导书.docx_第2页
第2页 / 共2页
亲,该文档总共2页,全部预览完了,如果喜欢就下载吧!
资源描述

《物业公司地面清洁保养作业指导书.docx》由会员分享,可在线阅读,更多相关《物业公司地面清洁保养作业指导书.docx(2页珍藏版)》请在第壹文秘上搜索。

1、7*5*1H0101名笄地.面清洁保等作业指导书页版本BA第1页共2页编-4IIMl年月1日1.目的为保持地面整洁,减少环境污染,为公司各部门环境负责人及服务供方对各种地面的清洁作业程序及标准提供指引。2.范围适用于公司各部门的地面保养工作。3,方法和过程控制3.1各类地面的一般清洁方法材质日常清洁污迹清除注意事项水泥地扫把清扫油污处理:撤上去污粉或洗衣粉后,兑少量水,静置片刻,然后用胶质毛刷或钢丝球局部反复刷洗,并用水进行冲洗。消防楼道,每周用拖把湿拖;地下、半地下车库,至少每个月冲洗一次。重要部位建议做防水、防污处理广场碑扫把清扫用水加适当中性清洁剂清洗;顽固污迹采用小灰铲或钢丝刷清洁。酸

2、性较强的清洁剂需慎重使用,使用前吏砖抹布或拖把半湿擦拭、拖扫用水加少量中性清洁剂调匀后进行清洗;顽固污迹采用小灰铲或地刷清洁。须经小面积试用,确实有效后方能采用,大理石1.用半干的尘推先除尘、砂粒2.用干的尘推由里向外反复推除脚印。一般污迹用水加适量中性清洁剂调匀后用毛巾或洁而亮局部擦洗。在推尘的过程中尽量不要停止。用后及时用清水冲洗干净,避免残留物伤害地面材质。3.2地爸的一般清洁方法材质日常清洁污迹清除注意事项毛地爸清洁表面杂物后进行吸尘视情况喷洒地愁清洁剂以溶解污垢,固定地毯用吸水机吸干,再用风扇或吹风机吹干,小块地毯用吸尘器吸净污垢后在指定地点风干。为延长使用寿命,避免大面积湿洗。清洗

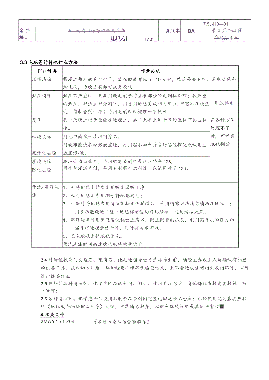
3、前须做褪色试验。尼龙地塞吸尘,清洗。人工或洗地机用软毛刷沾专用地毯清洗剂清洗。避免用硬毛刷胶地毯吸尘,清洗。人工用地刷沾洗洁精溶液或洗衣粉溶液清洗。避免用洗地机7.5J-H001名笄地.面清洁保等作业指导书页版本BA第1页共2页编-4I|M年月1日3.3毛地爸的将殊作业方法作业种类作业办法压痕消除将浸过热水的毛巾拧干,敷在凹痕部位510分钟,然后移去毛巾,用电吹风和细毛刷,边吹边刷即可恢复原状。焦痕消除焦痕不严重时,只要用硬毛刷子将焦痕部分的毛刷掉即可;较严重的焦痕,把焦痕部分割下,用备用地毯剪成相同形状,把它粘在烧焦处,待粘合剂干燥后再用毛刷轻轻梳理一下便可用胶粘剂复色头一天晚上把食盐撒在地

4、毯上,第二天早上用干净的湿抹布把盐抹净。在各种方法处理不了时,可考虑地毯翻新油迹去除用毛巾蘸碱性清洁剂擦拭。果汁迹去除用软布蘸洗衣粉溶液擦洗,再用温水加少许食醋溶液擦洗或试用兰威宝溶液。墨迹去除在污处撒细盐末,再用肥皂液刷除或试用特高128,陈迹去除用牛奶浸润片刻,再用毛刷蘸牛奶刷洗。或试用特高128。干洗/蒸汽洗涤1、先将地愁上的灰尘用吸尘器吸干净;2、长毛地毯用专用刷子将地毯起毛;3、干洗时将地毯专用清洁剂按比例稀释后,采用喷雾方法均匀喷洒在地毯上;用多功能洗地机垫上地毯棉质垫均匀地摩擦,达到清洁效果;4、蒸汽洗涤时用蒸汽清洗机放上清水,配上配套的扒头,利用蒸气机的压力和温度将地毯清洁干净,同时将污水回收。5、长毛地毯需将地毯整毛。蒸汽洗涤时用高速吹风机将地毯吹干。3.4对价值较高的大理石、花岗石、纯毛地毯等进行清洁作业前,须经主办以上人员确认有相应的设备工具、技术和方法后,详细检查并经确认检查结果,且不会造成任何损失或损坏时,方可进行该类作业。3.5现场的各种清洁剂、化学危险品的领用、搬运、使用要注意防止身体部位直接与其接触,防止泄露;3.6各种清洁剂、化学危险品使用后剩余品应封闭完整返回危险品仓库;已经使用完的盛具应按照固体废弃物处理4呈序处理,严禁随意扔弃,以避免环境污染或其他伤害4.相关文件XMWY7.5.1-Z04水质污染防治管理程序

展开阅读全文
相关资源
猜你喜欢
相关搜索

当前位置:首页 > 办公文档 > 规章制度

copyright@ 2008-2023 1wenmi网站版权所有

经营许可证编号:宁ICP备2022001189号-1

本站为文档C2C交易模式,即用户上传的文档直接被用户下载,本站只是中间服务平台,本站所有文档下载所得的收益归上传人(含作者)所有。第壹文秘仅提供信息存储空间,仅对用户上传内容的表现方式做保护处理,对上载内容本身不做任何修改或编辑。若文档所含内容侵犯了您的版权或隐私,请立即通知第壹文秘网,我们立即给予删除!