胫骨骨折交锁钉内固定术.docx

上传人:p** 文档编号:616375 上传时间:2023-12-05 格式:DOCX 页数:4 大小:22.06KB
下载 相关 举报
胫骨骨折交锁钉内固定术.docx_第1页
第1页 / 共4页
胫骨骨折交锁钉内固定术.docx_第2页
第2页 / 共4页
胫骨骨折交锁钉内固定术.docx_第3页
第3页 / 共4页
胫骨骨折交锁钉内固定术.docx_第4页
第4页 / 共4页
亲,该文档总共4页,全部预览完了,如果喜欢就下载吧!
资源描述

《胫骨骨折交锁钉内固定术.docx》由会员分享,可在线阅读,更多相关《胫骨骨折交锁钉内固定术.docx(4页珍藏版)》请在第壹文秘上搜索。

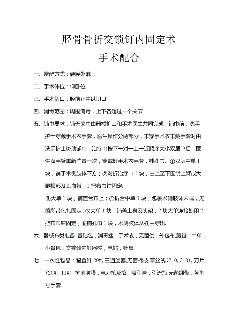
1、胫骨骨折交锁钉内固定术手术配合一、麻醉方式:硬膜外麻二、手术体位:仰卧位三、手术切口:胫前正中纵切口四、消毒范围:周围消毒,上下各超过一个关节五、铺巾要求:铺无菌巾由器械护士和手术医生共同完成。铺巾前,洗手护士穿戴手术衣手套,医生操作分两部分,未穿手术衣未戴手套时由洗手护士协助铺巾,治疗巾按下一对一上一近顺序大小双层单后,医生双手臂重新消毒一次,穿戴好手术衣手套,铺孔巾。双层中单1块,铺于术侧肢体下方;对折治疗巾1块,由上至下围绕上臂或大腿根部及止血带,1把布巾钳固定;大单1块,铺盖台布上;折合中单1块,包裹术侧肢体末端,无菌绷带包扎固定;大单1块,铺盖上身及头架,2块大单连接处用2把布巾钳固

2、定;铺孔巾1块,术侧肢体从孔中穿出.六、器械布类准备:基础包,消毒盆,手术衣,无菌俊,外包布,腹包,中单,小骨包,交锁髓内钉器械,电钻,针盒七、一次性物品:留置针20#,三通旋塞,无菌棉枝,慕丝线(2-0,3-0),刀片(20#、11#),抗菌薄膜,电刀笔及擦,吸引管,引流瓶,无菌绷带,各型号手套八、护士配合洗手护士配合巡回护士配合1、提前15分钟洗手,摆好器械台,与巡回护士共同清点器械数目,递消毒铺巾,贴薄膜.2、固定电刀吸引管,铺2块干血垫切口两侧备术者拭血。3、术中主动、迅速、正确地传递器械及物品,暂时不用的器械物品擦干血迹及时收回。4、手术中严格执行各项无菌技术操作并监督手术台上人员执

3、行,保持器械台整洁、干燥,无菌巾一经浸湿应及时更换或重新加盖无菌巾.5、手术中增加的器械、纱布等物品时应立即清点并核对登记.6、密切注意骨科器械的螺钉,钢板未用时需用干净血垫包好.7、冲洗切口,与巡回护士清点器械逐层缝合切口.1、与病房护士交班,接病人入室,过床,与麻醉师共同核对无误,协助麻醉后摆体位,约束固定、注意保暖,与术者、麻醉师三人核对患者资料、手术部位,予患者心理护理。2、手术开始前,巡回与洗手护士仔细清点器械,详细记录于护理记录单,术中增加的物品要及时记录、调节对灯,连接电刀吸引管道。3、认真书写手术护理记录单、登记本。及时供应台上所需物品4、术中严密观察病人病情变化,注意灯光配合

4、,准确及时执行口头医嘱,严格执行查对制度,保持吸引器的通畅,根据术中情况,及时调节输液滴速。5、术中注意调节好室温给患者保暖。6、与洗手护士共同清点器械数目,及时、准确、完整记录护理记录单,及植入物登记本。7、手术结束后与麻醉师共同护送患者安返病房,与病房护士做好交接班。8、整理室间,做好物品归位。九、手术步骤与手术配合手术步骤手术配合1、大腿根部上止血带2、消毒皮肤,术野贴手术薄膜3、沿胫前正中、膑韧带内侧纵行切开皮肤,皮下及深筋膜,长约5cm4、分离切开假韧带,显露胫骨平台5、选择两个进骨点,向髓腔方向推进(1)确定打孔中心点与髓腔方向一致(2)高位进路:于胫骨平台距前缘8Iomm处打孔:

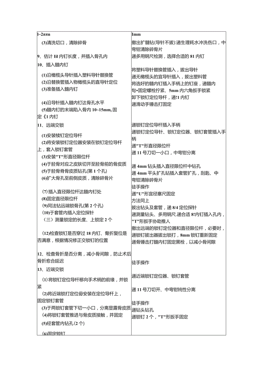
5、前位进路:于胫骨中位距胫骨平台VIcm处打孔(3)探查他腔是否被打开6、准备扩8l7、扩大干箭端进针至9mn8、扩髓(1)在进钉孔插入导针至踝关节0.5ICm处(2)沿导针扩随,直至扩大到傲内钉直径大递治疔巾1块、上止血带递海绵钳夹持乙醇纱球消毒皮肤,递手术簿膜,干纱垫1块协助贴膜递有齿镀、20号刀切开递中弯钳分离,11号刀切开,甲状腺拉钩牵开显露递弓形支架、摇钻打孔器打孔递9mm扩髓内钉或导针递7mmT形、8mm、9mm直8l腔扩大器扩箧,必要时递动力St腔扩大器递橄榄头导针插入。进针困难时,递T形手柄协助分别递扩1钻扩8t从9mm起,每次增加l2n(3)清洗切口,清除碎骨9、估计Iil内钉

6、长度,并插入骨孔内10、插入髓内钉(1)沿橄榄头导针插入塑料导针替换管(2)沿替换管插入物橄榄头的直导针定位(3)准备插入髓内钉(4)沿导针插入髓内钉达骨孔水平(5)髓内钉的末端陷入骨内1015mmr固定1内钉11、远端交锁(1)安装犊钉定位导杆(2)将安装锁钉定位器安装在锁钉定位导杆上,套入锁钉套管(3)安装T形直径限位杆(4)于胫骨对应之皮肤切开至胫骨前的骨皮质(5)于胫骨脊骨皮质钻孔(第1个孔)(6)扩大骨孔至前侧皮质,清除碎骨片(7)插入直径限位杆达髓内钉处(8)固定直径限位杆(9)同法钻远端锁骨孔(第2个孔)(10)于套管内插入定位探针(三)测量锁定的长度、上锁定2个(12)检查锁钉

7、是否穿过18内钉、骨折复位是否满意,根据情况修正交锁钉的位置12、检查骨折是否分离,减小骨间隙,防止术后骨折愈合延迟13、近端交锁(1)将锁钉定位导杆移向手术柄的前缘,并锁紧(2)将近端锁打定位毋安装在定位导杆上,固定锁钉套管(3)于两锁钉套管下切一小口,分离显露骨皮质(4)将锁钉套管推进与骨皮质接触,并固定(5)经套管内钻孔(2个)(6)固定锁钉14、检查骨折固定情况Imm撤出扩髓钻(导针不拔):递生理耗水冲洗伤口,中弯钳清除碎骨片递多用钢尺检测,选择合适的81内钉将塑料导针替换管插入,拔出导针递无橄榄头的宜导针插入,拔出塑料管将选好的髓内钉插入手柄上的钉座,递髓内旬固定螺栓拧紧、5mm内六

8、角扳手锁紧卸下锁钉定位导杆,递!1内钉递滑动手锤击打固定递锁钉定位导杆插入手柄递锁钉定位导针、锁钉定位器、锁钉套管插入手柄递T形直径限位杆递11号刀切一小口,中弯钳分离递4mm钻头插入直径限位杆中钻孔递4mm平头扩孔钻插入套管扩孔,刮匙、中弯钳清除碎骨片徒手操作递U形宜径塞尺固定方法同上拔出钻头及套管,递8/4定位探针递测量钻头、多用钢尺.递合适8!内钉插入孔内,T”形扳手协助推人撤出远端的锁钉定位器和直径限位杆,必要时,递锁钉拔出器拔出锁打,8mm锁钉重新固定递骨锤击打髓内钉固定黑栓,以减小骨间隙徒手操作递近端锁钉定位器、锁钉套管递11号刀切开、中弯钳钝性分离徒手操作递钻头钻孔递锁钉2个,T形扳手固定15、拆除支架,拧紧81内钉的钉帽取下近端缩钉定位器、松开导杆锁紧螺钉、取下锁钉定位导杆,递5mm内六角扳手取下手柄,递T形扳手拧紧16、缝合切口递生理数水冲洗,逐层缝合,厚纱布覆盖、绷带包扎

展开阅读全文
相关资源
猜你喜欢
相关搜索

当前位置:首页 > 医学/心理学 > 骨科学

copyright@ 2008-2023 1wenmi网站版权所有

经营许可证编号:宁ICP备2022001189号-1

本站为文档C2C交易模式,即用户上传的文档直接被用户下载,本站只是中间服务平台,本站所有文档下载所得的收益归上传人(含作者)所有。第壹文秘仅提供信息存储空间,仅对用户上传内容的表现方式做保护处理,对上载内容本身不做任何修改或编辑。若文档所含内容侵犯了您的版权或隐私,请立即通知第壹文秘网,我们立即给予删除!