将多个视频中出现的文字模糊遮盖住不显示.docx

上传人:p** 文档编号:699515 上传时间:2024-01-16 格式:DOCX 页数:7 大小:262.60KB
下载 相关 举报
将多个视频中出现的文字模糊遮盖住不显示.docx_第1页
第1页 / 共7页
将多个视频中出现的文字模糊遮盖住不显示.docx_第2页
第2页 / 共7页
将多个视频中出现的文字模糊遮盖住不显示.docx_第3页
第3页 / 共7页
将多个视频中出现的文字模糊遮盖住不显示.docx_第4页
第4页 / 共7页
将多个视频中出现的文字模糊遮盖住不显示.docx_第5页
第5页 / 共7页
将多个视频中出现的文字模糊遮盖住不显示.docx_第6页
第6页 / 共7页
将多个视频中出现的文字模糊遮盖住不显示.docx_第7页
第7页 / 共7页
亲,该文档总共7页,全部预览完了,如果喜欢就下载吧!
资源描述

《将多个视频中出现的文字模糊遮盖住不显示.docx》由会员分享,可在线阅读,更多相关《将多个视频中出现的文字模糊遮盖住不显示.docx(7页珍藏版)》请在第壹文秘上搜索。

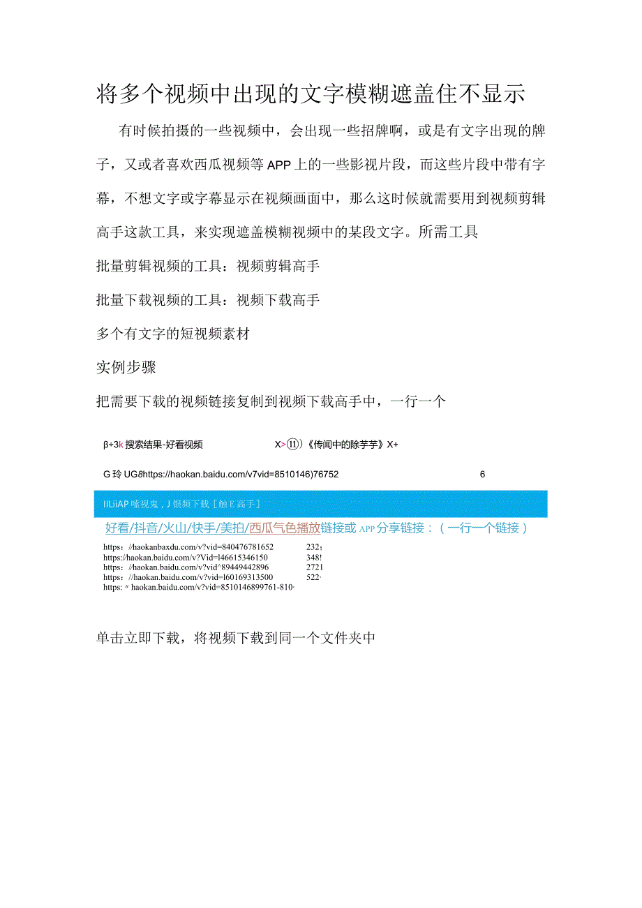
1、将多个视频中出现的文字模糊遮盖住不显示有时候拍摄的一些视频中,会出现一些招牌啊,或是有文字出现的牌子,又或者喜欢西瓜视频等APP上的一些影视片段,而这些片段中带有字幕,不想文字或字幕显示在视频画面中,那么这时候就需要用到视频剪辑高手这款工具,来实现遮盖模糊视频中的某段文字。所需工具批量剪辑视频的工具:视频剪辑高手批量下载视频的工具:视频下载高手多个有文字的短视频素材实例步骤把需要下载的视频链接复制到视频下载高手中,一行一个3k搜索结果-好看视频X)传闻中的除芋芋X+G玲UG86IILiiAP嗦视鬼,J银频下载触E高手好看/抖音/火山/快手/美拍/西瓜气色播放链接或APP分享链接:(一行一个链接

2、)https:/232;https:/348!https:/2721https:/522https:单击立即下载,将视频下载到同一个文件夹中U APpee、好看/抖音/火文件*3J共享&Tfikttps IttPy kttp JtCpx ttpiu*. /hzk n. /haoktn. /ksks. /h.kin逶访问a*j怙贴 8S贴行W- S*iSX向既防 人j it用 JES WS 注新丞项目,口/河9X文件夹总这度: ttR: fffB:快遑访向2345DOWnIC 4点面下线, XeSr幽片ItJ L*, 123下aa*aa新霖依6个或目条就文件央Ic Wstrsinistr*U:打

3、开一个视频查看,是个有字幕和水印的视频运行下载到电脑上的“视频剪辑高手”频剪盘软件VU搜索视频剪敏d牛.名称人修改日期大小bin2020/6/411:54文件夹data2020/5/2915:42文件夹新媒体2020/6/410:48文件夹video_setup.exe2020/5/2915:3320,174KB凰videoedit.exe2020/5/2915:32台期1,623KB进入软件,点第三个功能“批量剪辑视频”圜 视频翦辑高手V8Q【与我】第一步,先将收集好的视频添加到软件的地址栏中,一行一个圉碇或SS高手V8.0【与我】Tffl序号I2原视频址址D:123l_传词中的除羊拜大D:

4、1232_传词中的除军F3D:1233J5闻中的除羊翱4D:1234传闻中的陈聿芋韩5D:1235传闻中的东羊羊羽IItS转搅视频批里台弃晒K漆加初级第一步:添加原权赚第二步:设置祈校财顶口片头树 臼秒口片尾酬口水平懒口垂自翻转口愉资嫂体郭很体圉 清选择要雪砒原煤13_传闻中的除手MDiSr2社指.你敢碰我3 妇.mp4个 本啥盘(6) 123 组织新建文件关工本地做盘(C:)_ a3fi(D:)-本地磁盘(E:)一本地3憧(Fr)SSF-mp4L传闻中的除手- -1国算造不正至惺二十/氏2_传闻中的陈革 *ML* 酰子成了大当家m4在“新视频选项”中勾选“去除视频水印”选项共5个视频秒口视频

5、锐化口视频去色去除视频声音闪烁光量口翌屏改横屏口横屏改竖屏渐入效果色彩变幻效果光量效果口播放倍速:Ll叼高级自定义Lj编辑inl(pj字号:35颜色:1口/1方向:向左阴影:。底距:I3Cl速度:2去除视频水左距:po-顶距:叵宽度:叵高度:叵E智能编辑水印位置单击“智能编辑水印位置”,在里面设置好打水印的位置,比如将马赛克位置放在字幕上,调整好大小BQ 智 te*;欣 此电房 虚:X ffi5sa4 新显公JR二梦:设置就视蟀选 口巨头XB忖:臼 口水平JiW Dl口举加率雨其:口合并H负文件:漆幽片水印:23450ownlc,LJHe恒”trsg.J三小源三步:为择Bi视界格式JReS与:砒SeelwW存位皆*OavvOisOv卜E嗝微|一打开文周明开柏丽双击视频查看,该视频无字幕,无LoGO抵宾区饕-IR%s-0-roe!.SWSH5IofesooAEO5Zswoo-Szwoo(?-总翟里眼“孤|傕S6LSmL监KSSBBlLZe-Stt是K*EEZLI*w-ksJl*阳M,814UPMOGS富ZSssFswswS3fwdi*1至口km伞N做能WSBSxI至嬲iUJ酝弟悸享婆f口亘LWSJoH

展开阅读全文
相关资源
猜你喜欢
相关搜索

当前位置:首页 > IT计算机 > 计算机应用/办公自动化

copyright@ 2008-2023 1wenmi网站版权所有

经营许可证编号:宁ICP备2022001189号-1

本站为文档C2C交易模式,即用户上传的文档直接被用户下载,本站只是中间服务平台,本站所有文档下载所得的收益归上传人(含作者)所有。第壹文秘仅提供信息存储空间,仅对用户上传内容的表现方式做保护处理,对上载内容本身不做任何修改或编辑。若文档所含内容侵犯了您的版权或隐私,请立即通知第壹文秘网,我们立即给予删除!