步进马达与伺服马达的区别.docx

上传人:p** 文档编号:883783 上传时间:2024-03-26 格式:DOCX 页数:4 大小:17.37KB
下载 相关 举报
步进马达与伺服马达的区别.docx_第1页
第1页 / 共4页
步进马达与伺服马达的区别.docx_第2页
第2页 / 共4页
步进马达与伺服马达的区别.docx_第3页
第3页 / 共4页
步进马达与伺服马达的区别.docx_第4页
第4页 / 共4页
亲,该文档总共4页,全部预览完了,如果喜欢就下载吧!
资源描述

《步进马达与伺服马达的区别.docx》由会员分享,可在线阅读,更多相关《步进马达与伺服马达的区别.docx(4页珍藏版)》请在第壹文秘上搜索。

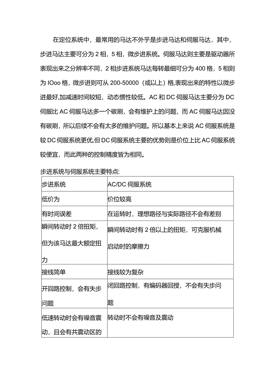
1、在定位系统中,最常用的马达不外乎是步进马达和伺服马达,其中,步进马达主要可分为2相,5相,微步进系统。伺服马达则主要是驱动器所表现出来之分辨率不同,2相步进系统马达每转最细可分为400格,5相则为IOoo格,微步进则可从200-50000(或以上)格,表现出来的特性以微步进最好,加减速时间较短,动态惯性较低。AC和DC伺服马达主要分为DC伺服比AC伺服马达多一个碳刷,会有维护上的问题,而AC伺服马达因没有碳刷,所以后续不会有太多的维护问题。所以基本上来说AC伺服系统是较DC伺服系统更优,但DC伺服系统主要的优势则是价位上比AC伺服系统较便宜,而此两种的控制精度皆为相同。步进系统与伺服系统主要特

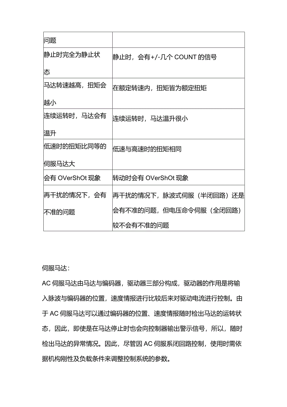
2、点:步进系统AC/DC伺服系统低价为价位较高有时间误差在运转时,理想路径与实际路径不会有差别瞬间转动时2倍扭矩,但为该马达最大额定扭力瞬间转动时有2倍以上的扭矩,可克服机械启动时的摩擦力接线简单接线较为复杂开回路控制,会有失步问题闭回路控制,有编码器回授,不会有失步问题低速转动时会有噪音震动,且会有共震动区的转动时不会有噪音及震动问题静止时完全为静止状态静止时,会有+/-几个COUNT的信号马达转速越高,扭矩会越小在额定转速内,扭矩皆为额定扭矩连续运转时,马达会有温升连续运转时,马达温升很小低速时的扭矩比同等的伺服马达大低速与高速时的扭矩相同会有OVerShOt现象转动时会有OVerShOt现

3、象再干扰的情况下,会有不准的问题再干扰的情况下,脉波式伺服(半闭回路)还是会有不准的问题,但电压命令伺服(全闭回路)较不会有不准的问题伺服马达:AC伺服马达由马达与编码器,驱动器三部分构成,驱动器的作用是将输入脉波与编码器的位置,速度情报进行比较后来对驱动电流进行控制。由于AC伺服马达可以通过编码器的位置、速度情报随时检出马达的运转状态,因此,即使是在马达停止时也会向控制器输出警示信号,所以,随时检出马达的异常情况。因此,尽管因AC伺服系闭回路控制,使用时需依据机构刚性及负载条件来调整控制系统的参数。AC伺服马达的长处:能获得定位结束信号。发生过负载异常情况时,因会输出警示信号,所以能在设备发

4、生异常时报警。因能依据负载状态来控制电流,所以效率高,马达发热程度低。图速rWj转矩。步进马达的特性为在低速领域时能输出大转矩,但在高速领域时则转矩会逐渐下降。AC伺服马达与步进马达相比,即使在高速领域不能获得稳定的高转矩。所以按照长行程进行高速移动时适合使用AC伺服电机。AC伺服马达特性:1可缩短1/4的定位时间2驱动器具有共振压抑控制,实现了准确又快速的定位功能。3标准化之全闭回路控制。4具备自动增益调整,双增益选择及标准配置RS485、RS323C通讯接口,方便使用者操控。5通过全球化验证标准。6标准化之绝对值编码器。伺服马达特征:高动态响应:不使用永久磁在结构,且由于转矩及惯性量之密切

5、配合下,又有着低的二次转子阻抗,使在所有的范围内有着高的加减速动态特性。运转变化佳:因转矩是由感应式电流产生,具有完美磁性分布之高密度磁通所产生,故籍由保持整个速域非常保之转矩涟波而可得到全然稳定之旋转运动及伺服动作。最大与额定轻矩之良好关系:感应型伺服马达有良好的电流峰值及额定电流关系,而产生高比例之最大转矩,甚至转矩与体积重量关系密切,而允许有紧密的运用和最好的空间运用率。坚固、简单、不需保养:因没有永久磁铁,故它没有减磁及因振动或撞击(特别是用于移动机器)造成破损之危险,又它不需任何位置侦测探测器,因磁通方向是由电流决定、。在马达轴上装上编码器,可控制速度且可知精度、重复率及定位控制,因它没有集电路,碳刷或磁铁是非常稳固,简单且可靠。产品应用:伺服马达再匹配相关驱动器,可满定非常特殊且多用途的目的,此对工业机械产品及机械人提供最佳时马达驱动。伺服马达置于那此需要非常可靠无需保养、高精度定位,高特性行为之速度之场合。

展开阅读全文
相关资源
猜你喜欢
相关搜索

当前位置:首页 > 汽车/机械/制造 > 机械理论及资料

copyright@ 2008-2023 1wenmi网站版权所有

经营许可证编号:宁ICP备2022001189号-1

本站为文档C2C交易模式,即用户上传的文档直接被用户下载,本站只是中间服务平台,本站所有文档下载所得的收益归上传人(含作者)所有。第壹文秘仅提供信息存储空间,仅对用户上传内容的表现方式做保护处理,对上载内容本身不做任何修改或编辑。若文档所含内容侵犯了您的版权或隐私,请立即通知第壹文秘网,我们立即给予删除!