食堂委托经营管理方案.docx

上传人:p** 文档编号:99460 上传时间:2022-12-21 格式:DOCX 页数:3 大小:20.37KB
下载 相关 举报
食堂委托经营管理方案.docx_第1页
第1页 / 共3页
食堂委托经营管理方案.docx_第2页
第2页 / 共3页
食堂委托经营管理方案.docx_第3页
第3页 / 共3页
亲,该文档总共3页,全部预览完了,如果喜欢就下载吧!
资源描述

《食堂委托经营管理方案.docx》由会员分享,可在线阅读,更多相关《食堂委托经营管理方案.docx(3页珍藏版)》请在第壹文秘上搜索。

1、食堂委托经营管理方案一、新院区简介:茅箭区人民医院新院区建设项目选址十堰城区林荫大道一号线,毗邻火车站北广场,建设规划用地31.65亩,规划建设床位450张,总建筑面积约56189.58平方米,地上建筑面积约40889.58平方米,包括门诊医技楼、住院综合楼、感染性疾病楼三个单体工程。地下停车场(12900平方米),设计停车位约280个。整个项目于2020年9月开工建设,计划2023年竣工投入使用。职工约600人,床位450张。食堂位于新院区C栋一楼,占地面积1080平方米,有包房1间。二、委托单位:十堰市茅箭区人民医院(以下简称甲方)受托单位:十堰市XXX餐饮服务有限公司(以下简称乙方)三、

2、具体要求项目说明乙方特定资格要求1 .甲方须具有国家规定的,从事餐饮服务的相关证照,持有合法的食品经营许可证;2 .本地注册餐饮企业,注册资金100万左右;3 .具有大型学校、酒店、医院、政府、公司的餐厅或食堂经营管理经验,运行状况和信誉好;4 .在营类似项目22家(接受甲方实地考察);5 .须提供经营负责人近年的社保证明。合作期限合同一年一签,严禁转租转包。预估就餐人数300500人运营管理费0元/年运营保证金10万(主要用于食堂资产、运维等管理保证金,合约期满,无违约可退回)食堂装修甲方负责设备设施配备1 .厨房及食堂内所有设备、设施、餐具等均由甲方配齐,所有权归甲方所在2 .需要添置设备

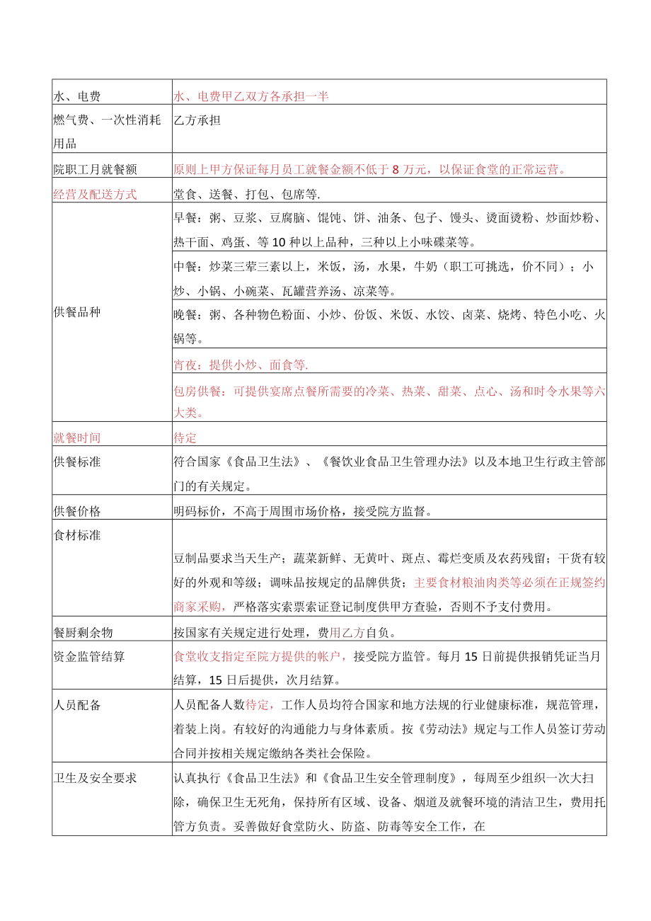
3、、设施、餐具等由乙方提出申请,甲方负责采购;日常维护维修1 .合作期内乙方负责日常维护维修,“谁使用谁负责”;若人为损坏由乙方负责赔偿;2 .甲方购置的设备、设施、餐具等如达到报废条件,乙方提出申请,甲方经过核实,非乙方原因造成的,可重新添置。水、电费水、电费甲乙双方各承担一半燃气费、一次性消耗用品乙方承担院职工月就餐额原则上甲方保证每月员工就餐金额不低于8万元,以保证食堂的正常运营。经营及配送方式堂食、送餐、打包、包席等.供餐品种早餐:粥、豆浆、豆腐脑、馄饨、饼、油条、包子、馒头、烫面烫粉、炒面炒粉、热干面、鸡蛋、等10种以上品种,三种以上小味碟菜等。中餐:炒菜三荤三素以上,米饭,汤,水果,

4、牛奶(职工可挑选,价不同);小炒、小锅、小碗菜、瓦罐营养汤、凉菜等。晚餐:粥、各种物色粉面、小炒、份饭、米饭、水饺、卤菜、烧烤、特色小吃、火锅等。宵夜:提供小炒、面食等.包房供餐:可提供宴席点餐所需要的冷菜、热菜、甜菜、点心、汤和时令水果等六大类。就餐时间待定供餐标准符合国家食品卫生法、餐饮业食品卫生管理办法以及本地卫生行政主管部门的有关规定。供餐价格明码标价,不高于周围市场价格,接受院方监督。食材标准豆制品要求当天生产;蔬菜新鲜、无黄叶、斑点、霉烂变质及农药残留;干货有较好的外观和等级;调味品按规定的品牌供货;主要食材粮油肉类等必须在正规签约商家采购,严格落实索票索证登记制度供甲方查验,否则

5、不予支付费用。餐厨剩余物按国家有关规定进行处理,费用乙方自负。资金监管结算食堂收支指定至院方提供的帐户,接受院方监管。每月15日前提供报销凭证当月结算,15日后提供,次月结算。人员配备人员配备人数待定,工作人员均符合国家和地方法规的行业健康标准,规范管理,着装上岗。有较好的沟通能力与身体素质。按劳动法规定与工作人员签订劳动合同并按相关规定缴纳各类社会保险。卫生及安全要求认真执行食品卫生法和食品卫生安全管理制度,每周至少组织一次大扫除,确保卫生无死角,保持所有区域、设备、烟道及就餐环境的清洁卫生,费用托管方负责。妥善做好食堂防火、防盗、防毒等安全工作,在合同履行中,乙方的所有工作人员在工作中发生的意外事故、伤亡,以及管理不善造成的一切经济损失,均由乙方自行负责,与甲方无任何关系,甲方不承担任何赔偿。服务态度文明礼貌、和蔼可亲,不得与职工及患者发生争吵或肢体冲突。按二级医院评审标准制定相应制度和服务标准及操作流程。投诉处理与监督积极处理,重要问题需及时与甲方管理人员汇报反映。产生的赔偿金额由乙方自负。协议终止及解除签订合同时详列。其他要求乙方必须要经营一种有特色的饮食,例如汤面,小笼包,热干面,豆皮等,能带动一定的流量,甲方视情况给予一定补贴。重要节日,膳食丰盛不得加价。

展开阅读全文
相关资源
猜你喜欢
相关搜索

当前位置:首页 > 管理/人力资源 > 商业合同

copyright@ 2008-2023 1wenmi网站版权所有

经营许可证编号:宁ICP备2022001189号-1

本站为文档C2C交易模式,即用户上传的文档直接被用户下载,本站只是中间服务平台,本站所有文档下载所得的收益归上传人(含作者)所有。第壹文秘仅提供信息存储空间,仅对用户上传内容的表现方式做保护处理,对上载内容本身不做任何修改或编辑。若文档所含内容侵犯了您的版权或隐私,请立即通知第壹文秘网,我们立即给予删除!