停车场管理及人行闸机系统技术要求.docx

上传人:p** 文档编号:1110153 上传时间:2024-07-25 格式:DOCX 页数:6 大小:20.96KB
下载 相关 举报
停车场管理及人行闸机系统技术要求.docx_第1页
第1页 / 共6页
停车场管理及人行闸机系统技术要求.docx_第2页
第2页 / 共6页
停车场管理及人行闸机系统技术要求.docx_第3页
第3页 / 共6页
停车场管理及人行闸机系统技术要求.docx_第4页
第4页 / 共6页
停车场管理及人行闸机系统技术要求.docx_第5页
第5页 / 共6页
停车场管理及人行闸机系统技术要求.docx_第6页
第6页 / 共6页
亲,该文档总共6页,全部预览完了,如果喜欢就下载吧!
资源描述

《停车场管理及人行闸机系统技术要求.docx》由会员分享,可在线阅读,更多相关《停车场管理及人行闸机系统技术要求.docx(6页珍藏版)》请在第壹文秘上搜索。

1、大家好,我是薛哥,我的VIP公员群的读者咨闻停车场管理及人行出入口的技术要求,今天分享一下,后附工程砥清单。地面/地下车库车牌识别和人行y刖动车出入口管理系统(一)推荐品牌二)设计范B1.I、地面/地下车座车牌识别系统设计在小区西、南、东三面地下车库出入口,各设计I套标准一进一出的车牌识别系统.挡车器采用百叶式广告遒闸,并在两车道之间建设设备安全岛、安装车辆导流带及诚速带(由建设单位施工。在小区西面的地面常闭车行入门,设计I台百叶式广告道闸,以遥控器控制,满足消防险情时快速通过.在有需要对临时车收费的出入口,建设收的梅亭和安全岛(由建设单(施工2、地面人行/非机动车出入口管理系统设计在小区西面

2、、南面的两个地面车行出入门,分别设计一进一出、人脸识别、广告式通道门系统,供行人和非机动车合用.3.系统组网、信号传输及供电设计车牌识别和广告式通道门系统,根据前端自身设备数延,直接以5-8口百兆交换机汇聚组网.各系统在前编组网后由1根4芯单模光纤、以一台百兆光纤收发器、经主管网将信号传输回监控中心。前蛤设备对供电的要求为AQI8OV24OV50Hz,系统选用RVV21.0:芯双护套战传输.就近取电原则.(四)基本功俺1、地面/地下车库车牌识别系统实现传统人工收费管理模式,向无人值守智能收费管理模式转变.具缶全网通功能,车主信息一次注册可以在所有出入口车牌识别系统中使用,全网通管理系统人性化、

3、智能化、权限分类细致化,大大提高管埋效率.通过车辆管理系统可实时监控各停车场系统的使用情况、收费情况、车位婀余等.通过车辆管理系统,为进出停车场的车辆提供方便、快捷,智能、自动化服务,且停车收世合理、准确、PE衡性,避免人为作弊,系统臼动侦测当前的同络、切!件环境,当发生联机、脏机等变化时,会自动网整运行,且本地控制具爵对临时车算货功能.系统撤费实现全手机支付,无现金化,车主可使用微信、支付宝便捷的缴的,所有出入口实现一车一杆,实时监控每个车道的车柄进出,提高车辆通行速度.挡车器具有防砸车、砸人功能.2、地面人行/非机动车出入口管理系统系统配置联网型、一睢通、人脸识别终端一体机,具一门禁一卡通

4、读卡功能,亦可独立脱机工作.业主和授权人员进出小区,仅凭人脸识别便可通行,亦可以刷门禁搏应卡通行.业主和授权人员的行非机动车进出小区,人脸识别系统可自动识别已授权人脸,实现中距离、短时间停顿开门功能,为物管单位提供了i种快捷的管埋模式.五)系铳特点1.地面/地下车库车牌识别系统基于DSP高速识别系统提高了识别的速度和准确性,系统对环境的依赖性降低至坳低程度,可实现全天候正常,作,且识别率保持较高水平.可识别的最小号牌宽度为85个愎索.监捽与识别摄像机可以共用.有效地保护客户投资.系统具符适应高速大流量,车速在12018OknVh、单车道流*为30柄/分钟时仍可保证96%离识别率,采用扭像监控、

5、实时记录车型、车牌和驾驶员图愎并进行出入车辆图像和车牌号眄的自动对比,若发现不同软件立即报警,全面预防了有人利用盗窃的车辆或套牌车柄进行作案,全方位的保障了人员及财产安全。具有极高的处理能力,对车辆行进过程中所育图像椰进行识别和处理,不依赖于单张图片,有效提高设备对复杂环境的适应能力.系统可实现多媒体图像的实时收集、处理和存储.可对车道、工班时间等各种内容进行查询、阅览或打印抓拍的图像。系统记录了所有出入车辆的资料,以备1.时也询和依索,为公安机关解决一些纷争提供了基本的依据,系统实现对视频图像的逐帧处理,视短流触发,不用埋设地出线固,减免破坏路面.可脱机识别固定车牌,发送开闸指令,固定车牌存

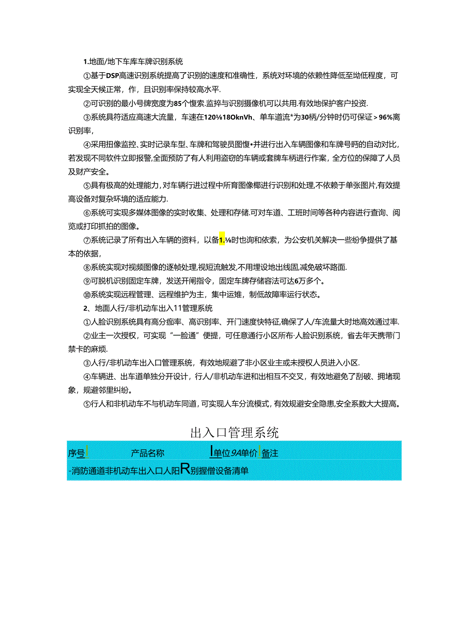
6、储容法可达6万多个。系统实现远程管理、远程维护为主,集中运雉,制低故障率运行状态。2、地面人行/非机动车出入11管理系统人脸识别系统具有高分痂率、高识别率、开门速度快特征,确保了人/车流量大时地高效通过率.业主一次授权,可实现“一脸通”便提,可任意通行小区所布人脸识别系统,省去年天携带门禁卡的麻烦.人行/非机动车出入口管理系统,有效地规避了非小区业主或未授权人员进入小区.车辆进、出车道单独分开设计,行人/非机动车进和出相互不交叉,有效地避免了刮破、拥堵现象,规避邻里纠纷。行人和非机动车不与机动车同道,可实现人车分流模式,有效规避安全隐患,安全系数大大提高。出入口管理系统序号I产品名称I单位9A

7、单价I备注-消防通道非机动车出入口人阳R别握僧设备清单1科能直向单拐摆闸台80.001.不锈钢空外防水机箱:2.不精的再管提臂,通道内最宽可达1800am3,通行速度25-30人/分钟(常闭模式);4,平均无故障运行次数500万次:5.闻11开、关时间Q.6秒可调6.红外对肘6对:7.输入控制信号:继电器干接点开关信号:8.电源电压AC1.1.O-22OT+10,5OIIZ:9.额定功率150W;10.T作环境温度-28-60摄氏度:11.相对湿度5%-80.2智能直角双撰撰间行50.00技术卷数同上。3多光讲智能人脸识别终端台100.001 .用户数100OO人:2 .面部容量10000张:

8、3.记录容fitIO方条;4.彩色5寸TP显示历:5.TCP/IP通讯方式,可选配H1.Fh6.圣础功能:记录查询、PhotoID、带摄像头;7.使用温度or-45c,8.使用海度20RH80RH;9.电源规格DC12V3A.4系统交换机台40.001 .提供5个10/100M自适应端1,支持自动18转.叩桶即用;2 .IEEH802.3x全双工背压式流拉I3.交换容量IGbps;4.包转发率0.74,IMPPS1.5.金属材质.无风扇.5门禁管理软件套10.00免费赠送.6小计:0.00二地下车座出入口车牌板别设各清单1自动直杆道闸台40.001.冷扎钢板箱体,起落速度3秒:2.隹;型材直杆

9、,杆长45米-6米,红白相间色;3.具备标准开关量输入的开、关、停接口;4.防砸车功能;具备地出检测器接入、红外对射、压力波、数字检查功能.防止硬车;5.控制落超时保护:当同机运行异常而超出起落杆时间时.闸机自动停止运行;6.可通过无线遥控器、有线控制按钮控制道制起落;7.输入电压AC220V20%.50/60112;8.额定功率100W.最大功率1201;9.遥控距离:空旷地带430米:1。.遥控频率433MI1.Z.学习码:11.工作环境温度:-25至+75度,I:作环境湿度90*RH以下无结理;12.防护等汲IP51.2车牌识别一体机台40.001.中文语音提示,可播报停车收也、系统各种

10、操作揭示、开机欢迎提示等内容:2.临时车可根格进出时间自动计费.语音显示屏自动提示收贷金额停车时间、有效日期等t3.脱机脱网后,临时车、月租车正常进出,有语音、显示,可限制使用日期,脱机临时车可正常收费:4.可识别行见蓝、黄、黑牌以及军警、使馆、教练、港澳等车牌,并支持无牌车处理收费:5.支林婀余车位显示、剩余天数提腥、1.ED广告发布等t&通讯方式TCP/IP:7.工作环境温度-25C65C、相对湿度IO*9微无站露;8.电源电压AC220V20%.5060Hz.3系统交换机台30.001 .提供5个10/1O0M自适应端口,支持自动翻转.即插即用:2 .IEEE802.3x全双工.背压式流

11、控:3.交换容址IGMs;I.包转发率0.744MPPs:5.金属材质,无风扇。4车辆检测涔台40.00车过落杆/防布乍.5地感线圈套40.00车过落杆/防血乍.6年辆减速带米280.00高强度株般材质.承jR45O吨,含4个两JaIa弧角.78停车场管理软件个10.00免费娇送.小计,0.00=中心机房及联网设备清单1单模光纤收发器对60.00I.HMJM标准SC接口,单模单纤传输;2.符合IEEE802.3.IEEE802.3u.IEEE802.3x标准;3.RJ4511端1.1.,支挣速率和全/半双1:自适应,MDIyMDIX自协商I4.支持热播拨,三级防雷;5.含外接电源。2光端和对合器/尾纤/跳线/熔纤项10.00含中心机房和系统末端光端含、耦合器、尾纤、跳线及熔纤等所有费用.3小计,0.00四系蜕线材/辅材清单1电源线米15600.00准国标、足米、足径、无H铜.2设备向联网信号线,电源线项60.00室外阻水网线.国标、无氧铜、过F1.MK4300测试、防鼠咬、百米阻抗10.3系统联网光纤米23400.001.A级纤芯传输稳定、距离远:2.璘化处理加强钢丝,耐度时锈耐腐蚀:3.高强度环保PC外皮,袤副性好,阻燃防腐.4系统安装辅材批10.00含RJ45水晶头、设备连接戏、跳戏、PYC预埋管、孔带、膨断管、固定件等。5小计:0.00五合价:0.00吟一一二阕

展开阅读全文
相关资源
猜你喜欢
相关搜索

当前位置:首页 > IT计算机 > 人工智能

copyright@ 2008-2023 1wenmi网站版权所有

经营许可证编号:宁ICP备2022001189号-1

本站为文档C2C交易模式,即用户上传的文档直接被用户下载,本站只是中间服务平台,本站所有文档下载所得的收益归上传人(含作者)所有。第壹文秘仅提供信息存储空间,仅对用户上传内容的表现方式做保护处理,对上载内容本身不做任何修改或编辑。若文档所含内容侵犯了您的版权或隐私,请立即通知第壹文秘网,我们立即给予删除!