安全奖惩管理办法.docx

上传人:p** 文档编号:687849 上传时间:2024-01-12 格式:DOCX 页数:8 大小:30.03KB
下载 相关 举报
安全奖惩管理办法.docx_第1页
第1页 / 共8页
安全奖惩管理办法.docx_第2页
第2页 / 共8页
安全奖惩管理办法.docx_第3页
第3页 / 共8页
安全奖惩管理办法.docx_第4页
第4页 / 共8页
安全奖惩管理办法.docx_第5页
第5页 / 共8页
安全奖惩管理办法.docx_第6页
第6页 / 共8页
安全奖惩管理办法.docx_第7页
第7页 / 共8页
安全奖惩管理办法.docx_第8页
第8页 / 共8页
亲,该文档总共8页,全部预览完了,如果喜欢就下载吧!
资源描述

《安全奖惩管理办法.docx》由会员分享,可在线阅读,更多相关《安全奖惩管理办法.docx(8页珍藏版)》请在第壹文秘上搜索。

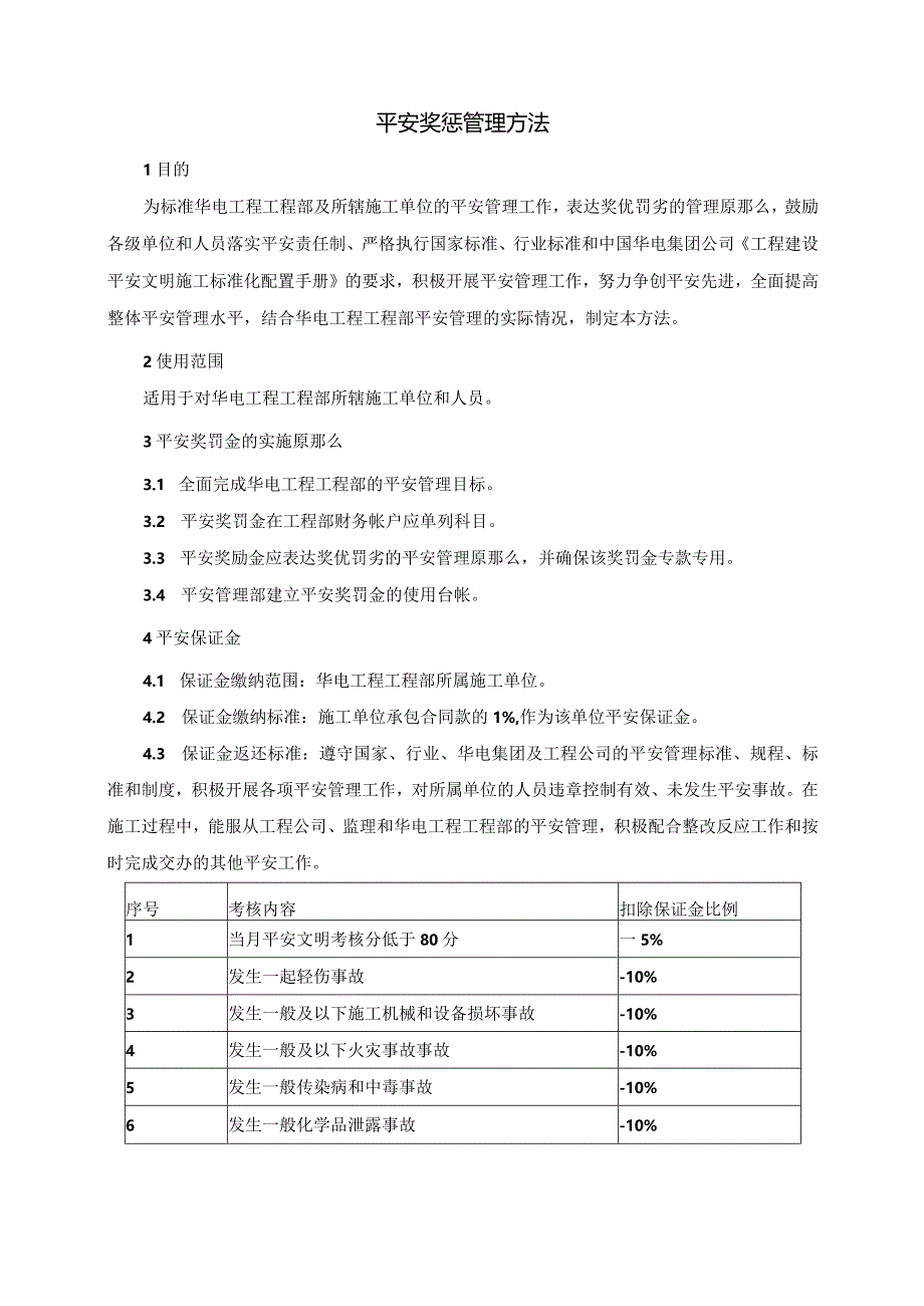
1、平安管理文件总承包分公司Fsr塌曷-啰C-SM-GZ-012平安奖惩管理方宏(A版)2009年12月25日发布2009年12月25日实施平安奖惩管理方法EPC-SM-GZ-012版本A批准:田立审核:王正新、田金舫、王忠平编制:董冰、叶翔、贾志刚、王永祥、冯圣杰平安奖惩管理方法1目的为标准华电工程工程部及所辖施工单位的平安管理工作,表达奖优罚劣的管理原那么,鼓励各级单位和人员落实平安责任制、严格执行国家标准、行业标准和中国华电集团公司工程建设平安文明施工标准化配置手册的要求,积极开展平安管理工作,努力争创平安先进,全面提高整体平安管理水平,结合华电工程工程部平安管理的实际情况,制定本方法。2使

2、用范围适用于对华电工程工程部所辖施工单位和人员。3平安奖罚金的实施原那么3.1 全面完成华电工程工程部的平安管理目标。3.2 平安奖罚金在工程部财务帐户应单列科目。3.3 平安奖励金应表达奖优罚劣的平安管理原那么,并确保该奖罚金专款专用。3.4 平安管理部建立平安奖罚金的使用台帐。4平安保证金4.1 保证金缴纳范围:华电工程工程部所属施工单位。4.2 保证金缴纳标准:施工单位承包合同款的1%,作为该单位平安保证金。4.3 保证金返还标准:遵守国家、行业、华电集团及工程公司的平安管理标准、规程、标准和制度,积极开展各项平安管理工作,对所属单位的人员违章控制有效、未发生平安事故。在施工过程中,能服

3、从工程公司、监理和华电工程工程部的平安管理,积极配合整改反应工作和按时完成交办的其他平安工作。序号考核内容扣除保证金比例1当月平安文明考核分低于80分一5%2发生一起轻伤事故-10%3发生一般及以下施工机械和设备损坏事故-10%4发生一般及以下火灾事故事故-10%5发生一般传染病和中毒事故-10%6发生一般化学品泄露事故-10%7发生一起重伤事故-50%8发生死亡事故或一般及以上施工机械、火灾或重大交通等影响平安目标的事故-100%4.4保证金返还时间:承揽的所有施工工程结束后,一个月内。5平安风险抵押金5.1风险金缴纳范围:华电工程工程部平安管理有关人员及所属施工单位工程经理、平安管理部门负

4、责人。5.2风险金缴纳和奖罚标准:序号LU/Jl-冈位交纳标准(元)返还标准(元)1平安管理部经理500050002工程管理部经理500050003质量管理部经理300030004方案经营部经理300030005综合管理部经理300030006平安管理部专工500050007工程管理部专工300030008施工单位工程经理10000100009施工单位平安负责人10000I(MMM)没有完成平安管理目标,发生平安事故或年度平安综合考核不到80分,将按比例从平安风险金中进行扣除。号岗位死亡事故及影响平安目标事故重伤事故轻伤事故及其他一般事故考核缺乏80分平安管理部经理-100%-10%工程管理部

5、经理-100%-10%质量管理部经理-100%10%方案经营部经理-100%一10%综合管理部经理一100%一10%平安管理部专工一100%-10%工程管理部专工-100%10%施工单位工程经理一100%一50%一20%-10%施工单位平安负责人一100%一50%一20%-10%5.3风险金缴纳、兑现程序需交纳平安风险金相关人员按照需交纳的标准将现金交至平安管理部。平安管理部在收到交纳的平安风险金后,给个人开具平安风险金收据,一式两份,平安管理部和交款个人各保存一份。平安管理部将收缴的风险金统一交财务,存入财务平安单独科目。风险金交纳时间:每年年初。后续入场施工单位和工程部的相关人员在入场后及

6、时缴纳。每年12月31日做为平安风险金兑现的一个周期。平安风险金兑现时,平安管理部提交兑现人员名单及标准,报工程经理或分管平安经理批准后,从财务领取并发放。平安风险金本金在工程结束(或本单位施工结束)后,持平安风险金收据到平安管理部登记,并根据当年平安情况,按规定进行返还。工程施工过程中,因各种原因,需要年中彻底离开工程,原那么上不再考虑兑现,只返还本金。6处分措施6.1 违章处分6.1.1 对违反工程公司规定的人员,执行工程公司处分规定,华电工程工程部另2倍处分。6.1.2 对指挥性违章、装置性违章、作业性违章和管理性违章的处分,执行违章处分管理方法和工程公司相关规定。6.1.3 对屡教不改

7、、不服从平安管理的违章人员,予以2000元处分。6.1.4 1.4对违章造成事故者,按在事故中所承当的责任进行处分。6.2 人身伤亡事故处分记录事故和未遂事故的主要和直接责任者罚款500元;次要责任者罚款300元;其他责任者罚款200元。轻伤事故的主要和直接责任者罚款I(XX)元;次要责任者罚款600元;其他责任者罚款300元;对责任者所在单位罚款5000元;按比例扣除该施工单位平安保证金和相关人员平安风险金。严重未遂事故的主要和直接责任者罚款1000元;次要责任者罚款600元;其他责任者罚款300元;对责任者所在单位罚款5000元。重伤事故的主要和直接责任者罚款3000元;次要责任者罚款20

8、00元;其它责任者罚款IOoO元;对责任者所在单位罚款2万元;按比例扣除该施工单位平安保证金和相关人员平安风险金。发生死亡事故的主要和直接责任者罚款8000元;次要责任者罚款5000元;对直接或主要责任者所在单位的第一平安责任者罚款3000元;对责任者所在单位罚款5万元;全部扣除该施工单位平安保证金和相关人员平安风险金。造成事故而导致触犯刑法的,由国家公安机关、司法机关依法追究其刑事责任。6.3机械事故处分6.3.1 对机械设备未遂事故以及造成直接经济损失在2000元以下(包含2000元)的机械设备事故的直接或主要责任者罚款500元;对领导责任者和其他责任者视情况分别罚款300兀。6.3.2

9、对造成直接经济损失在200050000元(包含50000元)的记录机械设备事故的直接或主要责任者罚款1000元;对领导责任者和其它责任者视情况分别罚款600元;对责任者所在单位罚款5000元;按比例扣除该施工单位平安保证金和相关人员平安风险金。6.3.3 对造成直接经济损失在515万元(包含15万元)的一般机械设备事故的直接或主要责任者罚款3000元;对领导责任者和其它责任者视情况分别罚款2000元;对责任者所在单位罚款2万元;全部扣除该施工单位平安保证金和相关人员平安风险金。6.3.4 对造成直接经济损失在15-150万元包含150万元)的机械设备事故的直接责任者或主要责任者罚款5000元;

10、对领导责任者和其它责任者视情况分别罚款3000元;对责任者所在单位罚款5万元;全部扣除该施工单位平安保证金和相关人员平安风险金。6.3.5 对造成直接经济损失在1501000万元的重大机械设备事故以及特大机械设备事故,按上级或国家的有关规定处理。6.3.6 其他未尽内容按原电力工业部1996年颁发的电力建设施工机械设备事故调查处理规定执行。6.4 对交通事故的处分经济损失缺乏100O元的轻微事故,对主要及以上责任者罚款500元;同等责任者罚款300元。对经济损失1000元以上而缺乏3万元事故的主要及以上责任者罚款100O元;同等责任者及次要责任者罚款600元。对责任者所在单位罚款5000元;按

11、比例扣除该施工单位平安保证金和相关人员平安风险金。对经济损失3万元及以上而缺乏6万元的重大交通事故的主要及以上责任者罚款5000元;同等责任者、次要责任者罚款3000元;对责任者所在单位罚款3万元;全部扣除该施工单位平安保证金和相关人员平安风险金。对经济损失6万元及以上,事故主要及以上责任者罚款8000元;同等责任、次要责任者罚款5000元;对责任者所在单位罚款5万元;全部扣除该施工单位平安保证金和相关人员平安风险金。对酒后开车、无证开车或未经领导批准私自开车,或将车辆私自借给他人驾驶的,罚款1000元。公安交通管理部门对肇事驾驶员实施拘留或判刑后,将按公安交通管理部门认定的事故性质和责任,依

12、照公安交通管理规定处分。6.5 对火警、火灾事故的处分6.5.1 对火警责任者的处分:无人员伤害或未造成任何经济损失的视为火警,对责任者罚款500元。6.5.2 对直接经济损失在5000元以下的火灾事故,对主要及以上责任者罚款100O元;对其他责任者罚款600元;按比例扣除该施工单位平安保证金和相关人员平安风险金。6.5.3 对直接经济损失在5000元至10000元以下的火灾事故,对主要及以上责任者罚款IO(X)元;对其他责任者罚款600元;对责任者所在单位罚款5000元;按比例扣除该施工单位平安保证金和相关人员平安风险金。6.5.4 对直接经济损失在1万元至5万元以下的火灾事故,对主要及以上

13、责任者罚款3000元;对其他责任者罚款2000元;对责任者所在单位罚款1万元;按比例扣除该施工单位平安保证金和相关人员平安风险金。6.5.5 对直接经济损失在5万元至10万元以下的火灾事故,对主要及以上责任者罚款5000元;对其他责任者罚款3000元;对责任者所在单位罚款2万元;全部扣除该施工单位平安保证金和相关人员平安风险金。6.5.6 对直接经济损失在10万元以上的火灾事故,对主要及以上责任者罚款5000元;对其他责任者罚款3000元;对主要责任者所在单位罚款5万元;全部扣除该施工单位平安保证金和相关人员平安风险金。7事故赔偿7.1 单位对单位之间赔偿的经济损失为直接经济损失的全部,按所承当的责任赔偿,按以下标准赔偿。7.2 全责赔偿直接经济损失的100%;直接或主要责任赔偿直接经济损失的60-80%;次要责任赔偿直接经济损失的20-40%。8其它规定8.1 以上没有涉及到的其他事故,按照未遂、轻度、一般、重大的等级对照执行。8.2 因工作不负责任、玩忽职守而造成的所有事故,对有关人员的经济处分加倍。8.3 凡导致同类事故(或违章)重复发生的责任者、对事故处理人员和平安管理人员进行打击报复的责任者,罚款按以上标准乘23倍的系数。8.4 平安管理部对各种违章及事故罚款及平安奖励建立登记台帐。

展开阅读全文
相关资源
猜你喜欢
相关搜索

当前位置:首页 > 办公文档 > 规章制度

copyright@ 2008-2023 1wenmi网站版权所有

经营许可证编号:宁ICP备2022001189号-1

本站为文档C2C交易模式,即用户上传的文档直接被用户下载,本站只是中间服务平台,本站所有文档下载所得的收益归上传人(含作者)所有。第壹文秘仅提供信息存储空间,仅对用户上传内容的表现方式做保护处理,对上载内容本身不做任何修改或编辑。若文档所含内容侵犯了您的版权或隐私,请立即通知第壹文秘网,我们立即给予删除!