物资采购制度及流程.docx

上传人:p** 文档编号:960637 上传时间:2024-06-05 格式:DOCX 页数:10 大小:114.60KB
下载 相关 举报
物资采购制度及流程.docx_第1页
第1页 / 共10页
物资采购制度及流程.docx_第2页
第2页 / 共10页
物资采购制度及流程.docx_第3页
第3页 / 共10页
物资采购制度及流程.docx_第4页
第4页 / 共10页
物资采购制度及流程.docx_第5页
第5页 / 共10页
物资采购制度及流程.docx_第6页
第6页 / 共10页
物资采购制度及流程.docx_第7页
第7页 / 共10页
物资采购制度及流程.docx_第8页
第8页 / 共10页
物资采购制度及流程.docx_第9页
第9页 / 共10页
物资采购制度及流程.docx_第10页
第10页 / 共10页
亲,该文档总共10页,全部预览完了,如果喜欢就下载吧!
资源描述

《物资采购制度及流程.docx》由会员分享,可在线阅读,更多相关《物资采购制度及流程.docx(10页珍藏版)》请在第壹文秘上搜索。

1、物资采购制度及流程第一章:总则为了规范公司采购业务流程,防范采购业务风险,控制采购支出,保证公司正常生产经营活动,降低采购成本和付款风险,特制定本制度。第二章:物资采购具体内容一、本制度所指采购物料具体指:1、日常办公用品、耗材:笔、打印纸、笔记本等。2、办公设备及交通工具:电脑、打印机、复印机、扫描仪、硬盘、汽车等。3、生产设备:所有生产用的机器、工治具等。4、办公家具:桌椅、文件柜、保险柜等。5、接待用品:水果、烟酒、礼品等。二、本制度所需招标的支出具体指:1、大设备支出。2、工程项目支出。3、房屋建筑物支出。第三章:采购业务原则和权限管理一、采购业务原则1 .公司所有采购业务均由相关对口

2、采购人员负责。日常办公用品、办公家具、接待用品由人事行政部负责:生产设备及其他由配件部负责.2 .合同管理原则,需要招标的采购必须按照经济合同管理制度与供应商订立采购合同;3 .为了节约采购成本和提高采购效率,一般采购业务应尽量采用集中采购的方式统一采购,寻找供应商并签定年度供应协议,减少紧急采购;4 .年度供应协议每年由采购部门和使用部门共同评估,总经理批复后,决定是否更换供应商;5 .采购货款除小额(100O元以下)采购外必须通过银行结算;6、各类采购严格执行预算审批额度,超过预算或有特殊情况的需执行追加预算程序。二、本公司应按以下采购权限进行采购:1.公司采购部是负责物品采购的管理部门。

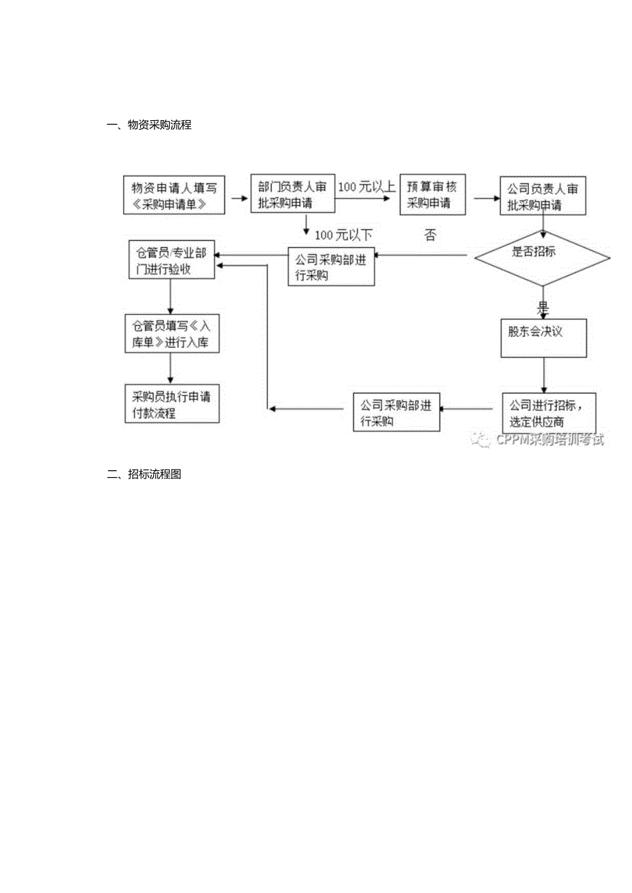
3、2 .在保障服务和节约成本的前提下,价值1百元以下的物品(除定点采购外)经公司使用部门负责人批准后由公司采购员于当地采购。3 .招标项目采购支出,须经公司股东会决议后进行招标,后由采购部执行采购。4 .公司各部门协助采购并监督和审查各采购活动。第四章:采购流程一、物资采购流程二、招标流程图三、物资采购流程管理1 .采购申请1.1 公司各部门所需物品均由各使用部门提交采购申请,物品请购需填写“物品采购申请单”,招标采购项目需提交“招标采购申请”。1.2 使用部门应尽量提前提出采购申请,给与采购部门足够的采购时间,采购部门应在合理的采购时间内及时完成采购任务;1. 3预算负责人应将采购申请与采购预

4、算进行核对,并标明预算执行情况。预算内申请正常执行采购流程,预算外需提交情况说明。2. 4使用部门按照采购流程完成采购申请单的相关审批后传递到采购部。2.选择供应商并订购采购部应对所需物品选择至少三家供应商,对采购物品询价对比,提交总经理审批,确定供应商后签订当年供应合同。2.1 采购部接到请购单后,应对采购申请进行严格审核,确定采购的品种、规格和数量,遵循定点采购原则,无定点采购的物品遵循“三家比价”原则选择供应商进行采购;2. 2采购人员除特别授权外只能按批准的品种、规格数量进行采购、不得擅自改变采购内容;2. 3不能在请购部门约定时间内到达的,采购员需及时通知以便请购部门及时调整应对方案

5、。采购员必须监控采购订单的完成情况,每天定时检查未完成请购单。3. 1采购物资出现质量问题或需要维护时,采购人员需及时配合相关部门与供应商联系。4. 验收4.1 采购货物到达后,仓库管理员应立即根据采购申请单与到货进行认真核对,根据验收结果填写外购入库单,除一份自留以外,其余传递到采购部、财务部,以分别登记相关台帐,在验收时,如出现与采购申请不符的,应如实做出相应记录,并填写书面报告报采购部,及时补充或更换。3. 2仓库管理员需当场与相关人员交接和验收,并记录相应的验收记录,需要专业部门进行验收的,入库单上需要有专业人员的验收签字。4.付款采购部每月定期向财务部提交需支付的采购费申请。财务部在

6、收到采购部递交的有关文档时,必须及时做好以下审核工作:4.1 检查所有表单是否填写完整,是否经适当审批;4. 2审核需要三家报价的采购项目是否有三家报价,有关证明文件是否有效、选择供应商的理由是否合理;4. 3是否签订并存档采购合同。4. 4若发生退货情况,采购人员需及时与财务进行沟通,并负责款项的讨回事宜。第五章:申请付款基本流程申请付款基本流程第六章:附则一、本制度解释权归公司财务部。二、本制度经总经理签字后生效,修改亦同。附件一:物品采购申请单单号使用部门:请购日期:年月日序号编码名称厂家规格型号单位数量单价总金额需用日期备注1234567公司负责人部门负责人预算负责人经办人一式三联:第一联采购部、第二联申请人、第三联财务部附件二:资产采购申请单请购部门请购日期申请人设备名称厂家规格型号价格到货时间请购理由成本分析本年预算总额本月预算额本年已支出额预算负责人:部门负责人审核意见:签字:date:年月日公司负责人批准意见:签字:date:年月日执行副总裁批准意见:字:date:年月日签公司董事长批准意见:字:签date:年月B附件三:附件三:付款申请单日期:年月日收款单位:开户银行银行账号货币币种付款方式申请付款金额(大写):佰拾万仟佰拾元角分(小写):付款说明:合同付款条款及相关发票情况:会计:公司负责人部门负责人财务负责人统办人.二.RRM京的培训考弑

展开阅读全文
相关资源
猜你喜欢
相关搜索

当前位置:首页 > 办公文档 > 规章制度

copyright@ 2008-2023 1wenmi网站版权所有

经营许可证编号:宁ICP备2022001189号-1

本站为文档C2C交易模式,即用户上传的文档直接被用户下载,本站只是中间服务平台,本站所有文档下载所得的收益归上传人(含作者)所有。第壹文秘仅提供信息存储空间,仅对用户上传内容的表现方式做保护处理,对上载内容本身不做任何修改或编辑。若文档所含内容侵犯了您的版权或隐私,请立即通知第壹文秘网,我们立即给予删除!